Tang Bufu, Zhu Jinyu, Cong Ying, Yang Weibin, Kong Chunli, Chen Weiyue, Wang Yajie, Zeng Yong, Ji Jiansong
Key Laboratory of Imaging Diagnosis and Minimally Invasive Intervention Research, Lishui Hospital, School of Medicine, Zhejiang University, Lishui, China.
Department of Radiology, Second Affiliated Hospital, School of Medicine, Zhejiang University, Hangzhou, China.
Front Cell Dev Biol. 2020 Oct 23;8:577032. doi: 10.3389/fcell.2020.577032. eCollection 2020.
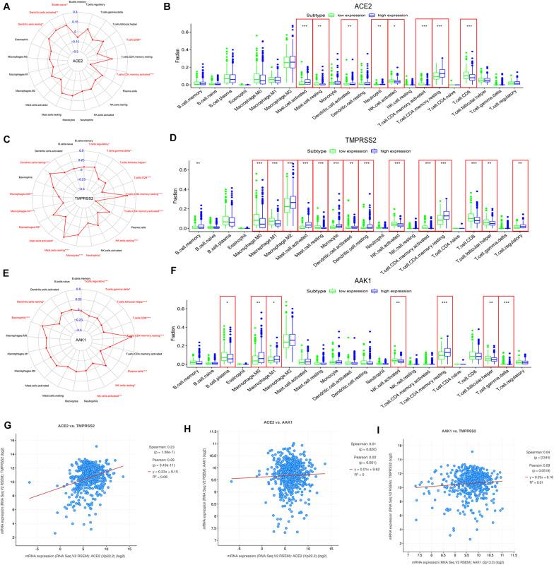
The outbreak of novel coronavirus disease 2019 (COVID-19) has become the largest health threat worldwide, with more than 34.40 million positive cases and over 1.02 million deaths confirmed. In this study, we confirmed that significantly differentially expressed genes in COVID-19 patients were mainly involved in the regulation of immune and inflammation-related signaling pathways. It is worth noting that many infected COVID-19 patients have malignant tumors, and their prognosis is poor. To explore the susceptibility factors of cancer patients, we assessed the expression of ACE2, TMPRSS2, and the endocytic regulator AAK1 in lung adenocarcinoma (LUAD) patients and explored their effects on immune infiltration. We found that the expression of ACE2 and TMPRSS2 in LUAD patients was significantly increased, which may explain why LUAD patients are susceptible to SARS-CoV-2, and the patients with high-expression genes presented increased infiltration of immune cells such as B cells and CD4 T cells. In addition, we also identified miR-432-5p as a potential targeted molecule and bexarotene as a potential targeted drug of the three genes through bioinformatic analysis and further verified the anti-inflammatory effect of bexarotene, providing new ideas for the treatment of COVID-19.
2019年新型冠状病毒病(COVID-19)疫情已成为全球最大的健康威胁,确诊阳性病例超过3440万例,死亡病例超过102万例。在本研究中,我们证实COVID-19患者中显著差异表达的基因主要参与免疫和炎症相关信号通路的调控。值得注意的是,许多感染COVID-19的患者患有恶性肿瘤,且预后较差。为了探究癌症患者的易感因素,我们评估了肺腺癌(LUAD)患者中血管紧张素转换酶2(ACE2)、跨膜丝氨酸蛋白酶2(TMPRSS2)和内吞调节因子AAK1的表达,并探讨了它们对免疫浸润的影响。我们发现LUAD患者中ACE2和TMPRSS2的表达显著增加,这可能解释了为什么LUAD患者易感染严重急性呼吸综合征冠状病毒2(SARS-CoV-2),且高表达基因的患者表现出B细胞和CD4 T细胞等免疫细胞浸润增加。此外,我们还通过生物信息学分析确定了miR-432-5p为这三个基因的潜在靶向分子,贝沙罗汀为潜在靶向药物,并进一步验证了贝沙罗汀的抗炎作用,为COVID-19的治疗提供了新思路。