Graduate School of Medical Science and Engineering, Korea Advanced Institute of Science and Technology (KAIST), Daejeon 34141, Republic of Korea.
Department of Biological Sciences, KAIST, Daejeon 34141, Republic of Korea.
Sci Immunol. 2020 Jul 10;5(49). doi: 10.1126/sciimmunol.abd1554.
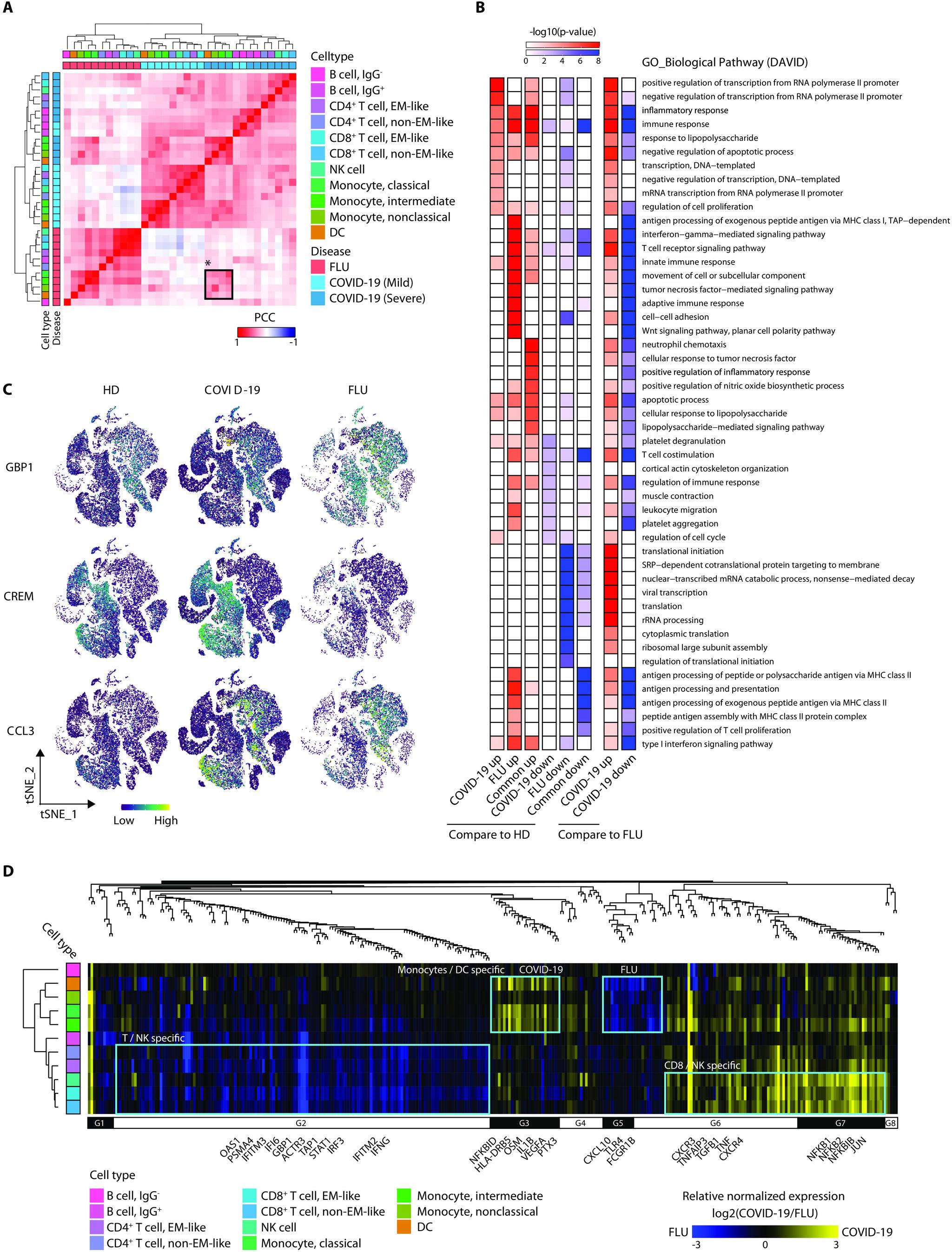
Although most SARS-CoV-2-infected individuals experience mild coronavirus disease 2019 (COVID-19), some patients suffer from severe COVID-19, which is accompanied by acute respiratory distress syndrome and systemic inflammation. To identify factors driving severe progression of COVID-19, we performed single-cell RNA-seq using peripheral blood mononuclear cells (PBMCs) obtained from healthy donors, patients with mild or severe COVID-19, and patients with severe influenza. Patients with COVID-19 exhibited hyper-inflammatory signatures across all types of cells among PBMCs, particularly up-regulation of the TNF/IL-1β-driven inflammatory response as compared to severe influenza. In classical monocytes from patients with severe COVID-19, type I IFN response co-existed with the TNF/IL-1β-driven inflammation, and this was not seen in patients with milder COVID-19. Interestingly, we documented type I IFN-driven inflammatory features in patients with severe influenza as well. Based on this, we propose that the type I IFN response plays a pivotal role in exacerbating inflammation in severe COVID-19.
虽然大多数感染 SARS-CoV-2 的个体仅经历轻微的 2019 年冠状病毒病(COVID-19),但一些患者患有严重的 COVID-19,伴有急性呼吸窘迫综合征和全身炎症。为了确定导致 COVID-19 严重进展的因素,我们使用来自健康供体、轻度或重度 COVID-19 患者以及重度流感患者的外周血单核细胞(PBMC)进行了单细胞 RNA-seq 分析。COVID-19 患者在 PBMC 中的所有类型细胞中均表现出高度炎症特征,与重度流感相比,TNF/IL-1β 驱动的炎症反应明显上调。在重度 COVID-19 患者的经典单核细胞中,I 型干扰素反应与 TNF/IL-1β 驱动的炎症并存,而在病情较轻的 COVID-19 患者中则没有观察到这种情况。有趣的是,我们在重度流感患者中也记录到了 I 型干扰素驱动的炎症特征。基于此,我们提出 I 型干扰素反应在严重 COVID-19 中加重炎症反应方面发挥着关键作用。