Suppr超能文献

使用多组学技术鉴定出具有差异的器官特异性同基因转移细胞系,表现出不同的药物敏感性。

Divergent organ-specific isogenic metastatic cell lines identified using multi-omics exhibit differential drug sensitivity.

机构信息

Division of Cancer Imaging Research, The Russell H Morgan Department of Radiology and Radiological Sciences, The Johns Hopkins University School of Medicine, Baltimore, Maryland, United States of America.

Department of Oncology, The Johns Hopkins University, School of Medicine, Baltimore, Maryland, United States of America.

出版信息

PLoS One. 2020 Nov 16;15(11):e0242384. doi: 10.1371/journal.pone.0242384. eCollection 2020.

Abstract

BACKGROUND

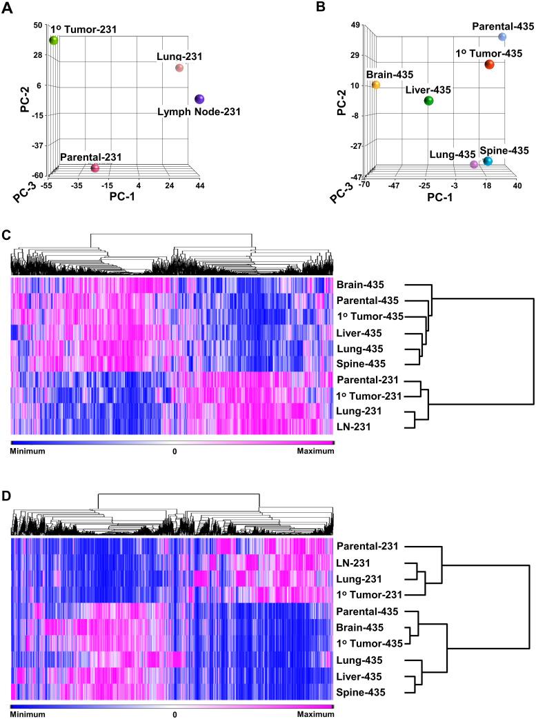
Monitoring and treating metastatic progression remains a formidable task due, in part, to an inability to monitor specific differential molecular adaptations that allow the cancer to thrive within different tissue types. Hence, to develop optimal treatment strategies for metastatic disease, an important consideration is the divergence of the metastatic cancer growing in visceral organs from the primary tumor. We had previously reported the establishment of isogenic human metastatic breast cancer cell lines that are representative of the common metastatic sites observed in breast cancer patients.

METHODS

Here we have used proteomic, RNAseq, and metabolomic analyses of these isogenic cell lines to systematically identify differences and commonalities in pathway networks and examine the effect on the sensitivity to breast cancer therapeutic agents.

RESULTS

Proteomic analyses indicated that dissemination of cells from the primary tumor sites to visceral organs resulted in cell lines that adapted to growth at each new site by, in part, acquiring protein pathways characteristic of the organ of growth. RNAseq and metabolomics analyses further confirmed the divergences, which resulted in differential efficacies to commonly used FDA approved chemotherapeutic drugs. This model system has provided data that indicates that organ-specific growth of malignant lesions is a selective adaptation and growth process.

CONCLUSIONS

The insights provided by these analyses indicate that the rationale of targeted treatment of metastatic disease may benefit from a consideration that the biology of metastases has diverged from the primary tumor biology and using primary tumor traits as the basis for treatment may not be ideal to design treatment strategies.

摘要

背景

由于无法监测允许癌症在不同组织类型中茁壮成长的特定差异分子适应性,监测和治疗转移性进展仍然是一项艰巨的任务。因此,为转移性疾病制定最佳治疗策略的一个重要考虑因素是在内部器官中生长的转移性癌症与原发性肿瘤的分歧。我们之前曾报道过建立具有代表性的同源人转移性乳腺癌细胞系,这些细胞系代表了在乳腺癌患者中观察到的常见转移性部位。

方法

在这里,我们使用这些同源细胞系的蛋白质组学、RNAseq 和代谢组学分析,系统地识别途径网络中的差异和共性,并研究其对乳腺癌治疗药物敏感性的影响。

结果

蛋白质组学分析表明,细胞从原发性肿瘤部位扩散到内脏器官,导致细胞系通过部分获得与生长器官特征性的蛋白质途径来适应每个新部位的生长。RNAseq 和代谢组学分析进一步证实了这种分歧,这导致对常用的 FDA 批准的化疗药物的疗效存在差异。该模型系统提供的数据表明,恶性病变的特定器官生长是一种选择性适应和生长过程。

结论

这些分析提供的见解表明,转移性疾病的靶向治疗的合理性可能需要考虑转移的生物学已经与原发性肿瘤生物学分歧,并且使用原发性肿瘤特征作为治疗基础可能不是设计治疗策略的理想选择。

https://cdn.ncbi.nlm.nih.gov/pmc/blobs/6801/7668614/9d6e245b9de7/pone.0242384.g001.jpg

文献AI研究员

20分钟写一篇综述,助力文献阅读效率提升50倍。

立即体验

用中文搜PubMed

大模型驱动的PubMed中文搜索引擎

马上搜索

文档翻译

学术文献翻译模型,支持多种主流文档格式。

立即体验