Department of Urology, Peking University People's Hospital, Beijing, China.
Cell Death Dis. 2020 Nov 17;11(11):986. doi: 10.1038/s41419-020-03190-6.
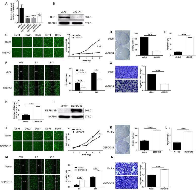
Bladder cancer is one of the most commonly diagnosed malignant tumors in the urinary system and causes a massive cancer-related death. DEPDC1B is a DEP domain-containing protein that has been found to be associated with a variety of human cancers. This study aimed to explore the role and mechanism of DEPDC1B in the development of bladder cancer. The analysis of clinical specimens revealed the upregulated expression of DEPDC1B in bladder cancer, which was positively related to tumor grade. In vitro and in vivo studies showed that DEPDC1B knockdown could inhibit the growth of bladder cancer cells or xenografts in mice. The suppression of bladder cancer by DEPDC1B was executed through inhibiting cell proliferation, cell migration, and promoting cell apoptosis. Moreover, a mechanistic study found that SHC1 may be an important route through which DEPDC1B regulates the development of bladder cancer. Knockdown of SHC1 in DEPDC1B-overexpressed cancer cells could abolish the promotion effects induced by DEPDC1B. In conclusion, DEPDC1B was identified as a key regulator in the development of bladder cancer, which may be used as a potential therapeutic target in the treatment of bladder cancer.
膀胱癌是泌尿系统最常见的恶性肿瘤之一,导致大量与癌症相关的死亡。DEP 结构域包含蛋白 1B(DEP domain-containing protein 1B,DEPDC1B)是一种与多种人类癌症相关的蛋白。本研究旨在探索 DEPDC1B 在膀胱癌发展中的作用和机制。临床标本分析显示,DEPDC1B 在膀胱癌中呈上调表达,且与肿瘤分级呈正相关。体外和体内研究表明,DEPDC1B 敲低可抑制膀胱癌细胞或小鼠异种移植物的生长。DEPDC1B 通过抑制细胞增殖、细胞迁移和促进细胞凋亡来抑制膀胱癌。此外,机制研究发现,衔接蛋白 SHC1 可能是 DEPDC1B 调节膀胱癌发展的重要途径。在 DEPDC1B 过表达的癌细胞中敲低 SHC1 可消除 DEPDC1B 诱导的促进作用。总之,DEPDC1B 被鉴定为膀胱癌发展的关键调节因子,可作为膀胱癌治疗的潜在治疗靶点。