Suppr超能文献

过表达的 DEPDC1B 通过 CDK1 促进肝细胞癌的进展。

Overexpressed DEPDC1B contributes to the progression of hepatocellular carcinoma by CDK1.

机构信息

Department of Hepatopancreatobiliary Surgery, The First Affiliated Hospital of Zhengzhou University, Zhengzhou, Henan, China.

Department of Hepatic Surgery, The Cancer Hospital of Fudan University, Shanghai, China.

出版信息

Aging (Albany NY). 2021 May 25;13(16):20094-20115. doi: 10.18632/aging.203016.

Abstract

BACKGROUND

Hepatocellular carcinoma (HCC) is the main type of primary liver cancer and shows a heavy burden worldwide. Its recurrence and mortality rate are still uncontrolled by the usage of present treatments. More attention has been focused on exploring specific genes that play important roles in HCC procession, and the function of DEP domain containing 1B (DEPDC1B) in HCC has not been researched.

METHODS

Immunohistochemical staining was used to detect the expression level of DEPDC1B in tumor tissues and adjacent normal tissues. After DEPDC1B and CDK1 knockdown in cell lines HEP3B2.1-7 and SK-HEP-1, MTT assay and colony formation assay was used to detect cell growth, flow cytometry assay was used to investigate cell apoptosis and cell cycle, wound-healing assay and Transwell assay were used to examine the tumor cell migration. Moreover, a xenograft model was constructed to research functions of DEPDC1B in tumor growth .

RESULTS

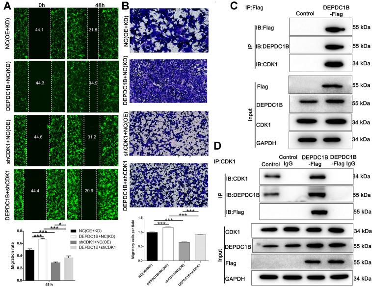
The results show that DEPDC1B knockdown inhibit the progression of HCC, through inhibiting cell proliferation, migration, colony formation, leading to G2 phase arrest, and promoting cell apoptosis and CDK1 was selected for further mechanic research according to the results of Human GeneChip prime view. The results of recovery experiment displayed that the functions of DEPDC1B on HCC progression were mediated by CDK1. DEPDC1B knockdown can also inhibit tumor growth .

CONCLUSIONS

The study confirmed that DEPDC1B knockdown restrains the tumor growth and , and it can interact with CDK1 and rescued by CDK1. The study suggested that DEPDC1B was as a potential therapeutic target involved in HCC growth and progression.

摘要

背景

肝细胞癌(HCC)是原发性肝癌的主要类型,在全球范围内负担沉重。目前的治疗方法仍然无法控制其复发和死亡率。人们越来越关注探索在 HCC 发生过程中起重要作用的特定基因,而 DEP 结构域包含 1B(DEPDC1B)在 HCC 中的功能尚未得到研究。

方法

免疫组织化学染色用于检测肿瘤组织和相邻正常组织中 DEPDC1B 的表达水平。在细胞系 HEP3B2.1-7 和 SK-HEP-1 中敲低 DEPDC1B 和 CDK1 后,使用 MTT assay 和集落形成 assay 检测细胞生长,使用流式细胞术 assay 检测细胞凋亡和细胞周期,使用划痕愈合 assay 和 Transwell assay 检测肿瘤细胞迁移。此外,构建异种移植模型研究 DEPDC1B 在肿瘤生长中的作用。

结果

结果表明,DEPDC1B 敲低抑制 HCC 的进展,通过抑制细胞增殖、迁移、集落形成,导致 G2 期阻滞,并促进细胞凋亡。根据 Human GeneChip prime view 的结果,选择 CDK1 进行进一步的机制研究。恢复实验的结果表明,DEPDC1B 对 HCC 进展的功能是通过 CDK1 介导的。DEPDC1B 敲低也可以抑制肿瘤生长。

结论

该研究证实 DEPDC1B 敲低抑制肿瘤生长,与 CDK1 相互作用,且可被 CDK1 挽救。该研究表明,DEPDC1B 可能是一种潜在的治疗靶点,参与 HCC 的生长和进展。

https://cdn.ncbi.nlm.nih.gov/pmc/blobs/4d58/8436915/fe2c64fd7b77/aging-13-203016-g001.jpg

文献AI研究员

20分钟写一篇综述,助力文献阅读效率提升50倍。

立即体验

用中文搜PubMed

大模型驱动的PubMed中文搜索引擎

马上搜索

文档翻译

学术文献翻译模型,支持多种主流文档格式。

立即体验