Suppr超能文献

马立克氏病病毒(2)编码的miR-M2-5p通过RBM24和MYOD1介导的信号通路同时促进细胞增殖并抑制细胞凋亡。

Marek's Disease Virus ( 2)-Encoded miR-M2-5p Simultaneously Promotes Cell Proliferation and Suppresses Apoptosis Through RBM24 and MYOD1-Mediated Signaling Pathways.

作者信息

Zhu Zhi-Jian, Teng Man, Li Hui-Zhen, Zheng Lu-Ping, Liu Jin-Ling, Chai Shu-Jun, Yao Yong-Xiu, Nair Venugopal, Zhang Gai-Ping, Luo Jun

机构信息

Research Center of Avian Diseases, College of Veterinary Medicine, Sichuan Agricultural University, Chengdu, China.

Key Laboratory of Animal Immunology, Ministry of Agriculture and Henan Provincial Key Laboratory of Animal Immunology, Henan Academy of Agricultural Sciences, Zhengzhou, China.

出版信息

Front Microbiol. 2020 Nov 3;11:596422. doi: 10.3389/fmicb.2020.596422. eCollection 2020.

Abstract

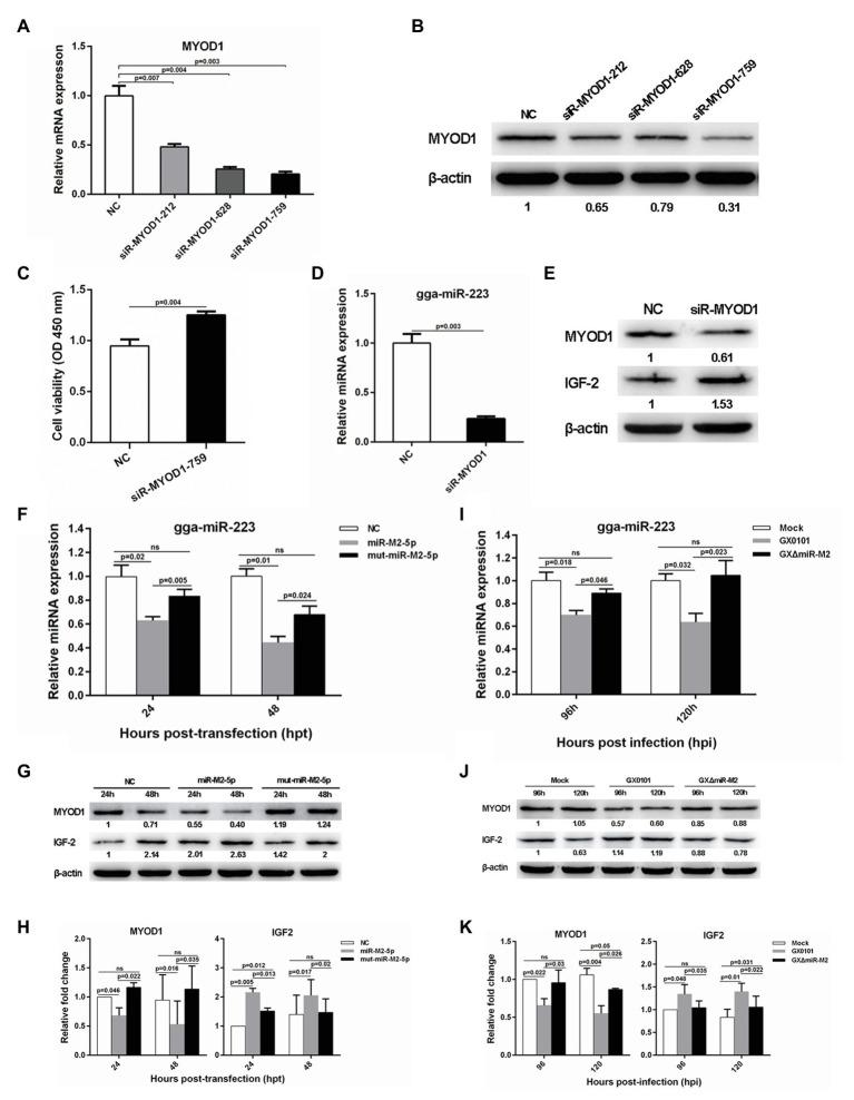
MicroRNAs (miRNAs) have been demonstrated for their involvement in virus biology and pathogenesis, including functioning as key determinants of virally-induced cancers. As an important oncogenic α-herpesvirus affecting poultry health, Marek's disease virus serotype 1 [ 2 (GaHV-2)] induces rapid-onset T-cell lymphomatous disease commonly referred to as Marek's disease (MD), an excellent biological model for the study of virally-induced cancer in the natural hosts. Previously, we have demonstrated that GaHV-2-encoded miRNAs (especially those within the Meq-cluster) have the potential to act as critical regulators of multiple processes such as virus replication, latency, pathogenesis, and/or oncogenesis. In addition to miR-M4-5p (miR-155 homolog) and miR-M3-5p, we have recently found that miR-M2-5p possibly participate in inducing MD lymphomagenesis. Here, we report the identification of two tumor suppressors, the RNA-binding protein 24 (RBM24) and myogenic differentiation 1 (MYOD1), being two biological targets for miR-M2-5p. Our experiments revealed that as a critical miRNA, miR-M2-5p promotes cell proliferation regulating the RBM24-mediated p63 overexpression and MYOD1-mediated IGF2 signaling and suppresses apoptosis by targeting the MYOD1-mediated Caspase-3 signaling pathway. Our data present a new strategy of a single viral miRNA exerting dual role to potentially participate in the virally-induced T-cell lymphomagenesis by simultaneously promoting the cell proliferation and suppressing apoptosis.

摘要

微小RNA(miRNA)已被证明参与病毒生物学和发病机制,包括作为病毒诱导癌症的关键决定因素。作为一种影响家禽健康的重要致癌α疱疹病毒,1型马立克氏病病毒[2(禽疱疹病毒2型)]诱导快速发病的T细胞淋巴瘤疾病,通常称为马立克氏病(MD),这是研究自然宿主中病毒诱导癌症的优秀生物学模型。此前,我们已经证明,禽疱疹病毒2型编码的miRNA(尤其是Meq簇中的那些)有可能作为病毒复制、潜伏、发病机制和/或肿瘤发生等多个过程的关键调节因子。除了miR-M4-5p(miR-155同源物)和miR-M3-5p,我们最近发现miR-M2-5p可能参与诱导MD淋巴瘤的发生。在这里,我们报告鉴定出两种肿瘤抑制因子,即RNA结合蛋白24(RBM24)和成肌分化1(MYOD1),它们是miR-M2-5p的两个生物学靶点。我们的实验表明,作为一种关键的miRNA,miR-M2-5p通过调节RBM24介导的p63过表达和MYOD1介导的IGF2信号通路促进细胞增殖,并通过靶向MYOD1介导的半胱天冬酶-3信号通路抑制细胞凋亡。我们的数据提出了一种新策略,即单一病毒miRNA发挥双重作用,通过同时促进细胞增殖和抑制细胞凋亡来潜在地参与病毒诱导的T细胞淋巴瘤的发生。

https://cdn.ncbi.nlm.nih.gov/pmc/blobs/6fab/7669912/ad6bb7ddeb2c/fmicb-11-596422-g001.jpg

文献AI研究员

20分钟写一篇综述,助力文献阅读效率提升50倍。

立即体验

用中文搜PubMed

大模型驱动的PubMed中文搜索引擎

马上搜索

文档翻译

学术文献翻译模型,支持多种主流文档格式。

立即体验