Suppr超能文献

使用新型高通量线粒体神经元健康(MNH)检测方法评估乙醇对诱导多能干细胞衍生的人类神经元的毒性作用。

Assessment of Ethanol-Induced Toxicity on iPSC-Derived Human Neurons Using a Novel High-Throughput Mitochondrial Neuronal Health (MNH) Assay.

作者信息

Zink Annika, Conrad Josefin, Telugu Narasimha Swami, Diecke Sebastian, Heinz Andreas, Wanker Erich, Priller Josef, Prigione Alessandro

机构信息

Department of Neuropsychiatry, Charité - Universitätsmedizin Berlin, Berlin, Germany.

Max Delbrück Center for Molecular Medicine, Berlin, Germany.

出版信息

Front Cell Dev Biol. 2020 Nov 5;8:590540. doi: 10.3389/fcell.2020.590540. eCollection 2020.

Abstract

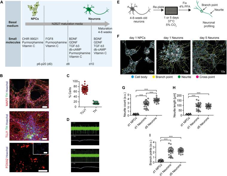
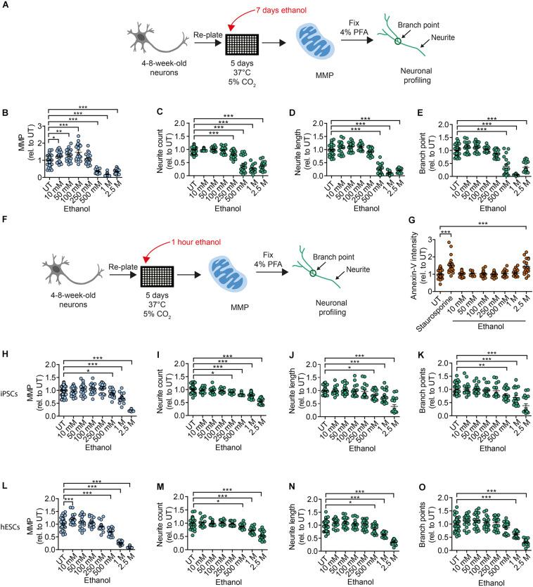
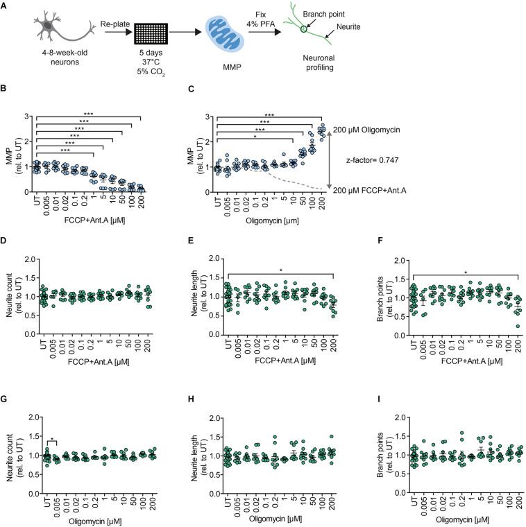
Excessive ethanol exposure can cause mitochondrial and cellular toxicity. In order to discover potential counteracting interventions, it is essential to develop assays capable of capturing the consequences of ethanol exposure in human neurons, and particularly dopaminergic neurons that are crucial for the development of alcohol use disorders (AUD). Here, we developed a novel high-throughput (HT) assay to quantify mitochondrial and neuronal toxicity in human dopaminergic neuron-containing cultures (DNs) from induced pluripotent stem cells (iPSCs). The assay, dubbed mitochondrial neuronal health (MNH) assay, combines live-cell measurement of mitochondrial membrane potential (MMP) with quantification of neuronal branching complexity post-fixation. Using the MNH assay, we demonstrated that chronic ethanol exposure in human iPSC-derived DNs decreases MMP and neuronal outgrowth in a dose-dependent manner. The toxic effect of ethanol on DNs was already detectable after 1 h of exposure, and occurred similarly in DNs derived from healthy individuals and from patients with AUD. We next used the MNH assay to carry out a proof-of-concept compound screening using FDA-approved drugs. We identified potential candidate compounds modulating acute ethanol toxicity in human DNs. We found that disulfiram and baclofen, which are used for AUD treatment, and lithium caused neurotoxicity also in the absence of ethanol, while the spasmolytic drug flavoxate positively influenced MNH. Altogether, we developed an HT assay to probe human MNH and used it to assess ethanol neurotoxicity and to identify modulating agents. The MNH assay represents an effective new tool for discovering modulators of MNH and toxicity in live human neurons.

摘要

过量接触乙醇会导致线粒体和细胞毒性。为了发现潜在的对抗性干预措施,开发能够捕捉乙醇暴露对人类神经元,尤其是对酒精使用障碍(AUD)发展至关重要的多巴胺能神经元影响的检测方法至关重要。在此,我们开发了一种新型高通量(HT)检测方法,用于量化来自诱导多能干细胞(iPSC)的含人类多巴胺能神经元培养物(DN)中的线粒体和神经元毒性。该检测方法被称为线粒体神经元健康(MNH)检测,它将线粒体膜电位(MMP)的活细胞测量与固定后神经元分支复杂性的量化相结合。使用MNH检测,我们证明了人类iPSC衍生的DN中慢性乙醇暴露以剂量依赖的方式降低MMP和神经元生长。乙醇对DN的毒性作用在暴露1小时后就已可检测到,并且在来自健康个体和AUD患者的DN中表现相似。接下来,我们使用MNH检测方法,利用美国食品药品监督管理局(FDA)批准的药物进行了概念验证化合物筛选。我们鉴定出了调节人类DN中急性乙醇毒性的潜在候选化合物。我们发现,用于AUD治疗的双硫仑和巴氯芬以及锂在无乙醇的情况下也会引起神经毒性,而解痉药黄酮哌酯对MNH有积极影响。总之,我们开发了一种HT检测方法来探测人类MNH,并将其用于评估乙醇神经毒性和鉴定调节因子。MNH检测是发现活人类神经元中MNH和毒性调节因子的有效新工具。

https://cdn.ncbi.nlm.nih.gov/pmc/blobs/cc17/7674658/59fcf9c733e4/fcell-08-590540-g001.jpg

文献检索

告别复杂PubMed语法,用中文像聊天一样搜索,搜遍4000万医学文献。AI智能推荐,让科研检索更轻松。

立即免费搜索

文件翻译

保留排版,准确专业,支持PDF/Word/PPT等文件格式,支持 12+语言互译。

免费翻译文档

深度研究

AI帮你快速写综述,25分钟生成高质量综述,智能提取关键信息,辅助科研写作。

立即免费体验