• 文献检索
  • 文档翻译
  • 深度研究
  • 学术资讯
  • Suppr Zotero 插件Zotero 插件
  • 邀请有礼
  • 套餐&价格
  • 历史记录
应用&插件
Suppr Zotero 插件Zotero 插件浏览器插件Mac 客户端Windows 客户端微信小程序
定价
高级版会员购买积分包购买API积分包
服务
文献检索文档翻译深度研究API 文档MCP 服务
关于我们
关于 Suppr公司介绍联系我们用户协议隐私条款
关注我们

Suppr 超能文献

核心技术专利:CN118964589B侵权必究
粤ICP备2023148730 号-1Suppr @ 2026

文献检索

告别复杂PubMed语法,用中文像聊天一样搜索,搜遍4000万医学文献。AI智能推荐,让科研检索更轻松。

立即免费搜索

文件翻译

保留排版,准确专业,支持PDF/Word/PPT等文件格式,支持 12+语言互译。

免费翻译文档

深度研究

AI帮你快速写综述,25分钟生成高质量综述,智能提取关键信息,辅助科研写作。

立即免费体验

神经束蛋白 155 连接蛋白的球周段缺失导致内囊皮质诱导的肌肉活动障碍。

Focal loss of the paranodal domain protein Neurofascin155 in the internal capsule impairs cortically induced muscle activity in vivo.

机构信息

Division of Neurobiology and Bioinformatics, National Institute for Physiological Sciences, Okazaki, 444-8787, Japan.

Department of Physiological Sciences, SOKENDAI (The Graduate University for Advanced Studies), Okazaki, 444-8787, Japan.

出版信息

Mol Brain. 2020 Nov 23;13(1):159. doi: 10.1186/s13041-020-00698-y.

DOI:10.1186/s13041-020-00698-y
PMID:33228720
原文链接:https://pmc.ncbi.nlm.nih.gov/articles/PMC7685608/
Abstract

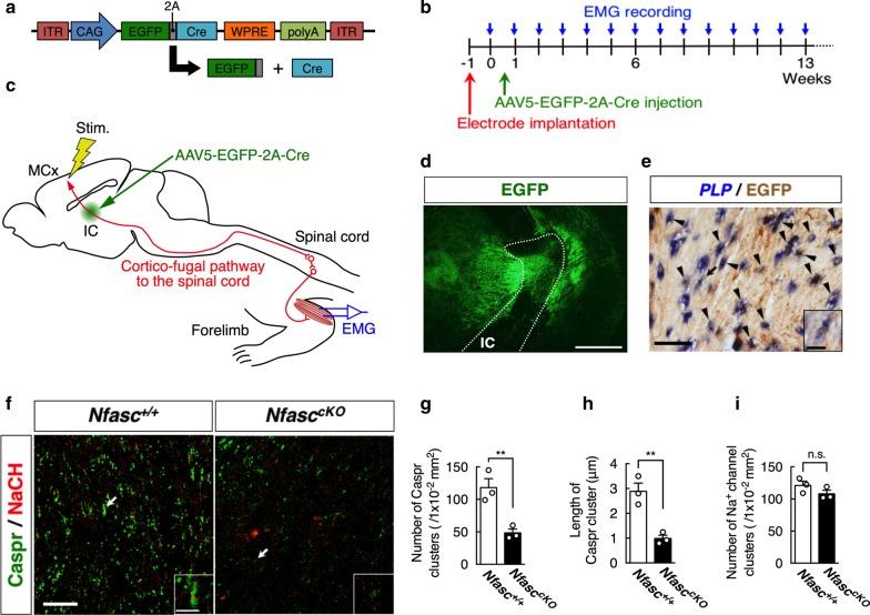
Paranodal axoglial junctions are essential for rapid nerve conduction and the organization of axonal domains in myelinated axons. Neurofascin155 (Nfasc155) is a glial cell adhesion molecule that is also required for the assembly of these domains. Previous studies have demonstrated that general ablation of Nfasc155 disorganizes these domains, reduces conduction velocity, and disrupts motor behaviors. Multiple sclerosis (MS), a typical disorder of demyelination in the central nervous system, is reported to have autoantibody to Nfasc. However, the impact of focal loss of Nfasc155, which may occur in MS patients, remains unclear. Here, we examined whether restricted focal loss of Nfasc155 affects the electrophysiological properties of the motor system in vivo. Adeno-associated virus type5 (AAV5) harboring EGFP-2A-Cre was injected into the glial-enriched internal capsule of floxed-Neurofascin (Nfasc) mice to focally disrupt paranodal junctions in the cortico-fugal fibers from the motor cortex to the spinal cord. Electromyograms (EMGs) of the triceps brachii muscles in response to electrical stimulation of the motor cortex were successively examined in these awake mice. EMG analysis showed significant delay in the onset and peak latencies after AAV injection compared to control (Nfasc) mice. Moreover, EMG half-widths were increased, and EMG amplitudes were gradually decreased by 13 weeks. Similar EMG changes have been reported in MS patients. These findings provide physiological evidence that motor outputs are obstructed by focal ablation of paranodal junctions in myelinated axons. Our findings may open a new path toward development of a novel biomarker for an early phase of human MS, as Nfasc155 detects microstructural changes in the paranodal junction.

摘要

神经束膜-轴突连接对于快速神经传导和髓鞘轴突中轴突域的组织至关重要。神经束蛋白 155(Nfasc155)是一种神经胶质细胞黏附分子,对于这些域的组装也是必需的。先前的研究表明,Nfasc155 的普遍缺失会使这些域解体,降低传导速度,并破坏运动行为。多发性硬化症(MS)是一种中枢神经系统典型的脱髓鞘疾病,据报道有针对 Nfasc 的自身抗体。然而,Nfasc155 的局灶性缺失(可能发生在 MS 患者中)的影响仍不清楚。在这里,我们研究了局部缺失 Nfasc155 是否会影响体内运动系统的电生理特性。携带 EGFP-2A-Cre 的腺相关病毒 5(AAV5)被注射到神经丰富的内囊中,以局灶性破坏皮质-传出纤维中来自运动皮质到脊髓的神经束膜-轴突连接。在这些清醒的小鼠中,连续检查了对运动皮质进行电刺激时肱三头肌的肌电图(EMG)。与对照(Nfasc)小鼠相比,AAV 注射后 EMG 的起始和峰值潜伏期明显延迟。此外,EMG 半宽度增加,EMG 幅度逐渐降低,13 周后降低了 50%。在 MS 患者中也有类似的 EMG 变化。这些发现提供了生理学证据,证明髓鞘轴突中神经束膜-轴突连接的局灶性缺失会阻碍运动输出。我们的发现可能为开发人类 MS 早期阶段的新型生物标志物开辟了一条新途径,因为 Nfasc155 可以检测神经束膜-轴突连接的微观结构变化。

https://cdn.ncbi.nlm.nih.gov/pmc/blobs/6521/7685608/9f026a7fc6d4/13041_2020_698_Fig2_HTML.jpg
https://cdn.ncbi.nlm.nih.gov/pmc/blobs/6521/7685608/1697900c47b4/13041_2020_698_Fig1_HTML.jpg
https://cdn.ncbi.nlm.nih.gov/pmc/blobs/6521/7685608/9f026a7fc6d4/13041_2020_698_Fig2_HTML.jpg
https://cdn.ncbi.nlm.nih.gov/pmc/blobs/6521/7685608/1697900c47b4/13041_2020_698_Fig1_HTML.jpg
https://cdn.ncbi.nlm.nih.gov/pmc/blobs/6521/7685608/9f026a7fc6d4/13041_2020_698_Fig2_HTML.jpg

相似文献

1
Focal loss of the paranodal domain protein Neurofascin155 in the internal capsule impairs cortically induced muscle activity in vivo.神经束蛋白 155 连接蛋白的球周段缺失导致内囊皮质诱导的肌肉活动障碍。
Mol Brain. 2020 Nov 23;13(1):159. doi: 10.1186/s13041-020-00698-y.
2
Spatiotemporal ablation of myelinating glia-specific neurofascin (Nfasc NF155) in mice reveals gradual loss of paranodal axoglial junctions and concomitant disorganization of axonal domains.在小鼠中对形成髓鞘的神经胶质特异性神经束蛋白(Nfasc NF155)进行时空消融,结果显示结旁轴突-神经胶质连接逐渐丧失,同时轴突结构域紊乱。
J Neurosci Res. 2009 Jun;87(8):1773-93. doi: 10.1002/jnr.22015.
3
Biallelic mutations in neurofascin cause neurodevelopmental impairment and peripheral demyelination.神经束蛋白的双等位基因突变导致神经发育障碍和周围脱髓鞘。
Brain. 2019 Oct 1;142(10):2948-2964. doi: 10.1093/brain/awz248.
4
Loss of glial neurofascin155 delays developmental synapse elimination at the neuromuscular junction.神经胶质细胞神经束蛋白 155 的缺失会延迟神经肌肉接头处发育性突触消除。
J Neurosci. 2014 Sep 17;34(38):12904-18. doi: 10.1523/JNEUROSCI.1725-14.2014.
5
Homozygous mutation in the Neurofascin gene affecting the glial isoform of Neurofascin causes severe neurodevelopment disorder with hypotonia, amimia and areflexia.神经束蛋白基因纯合突变影响神经束蛋白的神经胶质同工型,导致严重的神经发育障碍,表现为肌张力低下、无表情和反射消失。
Hum Mol Genet. 2018 Nov 1;27(21):3669-3674. doi: 10.1093/hmg/ddy277.
6
Glial and neuronal isoforms of Neurofascin have distinct roles in the assembly of nodes of Ranvier in the central nervous system.神经束蛋白的神经胶质亚型和神经元亚型在中枢神经系统的郎飞结组装中具有不同作用。
J Cell Biol. 2008 Jun 30;181(7):1169-77. doi: 10.1083/jcb.200712154. Epub 2008 Jun 23.
7
Anti-Neurofascin-155 IgG4 antibodies prevent paranodal complex formation in vivo.抗神经束蛋白-155 IgG4 抗体可预防体内连接蛋白复合体的形成。
J Clin Invest. 2019 Mar 14;129(6):2222-2236. doi: 10.1172/JCI124694.
8
Disruption of neurofascin localization reveals early changes preceding demyelination and remyelination in multiple sclerosis.神经束蛋白定位的破坏揭示了多发性硬化症中脱髓鞘和再髓鞘化之前的早期变化。
Brain. 2006 Dec;129(Pt 12):3173-85. doi: 10.1093/brain/awl290. Epub 2006 Oct 14.
9
In vivo deletion of immunoglobulin domains 5 and 6 in neurofascin (Nfasc) reveals domain-specific requirements in myelinated axons.在神经束蛋白(Nfasc)中体内缺失免疫球蛋白结构域 5 和 6 揭示了髓鞘轴突中结构域特异性的要求。
J Neurosci. 2010 Apr 7;30(14):4868-76. doi: 10.1523/JNEUROSCI.5951-09.2010.
10
Paranodal lesions in chronic inflammatory demyelinating polyneuropathy associated with anti-Neurofascin 155 antibodies.与抗神经束蛋白155抗体相关的慢性炎症性脱髓鞘性多发性神经病中的结旁病变
Neuromuscul Disord. 2017 Mar;27(3):290-293. doi: 10.1016/j.nmd.2016.10.008. Epub 2016 Oct 24.

引用本文的文献

1
Adolescent social isolation decreases colonic goblet cells and impairs spatial cognition through the reduction of cystine.青少年社会隔离会减少结肠杯状细胞,并通过降低胱氨酸水平损害空间认知。
Mol Psychiatry. 2025 May;30(5):2137-2151. doi: 10.1038/s41380-024-02826-9. Epub 2024 Nov 29.
2
Ido2 Deficiency Exacerbates Motor Impairment and Reduces Aryl Hydrocarbon Receptor Activity through Decreased Kynurenine in a Chronic Demyelinating Mouse Model.在慢性脱髓鞘小鼠模型中,吲哚胺2,3-双加氧酶2(IDO2)缺乏通过降低犬尿氨酸加剧运动功能障碍并降低芳烃受体活性。
Mol Neurobiol. 2025 Jan;62(1):109-122. doi: 10.1007/s12035-024-04263-9. Epub 2024 Jun 3.

本文引用的文献

1
Dysregulation of schizophrenia-related aquaporin 3 through disruption of paranode influences neuronal viability.通过破坏连接蛋白 3 连接斑影响神经元活力,导致精神分裂症相关水通道蛋白 3 的失调。
J Neurochem. 2018 Nov;147(3):395-408. doi: 10.1111/jnc.14553. Epub 2018 Aug 29.
2
Simultaneous Ablation of Neuronal Neurofascin and Ankyrin G in Young and Adult Mice Reveals Age-Dependent Increase in Nodal Stability in Myelinated Axons and Differential Effects on the Lifespan.在年轻和成年小鼠中同时消融神经元神经束蛋白和锚蛋白 G 揭示了髓鞘轴突中节点稳定性的年龄依赖性增加以及对寿命的不同影响。
eNeuro. 2018 Jun 27;5(3). doi: 10.1523/ENEURO.0138-18.2018. eCollection 2018 May-Jun.
3
Synergistic but independent: The role of corticospinal and alternate motor fibers for residual motor output after stroke.
协同但独立:皮质脊髓束和替代运动纤维在中风后残余运动输出中的作用。
Neuroimage Clin. 2017 Apr 19;15:118-124. doi: 10.1016/j.nicl.2017.04.016. eCollection 2017.
4
Attempts to Overcome Remyelination Failure: Toward Opening New Therapeutic Avenues for Multiple Sclerosis.克服髓鞘再生失败的尝试:为多发性硬化症开辟新的治疗途径。
Cell Mol Neurobiol. 2017 Nov;37(8):1335-1348. doi: 10.1007/s10571-017-0472-6. Epub 2017 Feb 21.
5
Postnatal Loss of Neuronal and Glial Neurofascins Differentially Affects Node of Ranvier Maintenance and Myelinated Axon Function.出生后神经元和胶质神经束蛋白的缺失对郎飞结的维持和有髓轴突功能有不同影响。
Front Cell Neurosci. 2017 Feb 3;11:11. doi: 10.3389/fncel.2017.00011. eCollection 2017.
6
Use of Magnetic Resonance Imaging to Visualize Leptomeningeal Inflammation in Patients With Multiple Sclerosis: A Review.磁共振成像在多发性硬化患者软脑膜炎症中的应用:综述。
JAMA Neurol. 2017 Jan 1;74(1):100-109. doi: 10.1001/jamaneurol.2016.4237.
7
Survival of corticostriatal neurons by Rho/Rho-kinase signaling pathway.通过Rho/ Rho激酶信号通路实现皮质纹状体神经元的存活。
Neurosci Lett. 2016 Sep 6;630:45-52. doi: 10.1016/j.neulet.2016.07.020. Epub 2016 Jul 15.
8
Prevalence of neurofascin-155 antibodies in patients with multiple sclerosis.多发性硬化症患者中神经束蛋白-155抗体的患病率。
J Neurol Sci. 2016 May 15;364:29-32. doi: 10.1016/j.jns.2016.03.004. Epub 2016 Mar 3.
9
White matter tract abnormalities are associated with cognitive dysfunction in secondary progressive multiple sclerosis.脑白质病变与继发进展型多发性硬化认知功能障碍相关。
Mult Scler. 2016 Oct;22(11):1429-1437. doi: 10.1177/1352458515622694. Epub 2016 Jan 5.
10
Loss of glial neurofascin155 delays developmental synapse elimination at the neuromuscular junction.神经胶质细胞神经束蛋白 155 的缺失会延迟神经肌肉接头处发育性突触消除。
J Neurosci. 2014 Sep 17;34(38):12904-18. doi: 10.1523/JNEUROSCI.1725-14.2014.