• 文献检索
  • 文档翻译
  • 深度研究
  • 学术资讯
  • Suppr Zotero 插件Zotero 插件
  • 邀请有礼
  • 套餐&价格
  • 历史记录
应用&插件
Suppr Zotero 插件Zotero 插件浏览器插件Mac 客户端Windows 客户端微信小程序
定价
高级版会员购买积分包购买API积分包
服务
文献检索文档翻译深度研究API 文档MCP 服务
关于我们
关于 Suppr公司介绍联系我们用户协议隐私条款
关注我们

Suppr 超能文献

核心技术专利:CN118964589B侵权必究
粤ICP备2023148730 号-1Suppr @ 2026

文献检索

告别复杂PubMed语法,用中文像聊天一样搜索,搜遍4000万医学文献。AI智能推荐,让科研检索更轻松。

立即免费搜索

文件翻译

保留排版,准确专业,支持PDF/Word/PPT等文件格式,支持 12+语言互译。

免费翻译文档

深度研究

AI帮你快速写综述,25分钟生成高质量综述,智能提取关键信息,辅助科研写作。

立即免费体验

高结核病流行率羊群中卡介苗接种的长期效果。

Long-term efficacy of BCG vaccination in goat herds with a high prevalence of tuberculosis.

机构信息

IRTA, Centre de Recerca en Sanitat Animal (CReSA, IRTA-UAB), Campus UAB, Bellaterra, Barcelona, Catalonia, Spain.

Departament de Sanitat i Anatomia Animals, Universitat Autònoma de Barcelona (UAB), Bellaterra, Barcelona, Catalonia, Spain.

出版信息

Sci Rep. 2020 Nov 23;10(1):20369. doi: 10.1038/s41598-020-77334-1.

DOI:10.1038/s41598-020-77334-1
PMID:33230112
原文链接:https://pmc.ncbi.nlm.nih.gov/articles/PMC7683592/
Abstract

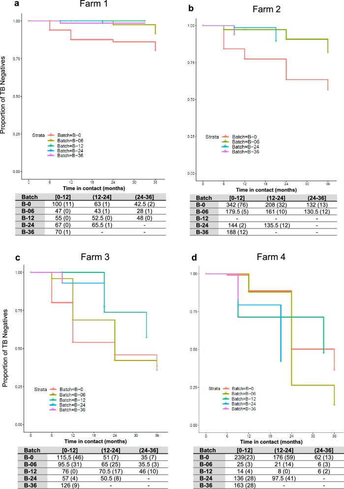
Vaccination of goats against tuberculosis (TB) has been promoted as an ancillary tool for controlling the disease in infected livestock herds. A three-year trial to assess the efficacy of BCG vaccine was carried out in five goat herds. At the beginning of the trial (month 0), all animals were tested for TB using thee different diagnostic tests. Animals negative to all tests were vaccinated with BCG and all replacement goat kids were also systematically vaccinated throughout the trial. All animals were tested by Interferon-gamma release assay (IGRA) using vaccine compatible reagents at months 6, 12, 24, and 36. The risk factors for TB infection were also evaluated. At the end of the study, four out of five farms showed variable reductions of the initial prevalence (93.5%, 28.5%, 23.2%, and 14.3% respectively), and an overall incidence reduction of 50% was observed in BCG vaccinated goats, although adult vaccinated goats showed higher incidences than vaccinated goat kids. The unvaccinated positive animals remaining in herds and adult BCG vaccinated goats significantly enhanced the risk of infection in vaccinated animals. A systematic vaccination of goats with BCG, together with the removal of positive unvaccinated animals, may contribute to reducing the TB prevalence in goat herds.

摘要

对结核病(TB)进行山羊疫苗接种已被推广为控制受感染牲畜群中疾病的辅助工具。在五个山羊群中进行了为期三年的评估卡介苗疫苗效果的试验。在试验开始时(第 0 个月),使用三种不同的诊断测试对所有动物进行了结核病检测。所有测试均为阴性的动物接种了卡介苗,并且在整个试验期间所有新替换的山羊幼崽也都进行了系统接种。所有动物均在第 6、12、24 和 36 个月时通过干扰素 -γ释放测定(IGRA)使用与疫苗兼容的试剂进行了测试。还评估了结核病感染的危险因素。研究结束时,五个农场中有四个农场的初始流行率呈不同程度下降(分别为 93.5%、28.5%、23.2%和 14.3%),在接种卡介苗的山羊中观察到 50%的发病率降低,尽管成年接种山羊的发病率高于接种山羊幼崽。畜群中残留的未接种阳性动物和成年接种卡介苗的山羊显著增加了接种动物的感染风险。对山羊进行卡介苗的系统接种,同时去除未接种的阳性动物,可能有助于降低山羊群中的结核病流行率。

https://cdn.ncbi.nlm.nih.gov/pmc/blobs/0882/7683592/33677f5e6681/41598_2020_77334_Fig3a_HTML.jpg
https://cdn.ncbi.nlm.nih.gov/pmc/blobs/0882/7683592/3f47111d8c70/41598_2020_77334_Fig1_HTML.jpg
https://cdn.ncbi.nlm.nih.gov/pmc/blobs/0882/7683592/5caa5f11690d/41598_2020_77334_Fig2_HTML.jpg
https://cdn.ncbi.nlm.nih.gov/pmc/blobs/0882/7683592/33677f5e6681/41598_2020_77334_Fig3a_HTML.jpg
https://cdn.ncbi.nlm.nih.gov/pmc/blobs/0882/7683592/3f47111d8c70/41598_2020_77334_Fig1_HTML.jpg
https://cdn.ncbi.nlm.nih.gov/pmc/blobs/0882/7683592/5caa5f11690d/41598_2020_77334_Fig2_HTML.jpg
https://cdn.ncbi.nlm.nih.gov/pmc/blobs/0882/7683592/33677f5e6681/41598_2020_77334_Fig3a_HTML.jpg

相似文献

1
Long-term efficacy of BCG vaccination in goat herds with a high prevalence of tuberculosis.高结核病流行率羊群中卡介苗接种的长期效果。
Sci Rep. 2020 Nov 23;10(1):20369. doi: 10.1038/s41598-020-77334-1.
2
Field evaluation of the efficacy of Mycobacterium bovis BCG vaccine against tuberculosis in goats.牛分枝杆菌卡介苗疫苗对山羊结核病预防效果的现场评估
BMC Vet Res. 2017 Aug 17;13(1):252. doi: 10.1186/s12917-017-1182-5.
3
Assessment of safety and interferon gamma responses of Mycobacterium bovis BCG vaccine in goat kids and milking goats.牛分枝杆菌卡介苗在山羊羔和泌乳山羊中的安全性及γ干扰素反应评估。
Vaccine. 2016 Feb 10;34(7):881-6. doi: 10.1016/j.vaccine.2016.01.004. Epub 2016 Jan 13.
4
Efficacy of parenteral vaccination against tuberculosis with heat-inactivated Mycobacterium bovis in experimentally challenged goats.经加热灭活的牛分枝杆菌对实验性感染山羊的结核分枝杆菌的疗效。
PLoS One. 2018 May 9;13(5):e0196948. doi: 10.1371/journal.pone.0196948. eCollection 2018.
5
Goats primed with Mycobacterium bovis BCG and boosted with a recombinant adenovirus expressing Ag85A show enhanced protection against tuberculosis.用牛分枝杆菌卡介苗致敏并以表达Ag85A的重组腺病毒加强免疫的山羊对结核病表现出更强的保护作用。
Clin Vaccine Immunol. 2012 Sep;19(9):1339-47. doi: 10.1128/CVI.00275-12. Epub 2012 Jul 3.
6
Evaluation of the Mycobacterium tuberculosis SO vaccine using a natural tuberculosis infection model in goats.在山羊自然结核感染模型中对结核分枝杆菌SO疫苗的评估。
Vet J. 2017 May;223:60-67. doi: 10.1016/j.tvjl.2017.04.006. Epub 2017 May 3.
7
Evaluation of the immunogenicity and efficacy of BCG and MTBVAC vaccines using a natural transmission model of tuberculosis.评估结核分枝杆菌疫苗和 MTBVAC 疫苗的免疫原性和疗效的天然结核病传播模型。
Vet Res. 2019 Oct 15;50(1):82. doi: 10.1186/s13567-019-0702-7.
8
Influence of vaccination against paratuberculosis on the diagnosis of caprine tuberculosis during official eradication programmes in Castilla y León (Spain).在西班牙卡斯蒂利亚-莱昂地区官方根除计划中,副结核病疫苗接种对山羊结核病诊断的影响。
Transbound Emerg Dis. 2021 Mar;68(2):692-703. doi: 10.1111/tbed.13732. Epub 2020 Jul 28.
9
Vaccination of domestic animals against tuberculosis: review of progress and contributions to the field of the TBSTEP project.家畜结核病疫苗接种:TBSTEP项目进展回顾及其对该领域的贡献
Res Vet Sci. 2014 Oct;97 Suppl:S53-60. doi: 10.1016/j.rvsc.2014.04.015. Epub 2014 May 6.
10
Goats challenged with different members of the Mycobacterium tuberculosis complex display different clinical pictures.用结核分枝杆菌复合群的不同成员攻击的山羊表现出不同的临床症状。
Vet Immunol Immunopathol. 2015 Oct 15;167(3-4):185-9. doi: 10.1016/j.vetimm.2015.07.009. Epub 2015 Jul 26.

引用本文的文献

1
Immunogenicity and protective efficacy of Ag85A and truncation of PstS1 fusion protein vaccines against tuberculosis.Ag85A与截短的PstS1融合蛋白疫苗对结核病的免疫原性及保护效力
Heliyon. 2024 Feb 23;10(5):e27034. doi: 10.1016/j.heliyon.2024.e27034. eCollection 2024 Mar 15.
2
Comparison of the pathological outcome and disease progression of two experimental challenge models in goats: endobronchial inoculation vs. intranasal nebulization.山羊两种实验性攻毒模型的病理结果与疾病进展比较:支气管内接种与鼻内雾化。
Front Microbiol. 2023 Aug 11;14:1236834. doi: 10.3389/fmicb.2023.1236834. eCollection 2023.
3

本文引用的文献

1
Phylogenetic relationships investigation of Mycobacterium caprae strains from sympatric wild boar and goats based on whole genome sequencing.基于全基因组测序对来自同域野猪和山羊的分枝杆菌菌株的系统发育关系进行调查。
Transbound Emerg Dis. 2021 May;68(3):1476-1486. doi: 10.1111/tbed.13816. Epub 2020 Sep 13.
2
Evaluation of P22 Antigenic Complex for the Immuno-Diagnosis of Tuberculosis in BCG Vaccinated and Unvaccinated Goats.用于卡介苗接种和未接种山羊结核病免疫诊断的P22抗原复合物评估
Front Vet Sci. 2020 Jul 3;7:374. doi: 10.3389/fvets.2020.00374. eCollection 2020.
3
Cavitary tuberculosis: the gateway of disease transmission.
A proof-of-concept study to investigate the efficacy of heat-inactivated autovaccines in Mycobacterium caprae experimentally challenged goats.
一项概念验证研究,旨在调查热灭活自体疫苗在实验性感染分枝杆菌 caprae 的山羊中的功效。
Sci Rep. 2022 Dec 22;12(1):22132. doi: 10.1038/s41598-022-26683-0.
4
Combined Transcriptomic and Proteomic of Infection in the Spleen of Dairy Goats.奶山羊脾脏感染的转录组学和蛋白质组学联合研究
Animals (Basel). 2022 Nov 24;12(23):3270. doi: 10.3390/ani12233270.
5
Vaccination of Calves with the BCG Strain Induces Protection against Bovine Tuberculosis in Dairy Herds under a Natural Transmission Setting.用卡介苗菌株对犊牛进行疫苗接种可在自然传播环境下诱导奶牛群对牛结核病产生保护作用。
Animals (Basel). 2022 Apr 22;12(9):1083. doi: 10.3390/ani12091083.
6
Evaluation of the Efficacy of BCG in Protecting Against Contact Challenge With Bovine Tuberculosis in Holstein-Friesian and Zebu Crossbred Calves in Ethiopia.卡介苗对埃塞俄比亚荷斯坦-弗里生牛和瘤牛杂交犊牛抵抗牛结核病接触性攻击的保护效力评估。
Front Vet Sci. 2021 Jul 22;8:702402. doi: 10.3389/fvets.2021.702402. eCollection 2021.
7
Immunogenicity and Protection against Challenge in Goats Vaccinated with BCG and Revaccinated after One Year.卡介苗接种山羊及一年后再次接种后的免疫原性和攻毒保护作用
Vaccines (Basel). 2020 Dec 10;8(4):751. doi: 10.3390/vaccines8040751.
空洞性肺结核:疾病传播的门户。
Lancet Infect Dis. 2020 Jun;20(6):e117-e128. doi: 10.1016/S1473-3099(20)30148-1. Epub 2020 May 5.
4
Evaluation of the immunogenicity and efficacy of BCG and MTBVAC vaccines using a natural transmission model of tuberculosis.评估结核分枝杆菌疫苗和 MTBVAC 疫苗的免疫原性和疗效的天然结核病传播模型。
Vet Res. 2019 Oct 15;50(1):82. doi: 10.1186/s13567-019-0702-7.
5
Efficacy and Safety of BCG Vaccine for Control of Tuberculosis in Domestic Livestock and Wildlife.卡介苗对家畜和野生动物结核病防控的有效性与安全性
Front Vet Sci. 2018 Oct 26;5:259. doi: 10.3389/fvets.2018.00259. eCollection 2018.
6
Low-dose BCG vaccination protects free-ranging cattle against naturally-acquired bovine tuberculosis.低剂量卡介苗接种可保护自由放养的牛免受自然感染的牛型结核。
Vaccine. 2018 Nov 19;36(48):7338-7344. doi: 10.1016/j.vaccine.2018.10.025. Epub 2018 Oct 14.
7
Epidemiological surveillance of Mycobacterium tuberculosis complex in extensively raised pigs in the south of Spain.西班牙南部大规模养殖猪群中结核分枝杆菌复合群的流行病学监测
Prev Vet Med. 2018 Nov 1;159:87-91. doi: 10.1016/j.prevetmed.2018.08.015. Epub 2018 Sep 5.
8
Efficacy of parenteral vaccination against tuberculosis with heat-inactivated Mycobacterium bovis in experimentally challenged goats.经加热灭活的牛分枝杆菌对实验性感染山羊的结核分枝杆菌的疗效。
PLoS One. 2018 May 9;13(5):e0196948. doi: 10.1371/journal.pone.0196948. eCollection 2018.
9
Efficacy of oral BCG vaccination in protecting free-ranging cattle from natural infection by Mycobacterium bovis.口服卡介苗对保护放养牛免受牛分枝杆菌自然感染的效果。
Vet Microbiol. 2017 Sep;208:181-189. doi: 10.1016/j.vetmic.2017.07.029. Epub 2017 Aug 9.
10
Field evaluation of the efficacy of Mycobacterium bovis BCG vaccine against tuberculosis in goats.牛分枝杆菌卡介苗疫苗对山羊结核病预防效果的现场评估
BMC Vet Res. 2017 Aug 17;13(1):252. doi: 10.1186/s12917-017-1182-5.