Suppr超能文献

CRTAM Ig 样 V 结构域的短无序表位作为阻断抗体的潜在靶标。

Short Disordered Epitope of CRTAM Ig-Like V Domain as a Potential Target for Blocking Antibodies.

机构信息

Departamento de Microbiología, Escuela Nacional de Ciencias Biológicas, Instituto Politécnico Nacional, 11340 Ciudad de Mexico, Mexico.

Departamento de Biomedicina Molecular, Centro de Investigación y Estudios Avanzados del Instituto Politécnico Nacional (CINVESTAV), 07360 Ciudad de Mexico, Mexico.

出版信息

Int J Mol Sci. 2020 Nov 20;21(22):8798. doi: 10.3390/ijms21228798.

Abstract

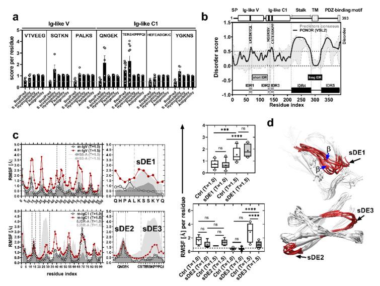
Class-I Restricted T Cell-Associated Molecule (CRTAM) is a protein that is expressed after T cell activation. The interaction of CRTAM with its ligand, nectin-like 2 (Necl2), is required for the efficient production of IL-17, IL-22, and IFNγ by murine CD4 T cells, and it plays a role in optimal CD8 T and NK cell cytotoxicity. CRTAM promotes the pro-inflammatory cytokine profile; therefore, it may take part in the immunopathology of autoimmune diseases such as diabetes type 1 or colitis. Thus, antibodies that block the interaction between CRTAM and Necl2 would be useful for controlling the production of these inflammatory cytokines. In this work, using bioinformatics predictions, we identified three short disordered epitopes (sDE1-3) that are located in the Ig-like domains of murine CRTAM and are conserved in mammalian species. We performed a structural analysis by molecular dynamics simulations of sDE1 (QHPALKSSKY, Ig-like V), sDE2 (QRNGEKSVVK, Ig-like C1), and sDE3 (CSTERSKKPPPQI, Ig-like C1). sDE1, which is located within a loop of the contact interface of the heterotypic interaction with Nectl2, undergoes an order-disorder transition. On the contrary, even though sDE2 and sDE3 are flexible and also located within loops, they do not undergo order-disorder transitions. We evaluated the immunogenicity of sDE1 and sDE3 through the expression of these epitopes in chimeric L1 virus-like particles. We confirmed that sDE1 induces polyclonal antibodies that recognize the native folding of CRTAM expressed in activated murine CD4 T cells. In contrast, sDE3 induces polyclonal antibodies that recognize the recombinant protein hCRTAM-Fc, but not the native CRTAM. Thus, in this study, an exposed disordered epitope in the Ig-like V domain of CRTAM was identified as a potential site for therapeutic antibodies.

摘要

I 类限制 T 细胞相关分子(CRTAM)是一种在 T 细胞活化后表达的蛋白质。CRTAM 与其配体 nectin-like 2(Necl2)的相互作用对于小鼠 CD4 T 细胞有效产生 IL-17、IL-22 和 IFNγ是必需的,并且在最佳 CD8 T 和 NK 细胞细胞毒性中发挥作用。CRTAM 促进促炎细胞因子谱;因此,它可能参与自身免疫性疾病(如 1 型糖尿病或结肠炎)的免疫病理学。因此,阻断 CRTAM 和 Necl2 之间相互作用的抗体将有助于控制这些炎症细胞因子的产生。在这项工作中,我们使用生物信息学预测鉴定了三个位于小鼠 CRTAM Ig 样结构域中的短无序表位(sDE1-3),并且在哺乳动物中保守。我们通过分子动力学模拟对 sDE1(QHPALKSSKY,Ig 样 V)、sDE2(QRNGEKSVVK,Ig 样 C1)和 sDE3(CSTERSKKPPPQI,Ig 样 C1)进行了结构分析。sDE1 位于与 Nectl2 异质相互作用的接触界面的环内,经历了从有序到无序的转变。相反,尽管 sDE2 和 sDE3 是灵活的,并且也位于环内,但它们不经历有序到无序的转变。我们通过在嵌合 L1 病毒样颗粒中表达这些表位来评估 sDE1 和 sDE3 的免疫原性。我们证实 sDE1 诱导可识别激活的小鼠 CD4 T 细胞中表达的天然折叠 CRTAM 的多克隆抗体。相反,sDE3 诱导可识别重组蛋白 hCRTAM-Fc 但不识别天然 CRTAM 的多克隆抗体。因此,在这项研究中,鉴定出 CRTAM 的 Ig 样 V 结构域中的一个暴露的无序表位作为治疗性抗体的潜在靶标。

https://cdn.ncbi.nlm.nih.gov/pmc/blobs/909f/7699905/c845487e7500/ijms-21-08798-g001.jpg

文献检索

告别复杂PubMed语法,用中文像聊天一样搜索,搜遍4000万医学文献。AI智能推荐,让科研检索更轻松。

立即免费搜索

文件翻译

保留排版,准确专业,支持PDF/Word/PPT等文件格式,支持 12+语言互译。

免费翻译文档

深度研究

AI帮你快速写综述,25分钟生成高质量综述,智能提取关键信息,辅助科研写作。

立即免费体验