Loontiens Siebe, Dolens Anne-Catherine, Strubbe Steven, Van de Walle Inge, Moore Finola E, Depestel Lisa, Vanhauwaert Suzanne, Matthijssens Filip, Langenau David M, Speleman Frank, Van Vlierberghe Pieter, Durinck Kaat, Taghon Tom
Cancer Research Institute Ghent (CRIG), Ghent, Belgium.
Department of Biomolecular Medicine, Ghent University, Ghent, Belgium.
Front Cell Dev Biol. 2020 Nov 4;8:599472. doi: 10.3389/fcell.2020.599472. eCollection 2020.
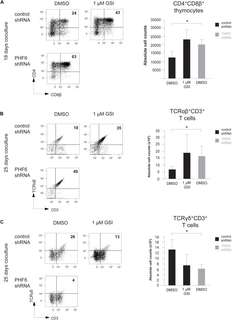
Transcriptional control of hematopoiesis involves complex regulatory networks and functional perturbations in one of these components often results in malignancies. Loss-of-function mutations in , encoding a presumed epigenetic regulator, have been primarily described in T cell acute lymphoblastic leukemia (T-ALL) and the first insights into its function in normal hematopoiesis only recently emerged from mouse modeling experiments. Here, we investigated the role of PHF6 in human blood cell development by performing knockdown studies in cord blood and thymus-derived hematopoietic precursors to evaluate the impact on lineage differentiation in well-established models. Our findings reveal that levels differentially impact the differentiation of human hematopoietic progenitor cells into various blood cell lineages, with prominent effects on lymphoid and erythroid differentiation. We show that loss of PHF6 results in accelerated human T cell development through reduced expression of and its downstream target genes. This functional interaction in developing thymocytes was confirmed using a -deficient zebrafish model that also displayed accelerated developmental kinetics upon reduced or notch1 activation. In summary, our work reveals that appropriate control of expression is important for normal human hematopoiesis and provides clues towards the role of in T-ALL development.
造血作用的转录控制涉及复杂的调控网络,其中任何一个组件的功能扰动通常都会导致恶性肿瘤。编码一种假定的表观遗传调节因子的[具体基因名称未给出]功能丧失突变,主要在T细胞急性淋巴细胞白血病(T-ALL)中被描述,而其在正常造血作用中的功能的初步见解直到最近才从小鼠建模实验中出现。在这里,我们通过在脐血和胸腺来源的造血前体细胞中进行敲低研究,以评估其对成熟模型中谱系分化的影响,从而研究了PHF6在人类血细胞发育中的作用。我们的研究结果表明,[具体基因名称未给出]水平对人类造血祖细胞向各种血细胞谱系的分化有不同影响,对淋巴样和红系分化有显著作用。我们表明,PHF6的缺失通过降低[具体基因名称未给出]及其下游靶基因的表达导致人类T细胞发育加速。使用[具体基因名称未给出]缺陷的斑马鱼模型证实了发育中的胸腺细胞中的这种功能相互作用,该模型在降低[具体基因名称未给出]或Notch1激活时也表现出发育动力学加速。总之,我们的工作表明,对[具体基因名称未给出]表达的适当控制对正常人类造血作用很重要,并为[具体基因名称未给出]在T-ALL发展中的作用提供了线索。