Jia Yongsheng, Wang Yujun, Zhang Cuicui, Chen Mike Yue
Thyroid and Neck Department, Tianjin Medical University Cancer Institute and Hospital, National Clinical Research Center for Cancer, Tianjin, China.
Division of Neurosurgery, City of Hope and Beckman Research Institute, Duarte, CA, USA.
Mol Ther Oncolytics. 2020 Oct 4;19:188-196. doi: 10.1016/j.omto.2020.09.012. eCollection 2020 Dec 16.
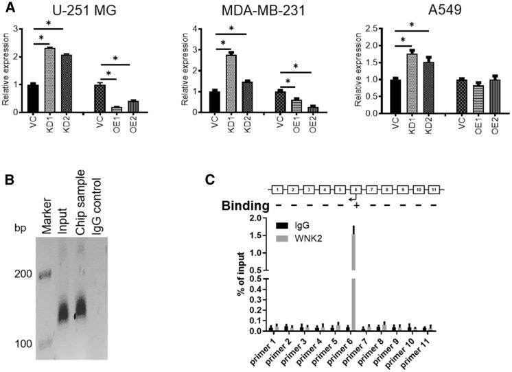
Metastasis is associated with poor prognosis in cancer and is a multistep process that includes invasion and migration. Several epigenetic factors are involved in this process, including chromobox protein homolog 8 (). Here, we show that is overexpressed in many cancers compared with normal tissues. Functional analyses indicated that promoted invasion and migration in glioblastoma, breast cancer, and lung cancer and . was identified as a target gene of , which interacted with the promoter to suppress expression and activity. acted as an antioncogene, and decreased levels resulted in high activity of matrix metalloprotease (MMP)-2 and , which play a central role in invasion and migration, respectively. There was a positive relationship between and activity in -modulated cell lines. In addition, negatively regulated and activity. Collectively, the results indicated that promoted invasion and migration by targeting , which resulted in increased and expression and activity. Therefore, may be a novel therapeutic target to treat metastatic cancers.
转移与癌症的不良预后相关,是一个包括侵袭和迁移的多步骤过程。几种表观遗传因素参与了这一过程,包括染色体盒蛋白同源物8()。在这里,我们表明,与正常组织相比,在许多癌症中过表达。功能分析表明,在胶质母细胞瘤、乳腺癌和肺癌中促进了侵袭和迁移。被确定为的靶基因,它与启动子相互作用以抑制表达和活性。作为一种抑癌基因,水平降低导致基质金属蛋白酶(MMP)-2和的高活性,它们分别在侵袭和迁移中起核心作用。在调节的细胞系中,与活性之间存在正相关关系。此外,负调节和活性。总体而言,结果表明通过靶向促进侵袭和迁移,这导致和表达及活性增加。因此,可能是治疗转移性癌症的一个新的治疗靶点。