University of Bordeaux, CNRS, Interdisciplinary Institute for Neuroscience, IINS, Bordeaux, France.
Elife. 2020 Nov 30;9:e62594. doi: 10.7554/eLife.62594.
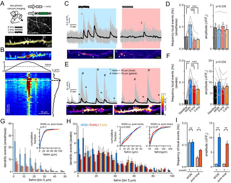
Survival depends on the ability of animals to select the appropriate behavior in response to threat and safety sensory cues. However, the synaptic and circuit mechanisms by which the brain learns to encode accurate predictors of threat and safety remain largely unexplored. Here, we show that frontal association cortex (FrA) pyramidal neurons of mice integrate auditory cues and basolateral amygdala (BLA) inputs non-linearly in a NMDAR-dependent manner. We found that the response of FrA pyramidal neurons was more pronounced to Gaussian noise than to pure frequency tones, and that the activation of BLA-to-FrA axons was the strongest in between conditioning pairings. Blocking BLA-to-FrA signaling specifically at the time of presentation of Gaussian noise (but not 8 kHz tone) between conditioning trials impaired the formation of auditory fear memories. Taken together, our data reveal a circuit mechanism that facilitates the formation of fear traces in the FrA, thus providing a new framework for probing discriminative learning and related disorders.
生存取决于动物选择适当行为以响应威胁和安全感觉线索的能力。然而,大脑学习编码威胁和安全准确预测因子的突触和电路机制在很大程度上仍未得到探索。在这里,我们表明,小鼠的额联合皮层 (FrA) 锥体神经元以 NMDA 受体依赖的方式非线性地整合听觉线索和基底外侧杏仁核 (BLA) 输入。我们发现,FrA 锥体神经元对高斯噪声的反应比纯频率音调更为明显,并且 BLA 到 FrA 轴突的激活在条件配对之间最强。在条件试验之间呈现高斯噪声(而不是 8 kHz 音调)时特异性阻断 BLA 到 FrA 的信号传导会损害听觉恐惧记忆的形成。总之,我们的数据揭示了一种促进 FrA 中恐惧痕迹形成的电路机制,从而为探究辨别学习和相关障碍提供了新的框架。