Suppr超能文献

叶分子系统学与系统发育基因组学的研究

Plastome phylogenomics of Cephalotaxus (Cephalotaxaceae) and allied genera.

机构信息

CAS Key Laboratory for Plant Diversity and Biogeography of East Asia, Kunming Institute of Botany, Chinese Academy of Sciences, Kunming, Yunnan, China.

Yunnan Key Laboratory for Integrative Conservation of Plant Species with Extremely Small Population, Kunming Institute of Botany, Chinese Academy of Sciences, Kunming, Yunnan, China.

出版信息

Ann Bot. 2021 Apr 17;127(5):697-708. doi: 10.1093/aob/mcaa201.

Abstract

BACKGROUND AND AIMS

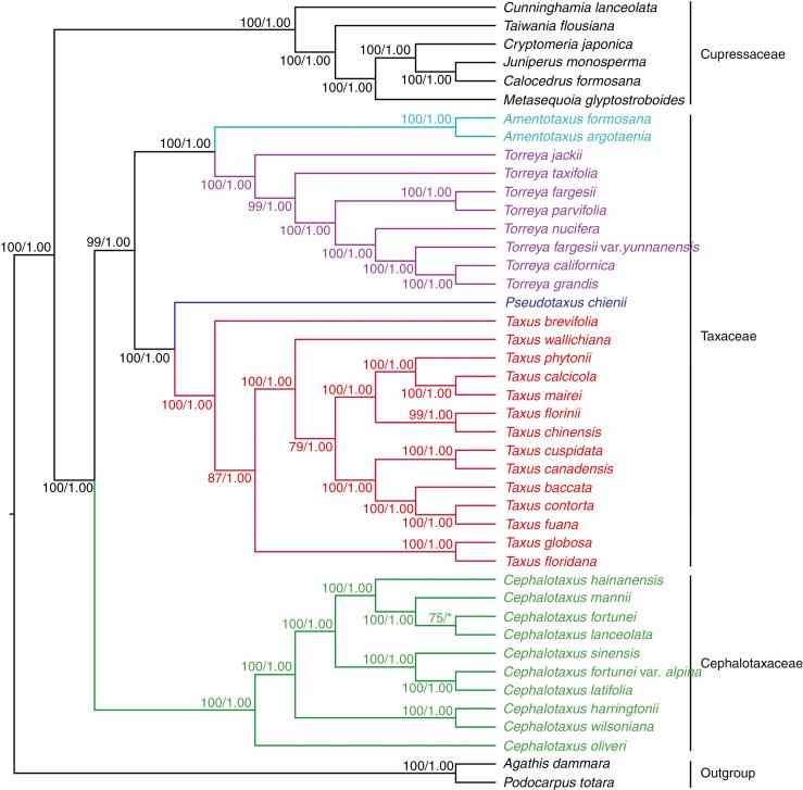
Cephalotaxus is a paleo-endemic genus in East Asia that consists of about 7-9 conifer species. Despite its great economic and ecological importance, the relationships between Cephalotaxus and related genera, as well as the interspecific relationships within Cephalotaxus, have long been controversial, resulting in contrasting taxonomic proposals in delimitation of Cephalotaxaceae and Taxaceae. Based on plastome data, this study aims to reconstruct a robust phylogeny to infer the systematic placement and the evolutionary history of Cephalotaxus.

METHODS

A total of 11 plastomes, representing all species currently recognized in Cephalotaxus and two Torreya species, were sequenced and assembled. Combining these with previously published plastomes, we reconstructed a phylogeny of Cephalotaxaceae and Taxaceae with nearly full taxonomic sampling. Under a phylogenetic framework and molecular dating, the diversification history of Cephalotaxus and allied genera was explored.

KEY RESULTS

Phylogenetic analyses of 81 plastid protein-coding genes recovered robust relationships between Cephalotaxus and related genera, as well as providing a well-supported resolution of interspecific relationships within Cephalotaxus, Taxus, Torreya and Amentotaxus. Divergence time estimation indicated that most extant species of these genera are relatively young, although fossil and other molecular evidence consistently show that these genera are ancient plant lineages.

CONCLUSIONS

Our results justify the taxonomic proposal that recognizes Cephalotaxaceae as a monotypic family, and contribute to a clear-cut delineation between Cephalotaxaceae and Taxaceae. Given that extant species of Cephalotaxus are derived from recent divergence events associated with the establishment of monsoonal climates in East Asia and Pleistocene climatic fluctuations, they are not evolutionary relics.

摘要

背景与目的

三尖杉属是东亚古特有属,由约 7-9 种松柏植物组成。尽管三尖杉属具有重要的经济和生态意义,但它与相关属之间的关系以及三尖杉属内的种间关系长期以来一直存在争议,导致在三尖杉科和松科的划界方面提出了相互矛盾的分类建议。本研究基于质体基因组数据,旨在构建一个稳健的系统发育树,以推断三尖杉属的系统发育位置和进化历史。

方法

共测序和组装了 11 个质体基因组,代表了目前在三尖杉属中所有已识别的物种和两个翠柏属物种。将这些与之前发表的质体基因组相结合,我们在近乎完整的分类采样基础上重建了三尖杉科和松科的系统发育。在系统发育框架和分子定年的基础上,探讨了三尖杉属及其相关属的多样化历史。

结果

对 81 个质体蛋白编码基因的系统发育分析,重建了三尖杉属与相关属之间的关系,同时为三尖杉属、松属、翠柏属和粗榧属内的种间关系提供了有力的分辨率。分歧时间估计表明,这些属的大多数现存物种相对较年轻,尽管化石和其他分子证据一致表明这些属是古老的植物谱系。

结论

我们的结果支持将三尖杉科视为单型科的分类建议,并有助于明确三尖杉科和松科之间的界限。鉴于三尖杉属的现存物种是东亚季风气候建立和更新世气候波动相关的近期分化事件的产物,它们不是进化遗迹。

https://cdn.ncbi.nlm.nih.gov/pmc/blobs/350a/8052924/b1a2a4737b39/mcaa201f0001.jpg

文献AI研究员

20分钟写一篇综述,助力文献阅读效率提升50倍。

立即体验

用中文搜PubMed

大模型驱动的PubMed中文搜索引擎

马上搜索

文档翻译

学术文献翻译模型,支持多种主流文档格式。

立即体验