Institute of Animal Reproduction and Food Research, Polish Academy of Sciences, 10-748 Olsztyn, Poland.
LaCell LLC, New Orleans, LA 70112, USA.
Int J Mol Sci. 2020 Nov 25;21(23):8955. doi: 10.3390/ijms21238955.
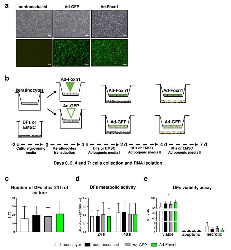
The recognition of a distinct fat depot, the dermal white adipose tissue (dWAT), points out the complexity of the interaction among skin resident cells: keratinocytes, dermal fibroblasts (DFs) and adipocytes in response to physiological (diet, age) and pathological (injury) stimulations. dWAT has been recognized as a significant contributor to thermoregulation, hair cycle, immune response, wound healing and scarring. In this study, we examined age- and diet-related changes in dWAT modulation and DFs' adipogenic potential. The data showed that diet modulates dWAT expansion predominantly by hypertrophy, whereas age affects the pool of adipocyte progenitor cells in the skin indicating its role in dWAT hyperplasia. Analysis of DFs' migratory abilities in the model of skin explants isolated from the skin of young, old, low (LFD)- or high (HFD)-fat diet C56BL/6 mice revealed that HFD, regardless of animal age has the most profound stimulatory impact of DF migration. We determined that the adipogenic potential of DFs is comparable to stromal vascular fraction (SVF) of inguinal fat depot and ear mesenchymal stem cells (EMSC). We also showed the stimulatory role of epidermally expressed transcription factor Foxn1 on adipogenic signaling: bone morphogenetic protein 2 (Bmp2) and insulin-like growth factor 2 (Igf2) in keratinocytes.
真皮白色脂肪组织(dWAT)的识别指出了皮肤常驻细胞(角质形成细胞、真皮成纤维细胞(DFs)和脂肪细胞)对生理(饮食、年龄)和病理(损伤)刺激相互作用的复杂性。dWAT 被认为是体温调节、毛发周期、免疫反应、伤口愈合和瘢痕形成的重要贡献者。在这项研究中,我们研究了年龄和饮食相关的 dWAT 调节和 DFs 成脂潜能的变化。研究数据表明,饮食主要通过肥大来调节 dWAT 的扩张,而年龄则影响皮肤中脂肪细胞祖细胞的库,表明其在 dWAT 增生中的作用。通过从小鼠皮肤分离的皮肤外植体模型分析 DFs 的迁移能力,结果显示,无论动物年龄如何,HFD 对 DF 迁移的刺激作用最为显著。我们确定 DFs 的成脂潜能与腹股沟脂肪库的基质血管部分(SVF)和耳部间充质干细胞(EMSC)相当。我们还表明,表皮表达的转录因子 Foxn1 对成脂信号的刺激作用:角质形成细胞中的骨形态发生蛋白 2(Bmp2)和胰岛素样生长因子 2(Igf2)。