Suppr超能文献

用于数据分析的模糊关系的能量与熵测度

Energy and Entropy Measures of Fuzzy Relations for Data Analysis.

作者信息

Di Martino Ferdinando, Sessa Salvatore

机构信息

Dipartimento di Architettura, Università degli Studi di Napoli Federico II, Via Toledo 402, 80134 Napoli, Italy.

Centro Interdipartimentale di Ricerca A. Calza Bini, Università degli Studi di Napoli Federico II, Via Toledo 402, 80134 Napoli, Italy.

出版信息

Entropy (Basel). 2018 May 31;20(6):424. doi: 10.3390/e20060424.

Abstract

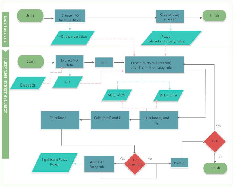
We present a new method for assessing the strength of fuzzy rules with respect to a dataset, based on the measures of the greatest energy and smallest entropy of a fuzzy relation. Considering a fuzzy automaton (relation), in which A is the input fuzzy set and B the output fuzzy set, the fuzzy relation R with greatest energy provides information about the greatest strength of the input-output, and the fuzzy relation R with the smallest entropy provides information about uncertainty of the input-output relationship. We consider a new index of the fuzziness of the input-output based on R and R. In our method, this index is calculated for each pair of input and output fuzzy sets in a fuzzy rule. A threshold value is set in order to choose the most relevant fuzzy rules with respect to the data.

摘要

我们提出了一种基于模糊关系的最大能量和最小熵度量来评估模糊规则相对于数据集强度的新方法。考虑一个模糊自动机(关系),其中A是输入模糊集,B是输出模糊集,具有最大能量的模糊关系R提供了关于输入 - 输出最大强度的信息,而具有最小熵的模糊关系R提供了关于输入 - 输出关系不确定性的信息。我们基于R和R考虑了一种新的输入 - 输出模糊度指标。在我们的方法中,针对模糊规则中的每对输入和输出模糊集计算该指标。设置一个阈值以选择与数据最相关的模糊规则。

https://cdn.ncbi.nlm.nih.gov/pmc/blobs/079f/7512945/d67ed96028a0/entropy-20-00424-g001.jpg

文献AI研究员

20分钟写一篇综述,助力文献阅读效率提升50倍。

立即体验

用中文搜PubMed

大模型驱动的PubMed中文搜索引擎

马上搜索

文档翻译

学术文献翻译模型,支持多种主流文档格式。

立即体验