Jeon Jae Yoon, Buelow Daelynn R, Garrison Dominique A, Niu Mingshan, Eisenmann Eric D, Huang Kevin M, Zavorka Thomas Megan E, Weber Robert H, Whatcott Clifford J, Warner Steve L, Orwick Shelley J, Carmichael Bridget, Stahl Emily, Brinton Lindsey T, Lapalombella Rosa, Blachly James S, Hertlein Erin, Byrd John C, Bhatnagar Bhavana, Baker Sharyn D
Division of Pharmaceutics and Pharmacology, College of Pharmacy.
Sumitomo Dainippon Pharma Oncology.
JCI Insight. 2020 Dec 3;5(23):140169. doi: 10.1172/jci.insight.140169.
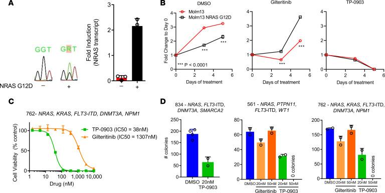
Effective treatment for AML is challenging due to the presence of clonal heterogeneity and the evolution of polyclonal drug resistance. Here, we report that TP-0903 has potent activity against protein kinases related to STAT, AKT, and ERK signaling, as well as cell cycle regulators in biochemical and cellular assays. In vitro and in vivo, TP-0903 was active in multiple models of drug-resistant FLT3 mutant AML, including those involving the F691L gatekeeper mutation and bone marrow microenvironment-mediated factors. Furthermore, TP-0903 demonstrated preclinical activity in AML models with FLT3-ITD and common co-occurring mutations in IDH2 and NRAS genes. We also showed that TP-0903 had ex vivo activity in primary AML cells with recurrent mutations including MLL-PTD, ASXL1, SRSF2, and WT1, which are associated with poor prognosis or promote clinical resistance to AML-directed therapies. Our preclinical studies demonstrate that TP-0903 is a multikinase inhibitor with potent activity against multiple drug-resistant models of AML that will have an immediate clinical impact in a heterogeneous disease like AML.
由于存在克隆异质性和多克隆耐药性的演变,急性髓系白血病(AML)的有效治疗具有挑战性。在此,我们报告TP - 0903在生化和细胞试验中对与信号转导和转录激活因子(STAT)、蛋白激酶B(AKT)和细胞外信号调节激酶(ERK)信号相关的蛋白激酶以及细胞周期调节因子具有强大活性。在体外和体内,TP - 0903在多种耐药性FMS样酪氨酸激酶3(FLT3)突变型AML模型中具有活性,包括那些涉及F691L守门人突变和骨髓微环境介导因子的模型。此外,TP - 0903在具有FLT3内部串联重复(FLT3 - ITD)以及异柠檬酸脱氢酶2(IDH2)和神经母细胞瘤RAS病毒癌基因同源物(NRAS)基因常见共发突变的AML模型中显示出临床前活性。我们还表明,TP - 0903在具有复发性突变(包括混合系白血病 - 部分串联重复(MLL - PTD)、附加体结合因子1(ASXL1)、丝氨酸/精氨酸丰富剪接因子2(SRSF2)和威尔姆斯瘤1(WT1))的原发性AML细胞中具有体外活性,这些突变与预后不良或促进对AML定向治疗的临床耐药相关。我们的临床前研究表明,TP - 0903是一种多激酶抑制剂,对多种AML耐药模型具有强大活性,这将对像AML这样的异质性疾病产生直接的临床影响。