• 文献检索
  • 文档翻译
  • 深度研究
  • 学术资讯
  • Suppr Zotero 插件Zotero 插件
  • 邀请有礼
  • 套餐&价格
  • 历史记录
应用&插件
Suppr Zotero 插件Zotero 插件浏览器插件Mac 客户端Windows 客户端微信小程序
定价
高级版会员购买积分包购买API积分包
服务
文献检索文档翻译深度研究API 文档MCP 服务
关于我们
关于 Suppr公司介绍联系我们用户协议隐私条款
关注我们

Suppr 超能文献

核心技术专利:CN118964589B侵权必究
粤ICP备2023148730 号-1Suppr @ 2026

文献检索

告别复杂PubMed语法,用中文像聊天一样搜索,搜遍4000万医学文献。AI智能推荐,让科研检索更轻松。

立即免费搜索

文件翻译

保留排版,准确专业,支持PDF/Word/PPT等文件格式,支持 12+语言互译。

免费翻译文档

深度研究

AI帮你快速写综述,25分钟生成高质量综述,智能提取关键信息,辅助科研写作。

立即免费体验

人源 Na+/H+交换蛋白 1 的细胞内脂质结合域形成脂质-蛋白共结构,该结构对于活性是必需的。

The intracellular lipid-binding domain of human Na/H exchanger 1 forms a lipid-protein co-structure essential for activity.

机构信息

Structural Biology and NMR Laboratory, Department of Biology, University of Copenhagen, Ole Maaløes Vej 5, DK-2200, Copenhagen N, Denmark.

Cell Biology and Physiology, Department of Biology, University of Copenhagen, Universitetsparken 13, DK-2100, Copenhagen Ø, Denmark.

出版信息

Commun Biol. 2020 Dec 3;3(1):731. doi: 10.1038/s42003-020-01455-6.

DOI:10.1038/s42003-020-01455-6
PMID:33273619
原文链接:https://pmc.ncbi.nlm.nih.gov/articles/PMC7713384/
Abstract

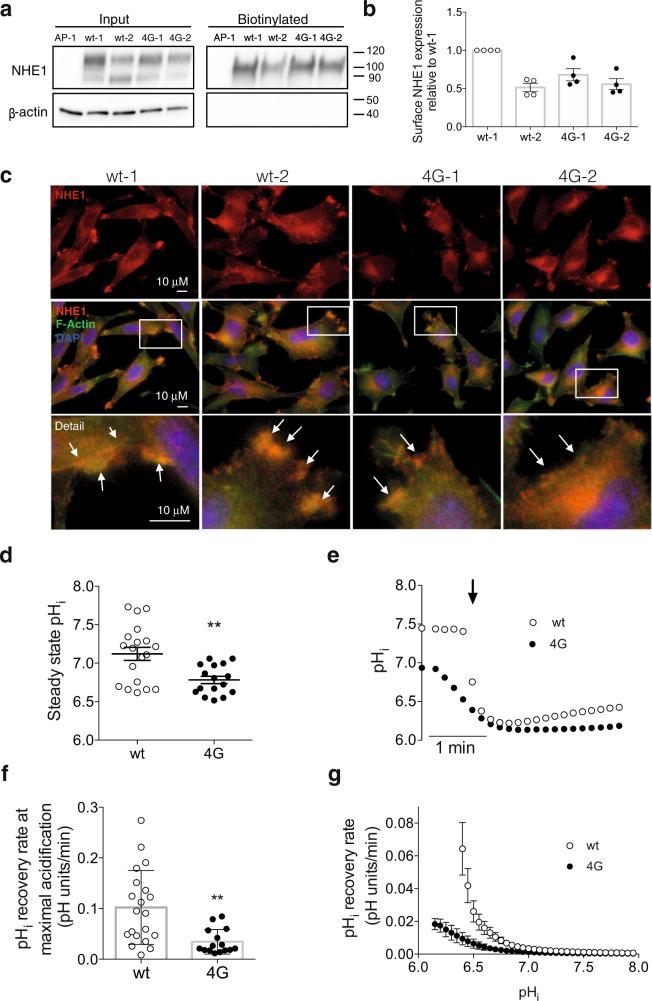
Dynamic interactions of proteins with lipid membranes are essential regulatory events in biology, but remain rudimentarily understood and particularly overlooked in membrane proteins. The ubiquitously expressed membrane protein Na/H-exchanger 1 (NHE1) regulates intracellular pH (pH) with dysregulation linked to e.g. cancer and cardiovascular diseases. NHE1 has a long, regulatory cytosolic domain carrying a membrane-proximal region described as a lipid-interacting domain (LID), yet, the LID structure and underlying molecular mechanisms are unknown. Here we decompose these, combining structural and biophysical methods, molecular dynamics simulations, cellular biotinylation- and immunofluorescence analysis and exchanger activity assays. We find that the NHE1-LID is intrinsically disordered and, in presence of membrane mimetics, forms a helical αα-hairpin co-structure with the membrane, anchoring the regulatory domain vis-a-vis the transport domain. This co-structure is fundamental for NHE1 activity, as its disintegration reduced steady-state pH and the rate of pH recovery after acid loading. We propose that regulatory lipid-protein co-structures may play equally important roles in other membrane proteins.

摘要

蛋白质与脂质膜的动态相互作用是生物学中基本的调节事件,但在膜蛋白中仍然知之甚少,特别是被忽视了。普遍表达的膜蛋白 Na/H- exchanger 1(NHE1)通过调节细胞内 pH(pH)来发挥作用,其功能失调与癌症和心血管疾病等有关。NHE1 具有一个长的、调节性的胞质域,带有一个被描述为脂质相互作用域(LID)的近膜区域,然而,LID 的结构和潜在的分子机制尚不清楚。在这里,我们结合结构和生物物理方法、分子动力学模拟、细胞生物素化和免疫荧光分析以及交换活性测定来分解这些结构。我们发现,NHE1-LID 本质上是无序的,并且在存在膜类似物的情况下,与膜形成一个螺旋 αα-发夹共结构,相对于转运结构域锚定调节结构域。这种共结构对于 NHE1 的活性是至关重要的,因为它的解体降低了稳态 pH 值,并减少了酸加载后 pH 值恢复的速度。我们提出,调节性的脂质-蛋白质共结构可能在其他膜蛋白中同样起着重要的作用。

https://cdn.ncbi.nlm.nih.gov/pmc/blobs/3470/7713384/49a92ae3280e/42003_2020_1455_Fig6_HTML.jpg
https://cdn.ncbi.nlm.nih.gov/pmc/blobs/3470/7713384/979f52c956e9/42003_2020_1455_Fig1_HTML.jpg
https://cdn.ncbi.nlm.nih.gov/pmc/blobs/3470/7713384/1b93f3fb4986/42003_2020_1455_Fig2_HTML.jpg
https://cdn.ncbi.nlm.nih.gov/pmc/blobs/3470/7713384/792d7e6ebdfd/42003_2020_1455_Fig3_HTML.jpg
https://cdn.ncbi.nlm.nih.gov/pmc/blobs/3470/7713384/30940fdd028c/42003_2020_1455_Fig4_HTML.jpg
https://cdn.ncbi.nlm.nih.gov/pmc/blobs/3470/7713384/e9e5819bc47f/42003_2020_1455_Fig5_HTML.jpg
https://cdn.ncbi.nlm.nih.gov/pmc/blobs/3470/7713384/49a92ae3280e/42003_2020_1455_Fig6_HTML.jpg
https://cdn.ncbi.nlm.nih.gov/pmc/blobs/3470/7713384/979f52c956e9/42003_2020_1455_Fig1_HTML.jpg
https://cdn.ncbi.nlm.nih.gov/pmc/blobs/3470/7713384/1b93f3fb4986/42003_2020_1455_Fig2_HTML.jpg
https://cdn.ncbi.nlm.nih.gov/pmc/blobs/3470/7713384/792d7e6ebdfd/42003_2020_1455_Fig3_HTML.jpg
https://cdn.ncbi.nlm.nih.gov/pmc/blobs/3470/7713384/30940fdd028c/42003_2020_1455_Fig4_HTML.jpg
https://cdn.ncbi.nlm.nih.gov/pmc/blobs/3470/7713384/e9e5819bc47f/42003_2020_1455_Fig5_HTML.jpg
https://cdn.ncbi.nlm.nih.gov/pmc/blobs/3470/7713384/49a92ae3280e/42003_2020_1455_Fig6_HTML.jpg

相似文献

1
The intracellular lipid-binding domain of human Na/H exchanger 1 forms a lipid-protein co-structure essential for activity.人源 Na+/H+交换蛋白 1 的细胞内脂质结合域形成脂质-蛋白共结构,该结构对于活性是必需的。
Commun Biol. 2020 Dec 3;3(1):731. doi: 10.1038/s42003-020-01455-6.
2
Structural and Functional Changes in the Na/H Exchanger Isoform 1, Induced by Erk1/2 Phosphorylation.Na/H 交换器亚型 1 的结构和功能变化,由 Erk1/2 磷酸化所诱导。
Int J Mol Sci. 2019 May 14;20(10):2378. doi: 10.3390/ijms20102378.
3
Na+/H+ exchanger 1 is regulated via its lipid-interacting domain, which functions as a molecular switch: a pharmacological approach using indolocarbazole compounds.钠氢交换蛋白 1 通过其脂质相互作用结构域进行调节,该结构域作为分子开关发挥作用:使用吲哚咔唑化合物的药理学方法。
Mol Pharmacol. 2014 Jan;85(1):18-28. doi: 10.1124/mol.113.089268. Epub 2013 Oct 17.
4
Calmodulin-dependent binding to the NHE1 cytosolic tail mediates activation of the Na+/H+ exchanger by Ca2+ and endothelin.钙调蛋白依赖结合到 NHE1 胞质尾部介导 Ca2+ 和内皮素激活 Na+/H+ 交换器。
Am J Physiol Cell Physiol. 2013 Dec 1;305(11):C1161-9. doi: 10.1152/ajpcell.00208.2013. Epub 2013 Oct 2.
5
N-myristoylation and Ca2+ binding of calcineurin B homologous protein CHP3 are required to enhance Na+/H+ exchanger NHE1 half-life and activity at the plasma membrane.钙调磷酸酶同源蛋白 CHP3 的 N-豆蔻酰化和 Ca2+结合对于增强质膜上钠/氢交换体 NHE1 的半衰期和活性是必需的。
J Biol Chem. 2012 Oct 26;287(44):36883-95. doi: 10.1074/jbc.M112.394700. Epub 2012 Sep 14.
6
Amino Acids 785, 787 of the Na/H Exchanger Cytoplasmic Tail Modulate Protein Activity and Tail Conformation.氨基酸 785 和 787 改变钠氢交换器细胞质尾部的蛋白活性和尾部构象。
Int J Mol Sci. 2021 Oct 21;22(21):11349. doi: 10.3390/ijms222111349.
7
Diverse residues of intracellular loop 5 of the Na/H exchanger modulate proton sensing, expression, activity and targeting.细胞内环 5 中的多种残基调节质子感应、表达、活性和靶向。
Biochim Biophys Acta Biomembr. 2019 Jan;1861(1):191-200. doi: 10.1016/j.bbamem.2018.07.014. Epub 2018 Jul 31.
8
A Histidine Cluster in the Cytoplasmic Domain of the Na-H Exchanger NHE1 Confers pH-sensitive Phospholipid Binding and Regulates Transporter Activity.钠氢交换体NHE1胞质结构域中的组氨酸簇赋予pH敏感的磷脂结合能力并调节转运体活性。
J Biol Chem. 2016 Nov 11;291(46):24096-24104. doi: 10.1074/jbc.M116.736215. Epub 2016 Sep 20.
9
Sodium hydrogen exchanger (NHE1) palmitoylation and potential functional regulation.钠氢交换蛋白 1(NHE1)的棕榈酰化修饰及其潜在的功能调控。
Life Sci. 2022 Jan 1;288:120142. doi: 10.1016/j.lfs.2021.120142. Epub 2021 Nov 11.
10
Off-target effects of sodium-glucose co-transporter 2 blockers: empagliflozin does not inhibit Na+/H+ exchanger-1 or lower [Na+]i in the heart.钠-葡萄糖协同转运蛋白 2 抑制剂的非靶标作用:恩格列净并不抑制心脏中的钠/氢交换体-1 或降低 [Na+]i。
Cardiovasc Res. 2021 Dec 17;117(14):2794-2806. doi: 10.1093/cvr/cvaa323.

引用本文的文献

1
The Role of the Swollen State in Cell Proliferation.肿胀状态在细胞增殖中的作用。
J Membr Biol. 2025 Feb;258(1):1-13. doi: 10.1007/s00232-024-00328-x. Epub 2024 Oct 31.
2
A context-dependent and disordered ubiquitin-binding motif.一个上下文相关且无序的泛素结合基序。
Cell Mol Life Sci. 2022 Aug 16;79(9):484. doi: 10.1007/s00018-022-04486-w.
3
Research Progress on Improving the Efficiency of CDT by Exacerbating Tumor Acidification.通过加剧肿瘤酸化提高 CDT 效率的研究进展。

本文引用的文献

1
Correction to: Intrinsically Disordered Proteins.对《内在无序蛋白质》的更正
Methods Mol Biol. 2020;2141:C1. doi: 10.1007/978-1-0716-0524-0_47.
2
Yeast recombinant production of intact human membrane proteins with long intrinsically disordered intracellular regions for structural studies.酵母重组生产具有长固有无序细胞内区域的完整人类膜蛋白,用于结构研究。
Biochim Biophys Acta Biomembr. 2020 Jun 1;1862(6):183272. doi: 10.1016/j.bbamem.2020.183272. Epub 2020 Mar 10.
3
Distinct α-Synuclein:Lipid Co-Structure Complexes Affect Amyloid Nucleation through Fibril Mimetic Behavior.
Int J Nanomedicine. 2022 Jun 10;17:2611-2628. doi: 10.2147/IJN.S366187. eCollection 2022.
4
Strong relationship between cholesterol, low-density lipoprotein receptor, Na/H exchanger, and SARS-COV-2: this association may be the cause of death in the patient with COVID-19.胆固醇、低密度脂蛋白受体、钠/氢交换体与 SARS-COV-2 之间的强关联:这种关联可能是 COVID-19 患者死亡的原因。
Lipids Health Dis. 2021 Dec 13;20(1):179. doi: 10.1186/s12944-021-01607-5.
5
Sodium hydrogen exchanger (NHE1) palmitoylation and potential functional regulation.钠氢交换蛋白 1(NHE1)的棕榈酰化修饰及其潜在的功能调控。
Life Sci. 2022 Jan 1;288:120142. doi: 10.1016/j.lfs.2021.120142. Epub 2021 Nov 11.
6
Dynamic Na/H exchanger 1 (NHE1) - calmodulin complexes of varying stoichiometry and structure regulate Ca-dependent NHE1 activation.动态钠离子/氢离子交换器 1(NHE1)-不同计量和结构的钙调蛋白复合物调节钙离子依赖性 NHE1 激活。
Elife. 2021 Mar 3;10:e60889. doi: 10.7554/eLife.60889.
7
Mimicking the Mammalian Plasma Membrane: An Overview of Lipid Membrane Models for Biophysical Studies.模拟哺乳动物质膜:用于生物物理研究的脂质膜模型概述。
Biomimetics (Basel). 2020 Dec 31;6(1):3. doi: 10.3390/biomimetics6010003.
不同的α-突触核蛋白:脂类共结构复合物通过纤维模拟行为影响淀粉样蛋白的成核。
Biochemistry. 2019 Dec 17;58(50):5052-5065. doi: 10.1021/acs.biochem.9b00925. Epub 2019 Dec 3.
4
The SLC9A-C Mammalian Na/H Exchanger Family: Molecules, Mechanisms, and Physiology.SLC9A-C 哺乳动物 Na+/H+ 交换器家族:分子、机制与生理学。
Physiol Rev. 2019 Oct 1;99(4):2015-2113. doi: 10.1152/physrev.00028.2018.
5
Calcineurin B homologous protein 3 binds with high affinity to the CHP binding domain of the human sodium/proton exchanger NHE1.钙调磷酸酶 B 同源蛋白 3 与人钠/质子交换器 NHE1 的 CHP 结合域具有高亲和力结合。
Sci Rep. 2018 Oct 4;8(1):14837. doi: 10.1038/s41598-018-33096-5.
6
Structure of Radical-Induced Cell Death1 Hub Domain Reveals a Common αα-Scaffold for Disorder in Transcriptional Networks.自由基诱导的细胞死亡 1 枢纽结构域揭示了转录网络中无序的常见 αα 支架。
Structure. 2018 May 1;26(5):734-746.e7. doi: 10.1016/j.str.2018.03.013. Epub 2018 Apr 12.
7
POTENCI: prediction of temperature, neighbor and pH-corrected chemical shifts for intrinsically disordered proteins.POTENCI:预测内在无序蛋白质的温度、邻近基团和pH校正化学位移。
J Biomol NMR. 2018 Mar;70(3):141-165. doi: 10.1007/s10858-018-0166-5. Epub 2018 Feb 5.
8
Role of protein dynamics in transmembrane receptor signalling.蛋白质动力学在跨膜受体信号转导中的作用。
Curr Opin Struct Biol. 2018 Feb;48:74-82. doi: 10.1016/j.sbi.2017.10.017. Epub 2017 Nov 11.
9
Functions of intrinsic disorder in transmembrane proteins.跨膜蛋白中内在无序的功能。
Cell Mol Life Sci. 2017 Sep;74(17):3205-3224. doi: 10.1007/s00018-017-2562-5. Epub 2017 Jun 10.
10
CHARMM36m: an improved force field for folded and intrinsically disordered proteins.CHARMM36m:一种针对折叠蛋白和内在无序蛋白的改进力场。
Nat Methods. 2017 Jan;14(1):71-73. doi: 10.1038/nmeth.4067. Epub 2016 Nov 7.