Suppr超能文献

原苏木素B通过抑制GOLPH3表达对结肠癌细胞发挥抗肿瘤作用。

Protosappanin B Exerts Anti-tumor Effects on Colon Cancer Cells via Inhibiting GOLPH3 Expression.

作者信息

Zheng Xue-Cong, Shi Ze-Sheng, Qiu Cheng-Zhi, Hong Zhong-Shi, Wang Chun-Xiao, Zhuang Hai-Bin, Chen Zhi-Chuan, Pan Jian-Peng

机构信息

The Second Affiliated Hospital of Fujian Medical University, Quanzhou, Fujian, China.

出版信息

Integr Cancer Ther. 2020 Jan-Dec;19:1534735420972477. doi: 10.1177/1534735420972477.

Abstract

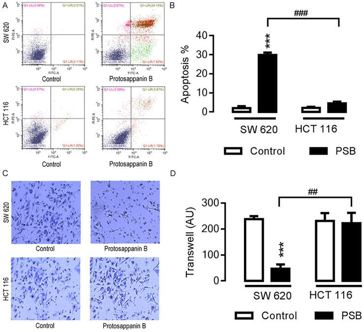
Protosappanin B (PSB) is a key active component of Lignum Sappan extract. Although the antiproliferative effects of Lignum Sappan extract have been demonstrated in various cancer cells, relatively little is known about the effects of PSB on tumor progression. The aim of this study was to explore the anti-tumor effects of PSB on human colon cancer cells by regulation of intracellular signaling pathways and Golgi phosphoprotein 3 (GOLPH3) expression in vitro and in vivo. Our results showed that PSB effectively inhibited the viability and migration of SW620 cells and induced apoptosis, but had poor effect on HCT116 cells. Furthermore, PSB significantly reduced the expression of p-AKT, p-p70S6K, β-catenin, and p-ERK1/2 proteins in SW620 cells, and this effect was reversed by the corresponding signaling pathway agonists. Interestingly, PSB could also suppress GOLPH3 expression of SW620 cells in a concentration-dependent manner, but SW620 cells transfected with lentiviral vectors overexpressing GOLPH3 can effectively resist the cytotoxic activity of PSB in vitro. The xenograft experiment of SW620 cells with LV-GOLPH3 confirmed that PSB distinctly inhibited the tumor growth via suppressing GOLPH3 expression. Collectively, these findings clarified a new anti-cancer mechanism of PSB through inhibition of GOLPH3 expression and intracellular signaling pathways in colon cancer cells. PSB may be a potential new drug for colon cancer.

摘要

原苏木素B(PSB)是苏木提取物的关键活性成分。尽管苏木提取物在多种癌细胞中已显示出抗增殖作用,但关于PSB对肿瘤进展的影响却知之甚少。本研究旨在通过在体外和体内调节细胞内信号通路和高尔基体磷蛋白3(GOLPH3)表达,探讨PSB对人结肠癌细胞的抗肿瘤作用。我们的结果表明,PSB有效抑制SW620细胞的活力和迁移并诱导凋亡,但对HCT116细胞作用不佳。此外,PSB显著降低SW620细胞中p-AKT、p-p70S6K、β-连环蛋白和p-ERK1/2蛋白的表达,且相应信号通路激动剂可逆转此效应。有趣的是,PSB还能以浓度依赖的方式抑制SW620细胞的GOLPH3表达,但用过表达GOLPH3的慢病毒载体转染的SW620细胞在体外可有效抵抗PSB的细胞毒活性。用LV-GOLPH3进行的SW620细胞异种移植实验证实,PSB通过抑制GOLPH3表达明显抑制肿瘤生长。总体而言,这些发现阐明了PSB通过抑制结肠癌细胞中GOLPH3表达和细胞内信号通路的新抗癌机制。PSB可能是一种潜在的结肠癌新药。

https://cdn.ncbi.nlm.nih.gov/pmc/blobs/806c/7727080/99d92ac20ab4/10.1177_1534735420972477-fig1.jpg

文献AI研究员

20分钟写一篇综述,助力文献阅读效率提升50倍。

立即体验

用中文搜PubMed

大模型驱动的PubMed中文搜索引擎

马上搜索

文档翻译

学术文献翻译模型,支持多种主流文档格式。

立即体验