Suppr超能文献

一种将新抗原肽靶向淋巴组织的纳米颗粒疫苗可引发强烈的抗肿瘤T细胞反应。

A nanoparticle vaccine that targets neoantigen peptides to lymphoid tissues elicits robust antitumor T cell responses.

作者信息

Arbelaez Carlos A, Estrada Juan, Gessner Melissa A, Glaus Charles, Morales Agnieszka B, Mohn Deanna, Phee Hyewon, Lipford J Russell, Johnston James A

机构信息

Department of Inflammation and Oncology, Amgen Research, Amgen Inc, One Amgen Center Drive, Thousand Oaks, CA, 91320, USA.

Department of Clinical Immunology, Translational Medicine, Amgen Inc, One Amgen Center Drive, Thousand Oaks, CA, 91320, USA.

出版信息

NPJ Vaccines. 2020 Nov 12;5(1):106. doi: 10.1038/s41541-020-00253-9.

Abstract

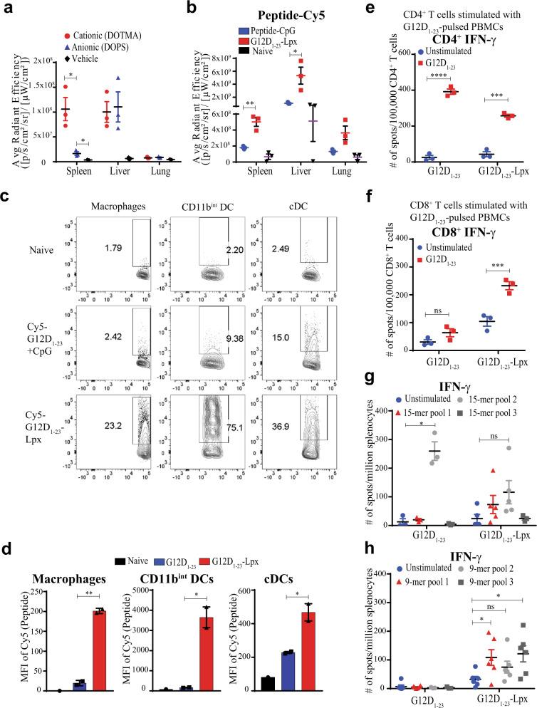
Cancer vaccines using synthetic long peptides (SLP) targeting tumor antigens have been tested in the clinic but the outcomes have been unimpressive, perhaps because these peptides elicit predominantly CD4 T cell responses. We hypothesized that enhanced delivery of peptide antigens to, and uptake in, secondary lymphoid tissues should elicit more robust CD8 and CD4 T cell responses and improved anti-tumor responses. Here, we have designed SLP-containing cationic lipoplexes (SLP-Lpx) that improve delivery of peptides to myeloid cells in the spleen and lymphatics. Using the G12D KRAS mutations as neoantigens, we found that vaccination of mice with naked synthetic peptides harboring the G12D mutation with CpG adjuvant stimulated mainly CD4 T cell responses with limited tumor growth inhibition. On the other hand, immunization with SLP-Lpx stimulated both CD4 and CD8 T cells and suppressed tumor growth in a CD8 T cell-dependent manner. Combination of the SLP-Lpx vaccines with a checkpoint inhibitor led to profound growth suppression of established tumors. These studies suggest that preferential targeting of peptides derived from neoantigens to the spleen via lipoplexes elicits potent CD4 and CD8 T cell responses that inhibit tumor growth.

摘要

使用靶向肿瘤抗原的合成长肽(SLP)的癌症疫苗已在临床中进行了测试,但结果并不理想,这可能是因为这些肽主要引发CD4 T细胞反应。我们推测,增强肽抗原向次级淋巴组织的递送和摄取应能引发更强有力的CD8和CD4 T细胞反应,并改善抗肿瘤反应。在此,我们设计了含SLP的阳离子脂质体复合物(SLP-Lpx),其可改善肽向脾脏和淋巴管中髓样细胞的递送。以G12D KRAS突变作为新抗原,我们发现用含有G12D突变的裸合成肽与CpG佐剂对小鼠进行疫苗接种,主要刺激CD4 T细胞反应,对肿瘤生长的抑制作用有限。另一方面,用SLP-Lpx进行免疫可刺激CD4和CD8 T细胞,并以CD8 T细胞依赖的方式抑制肿瘤生长。将SLP-Lpx疫苗与检查点抑制剂联合使用可导致对已建立肿瘤的显著生长抑制。这些研究表明,通过脂质体复合物将源自新抗原的肽优先靶向脾脏可引发有效的CD4和CD8 T细胞反应,从而抑制肿瘤生长。

https://cdn.ncbi.nlm.nih.gov/pmc/blobs/dfe0/7661730/7c73b39ead5c/41541_2020_253_Fig1_HTML.jpg

文献检索

告别复杂PubMed语法,用中文像聊天一样搜索,搜遍4000万医学文献。AI智能推荐,让科研检索更轻松。

立即免费搜索

文件翻译

保留排版,准确专业,支持PDF/Word/PPT等文件格式,支持 12+语言互译。

免费翻译文档

深度研究

AI帮你快速写综述,25分钟生成高质量综述,智能提取关键信息,辅助科研写作。

立即免费体验