• 文献检索
  • 文档翻译
  • 深度研究
  • 学术资讯
  • Suppr Zotero 插件Zotero 插件
  • 邀请有礼
  • 套餐&价格
  • 历史记录
应用&插件
Suppr Zotero 插件Zotero 插件浏览器插件Mac 客户端Windows 客户端微信小程序
定价
高级版会员购买积分包购买API积分包
服务
文献检索文档翻译深度研究API 文档MCP 服务
关于我们
关于 Suppr公司介绍联系我们用户协议隐私条款
关注我们

Suppr 超能文献

核心技术专利:CN118964589B侵权必究
粤ICP备2023148730 号-1Suppr @ 2026

文献检索

告别复杂PubMed语法,用中文像聊天一样搜索,搜遍4000万医学文献。AI智能推荐,让科研检索更轻松。

立即免费搜索

文件翻译

保留排版,准确专业,支持PDF/Word/PPT等文件格式,支持 12+语言互译。

免费翻译文档

深度研究

AI帮你快速写综述,25分钟生成高质量综述,智能提取关键信息,辅助科研写作。

立即免费体验

NPHP1 相关的 Senior-Loken 综合征中 INPP5E 分布缺陷。

Defective INPP5E distribution in NPHP1-related Senior-Loken syndrome.

机构信息

Department of Ophthalmology, Stanford University School of Medicine, Stanford, CA, USA.

Mass Eye and Ear Infirmary, Harvard School of Medicine, Boston, MA, USA.

出版信息

Mol Genet Genomic Med. 2021 Jan;9(1):e1566. doi: 10.1002/mgg3.1566. Epub 2020 Dec 11.

DOI:10.1002/mgg3.1566
PMID:33306870
原文链接:https://pmc.ncbi.nlm.nih.gov/articles/PMC7963418/
Abstract

BACKGROUND

Senior-Loken syndrome is a rare genetic disorder that presents with nephronophthisis and retinal degeneration, leading to end-stage renal disease and progressive blindness. The most frequent cause of juvenile nephronophthisis is a mutation in the nephronophthisis type 1 (NPHP1) gene. NPHP1 encodes the protein nephrocystin-1, which functions at the transition zone (TZ) of primary cilia.

METHODS

We report a 9-year-old Senior-Loken syndrome boy with NPHP1 deletion, who presents with bilateral vision decrease and cystic renal disease. Renal function deteriorated to require bilateral nephrectomy and renal transplant. We performed immunohistochemistry, H&E staining, and electron microscopy on the renal sample to determine the subcellular distribution of ciliary proteins in the absence of NPHP1.

RESULTS

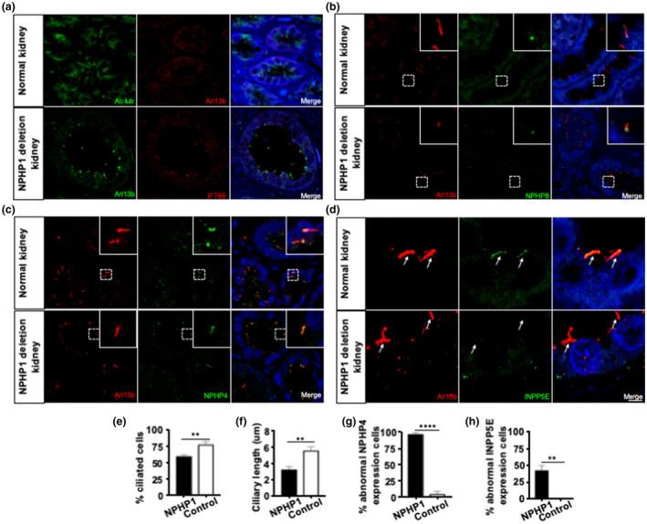
Immunohistochemistry and electron microscopy of the resected kidney showed disorganized cystic structures with loss of cilia in renal tubules. Phosphoinositides have been recently recognized as critical components of the ciliary membrane and immunostaining of kidney sections for phosphoinositide 5-phosphatase, INPP5E, showed loss of staining compared to healthy control. Ophthalmic examination showed decreased electroretinogram consistent with early retinal degeneration.

CONCLUSION

The decreased expression of INPP5E specifically in the primary cilium, coupled with disorganized cilia morphology, suggests a novel role of NPHP1 that it is involved in regulating ciliary phosphoinositide composition in the ciliary membrane of renal tubular cells.

摘要

背景

Senior-Loken 综合征是一种罕见的遗传性疾病,表现为肾单位肾痨和视网膜变性,导致终末期肾病和进行性失明。青少年肾单位肾痨最常见的原因是 nephronophthisis 类型 1(NPHP1)基因突变。NPHP1 编码的蛋白 nephrocystin-1 在初级纤毛的过渡区(TZ)发挥作用。

方法

我们报道了一例 9 岁的 Senior-Loken 综合征伴 NPHP1 缺失的男孩,表现为双侧视力下降和囊性肾病。肾功能恶化,需要双侧肾切除术和肾移植。我们对肾组织进行了免疫组织化学、H&E 染色和电子显微镜检查,以确定在没有 NPHP1 的情况下,纤毛蛋白的亚细胞分布。

结果

切除肾脏的免疫组织化学和电子显微镜显示,肾小管中的纤毛失去了囊性结构紊乱。磷酸肌醇已被最近认为是纤毛膜的关键组成部分,对肾组织切片进行磷酸肌醇 5-磷酸酶(INPP5E)的免疫染色显示与健康对照组相比,染色丢失。眼科检查显示视网膜变性早期的视网膜电图降低。

结论

INPP5E 在初级纤毛中的表达减少,加上纤毛形态紊乱,提示 NPHP1 参与调节肾单位纤毛膜中纤毛磷酸肌醇的组成具有新的作用。

https://cdn.ncbi.nlm.nih.gov/pmc/blobs/e58f/7963418/1483a38a3a7f/MGG3-9-e1566-g002.jpg
https://cdn.ncbi.nlm.nih.gov/pmc/blobs/e58f/7963418/3ec628acc9f6/MGG3-9-e1566-g001.jpg
https://cdn.ncbi.nlm.nih.gov/pmc/blobs/e58f/7963418/1483a38a3a7f/MGG3-9-e1566-g002.jpg
https://cdn.ncbi.nlm.nih.gov/pmc/blobs/e58f/7963418/3ec628acc9f6/MGG3-9-e1566-g001.jpg
https://cdn.ncbi.nlm.nih.gov/pmc/blobs/e58f/7963418/1483a38a3a7f/MGG3-9-e1566-g002.jpg

相似文献

1
Defective INPP5E distribution in NPHP1-related Senior-Loken syndrome.NPHP1 相关的 Senior-Loken 综合征中 INPP5E 分布缺陷。
Mol Genet Genomic Med. 2021 Jan;9(1):e1566. doi: 10.1002/mgg3.1566. Epub 2020 Dec 11.
2
Ciliopathies and the Kidney: A Review.纤毛病与肾脏:综述。
Am J Kidney Dis. 2021 Mar;77(3):410-419. doi: 10.1053/j.ajkd.2020.08.012. Epub 2020 Oct 9.
3
Molecular Study of Nephronophthisis in 7 Unrelated Pakistani Families.对7个无亲缘关系的巴基斯坦家庭中肾单位肾痨的分子研究。
Iran J Kidney Dis. 2018 Jul;12(4):240-242.
4
Ciliopathy-associated IQCB1/NPHP5 protein is required for mouse photoreceptor outer segment formation.与纤毛病相关的IQCB1/NPHP5蛋白是小鼠光感受器外段形成所必需的。
FASEB J. 2016 Oct;30(10):3400-3412. doi: 10.1096/fj.201600511R. Epub 2016 Jun 21.
5
Senior-Løken syndrome: a syndromic form of retinal dystrophy associated with nephronophthisis.Senior-Løken综合征:一种与肾单位肾痨相关的视网膜营养不良综合征形式。
Vision Res. 2012 Dec 15;75:88-97. doi: 10.1016/j.visres.2012.07.003. Epub 2012 Jul 20.
6
Clinical features and mutation of NPHP5 in two Chinese siblings with Senior-Løken syndrome.两名患有 Senior-Løken 综合征的中国同胞的临床特征和 NPHP5 突变。
Nephrology (Carlton). 2013 Dec;18(12):838-42. doi: 10.1111/nep.12156.
7
SENIOR-LØKEN SYNDROME: A Case Series and Review of the Renoretinal Phenotype and Advances of Molecular Diagnosis.SENIOR-LØKEN 综合征:肾视网膜表型的病例系列和综述及分子诊断进展。
Retina. 2021 Oct 1;41(10):2179-2187. doi: 10.1097/IAE.0000000000003138.
8
Senior-Løken syndrome and intracranial hypertension.Senior-Løken综合征与颅内高压
Ophthalmic Genet. 2020 Aug;41(4):354-357. doi: 10.1080/13816810.2020.1766086. Epub 2020 May 20.
9
Nephronophthisis and retinal degeneration in tmem218-/- mice: a novel mouse model for Senior-Løken syndrome?Tmem218基因敲除小鼠中的肾单位肾痨和视网膜变性:一种用于Senior-Løken综合征的新型小鼠模型?
Vet Pathol. 2015 May;52(3):580-95. doi: 10.1177/0300985814547392. Epub 2014 Aug 26.
10
Phenotypic Spectrum of Children with Nephronophthisis and Related Ciliopathies.肾单位肾痨病及相关纤毛病患儿的表型谱。
Clin J Am Soc Nephrol. 2017 Dec 7;12(12):1974-1983. doi: 10.2215/CJN.01280217. Epub 2017 Nov 16.

引用本文的文献

1
Clinical and Genetic Characteristics of Senior-Loken Syndrome Patients in Korea.韩国Senior-Loken综合征患者的临床和遗传特征
Genes (Basel). 2025 Jul 17;16(7):835. doi: 10.3390/genes16070835.
2
Ciliopathy-associated protein, CEP290, is required for ciliary necklace and outer segment membrane formation in retinal photoreceptors.纤毛病相关蛋白CEP290是视网膜光感受器中纤毛项链和外节膜形成所必需的。
bioRxiv. 2025 Jan 20:2025.01.20.633784. doi: 10.1101/2025.01.20.633784.
3
Regulation of INPP5E in Ciliogenesis, Development, and Disease.

本文引用的文献

1
MKS-NPHP module proteins control ciliary shedding at the transition zone.MKS-NPHP 模块蛋白控制纤毛在过渡区的脱落。
PLoS Biol. 2020 Mar 12;18(3):e3000640. doi: 10.1371/journal.pbio.3000640. eCollection 2020 Mar.
2
The ciliary phosphatidylinositol phosphatase Inpp5e plays positive and negative regulatory roles in Shh signaling.纤毛磷酯酰肌醇磷酸酶 Inpp5e 在 Shh 信号中发挥正、负调节作用。
Development. 2020 Feb 3;147(3):dev183301. doi: 10.1242/dev.183301.
3
RPGRIP1L helps to establish the ciliary gate for entry of proteins.
肌醇多磷酸-5-磷酸酶E(INPP5E)在纤毛发生、发育及疾病中的调控
Int J Biol Sci. 2025 Jan 1;21(2):579-594. doi: 10.7150/ijbs.99010. eCollection 2025.
4
Patient-derived and gene-edited pluripotent stem cells lacking recapitulate juvenile nephronophthisis in abnormalities of primary cilia and renal cyst formation.缺乏相关基因的患者来源和基因编辑的多能干细胞在原发性纤毛异常和肾囊肿形成方面重现了青少年肾单位肾痨。
Front Cell Dev Biol. 2024 Jun 26;12:1370723. doi: 10.3389/fcell.2024.1370723. eCollection 2024.
5
Compartmentalized ciliation changes of oligodendrocytes in aged mouse optic nerve.衰老小鼠视神经少突胶质细胞的局部分化纤毛变化。
J Neurosci Res. 2024 Jan;102(1):e25273. doi: 10.1002/jnr.25273.
6
-Related ciliopathies: A new case and major review of the ophthalmic manifestations of 147 reported cases.-相关纤毛病:1例新病例及对147例报告病例眼部表现的主要综述。
Clin Case Rep. 2023 Aug 30;11(9):e7818. doi: 10.1002/ccr3.7818. eCollection 2023 Sep.
7
Cilia-associated wound repair mediated by IFT88 in retinal pigment epithelium.纤毛相关的视网膜色素上皮细胞的 IFT88 介导的伤口修复。
Sci Rep. 2023 May 21;13(1):8205. doi: 10.1038/s41598-023-35099-3.
8
Characterization of Primary Cilia Formation in Human ESC-Derived Retinal Organoids.人胚胎干细胞来源的视网膜类器官中初级纤毛形成的特征分析。
Stem Cells Int. 2023 Jan 13;2023:6494486. doi: 10.1155/2023/6494486. eCollection 2023.
9
Composition, organization and mechanisms of the transition zone, a gate for the cilium.过渡区的组成、组织和机制,纤毛的一道门。
EMBO Rep. 2022 Dec 6;23(12):e55420. doi: 10.15252/embr.202255420. Epub 2022 Nov 21.
10
Multiple ciliary localization signals control INPP5E ciliary targeting.多个纤毛定位信号控制 INPP5E 纤毛靶向。
Elife. 2022 Sep 5;11:e78383. doi: 10.7554/eLife.78383.
RPGRIP1L 有助于建立纤毛门以允许蛋白进入。
J Cell Sci. 2018 Oct 26;131(20):jcs220905. doi: 10.1242/jcs.220905.
4
Mks6 mutations reveal tissue- and cell type-specific roles for the cilia transition zone.Mks6 突变揭示了纤毛过渡区的组织和细胞类型特异性作用。
FASEB J. 2019 Jan;33(1):1440-1455. doi: 10.1096/fj.201801149R. Epub 2018 Aug 22.
5
Super-resolution microscopy reveals that disruption of ciliary transition-zone architecture causes Joubert syndrome.超分辨率显微镜显示,纤毛过渡区结构的破坏会导致乔伯特综合征。
Nat Cell Biol. 2017 Oct;19(10):1178-1188. doi: 10.1038/ncb3599. Epub 2017 Aug 28.
6
The Ciliary Transition Zone: Finding the Pieces and Assembling the Gate.睫状过渡区:寻找各个部分并组装大门
Mol Cells. 2017 Apr;40(4):243-253. doi: 10.14348/molcells.2017.0054. Epub 2017 Apr 12.
7
INPP5E regulates phosphoinositide-dependent cilia transition zone function.肌醇多磷酸-5-磷酸酶E(INPP5E)调节磷酸肌醇依赖性纤毛过渡区功能。
J Cell Biol. 2017 Jan 2;216(1):247-263. doi: 10.1083/jcb.201511055. Epub 2016 Dec 20.
8
Open Sesame: How Transition Fibers and the Transition Zone Control Ciliary Composition.芝麻开门:过渡纤维和过渡区如何控制纤毛组成。
Cold Spring Harb Perspect Biol. 2017 Feb 1;9(2):a028134. doi: 10.1101/cshperspect.a028134.
9
Nephronophthisis.肾单位肾痨
J Pediatr Genet. 2014 Jun;3(2):103-14. doi: 10.3233/PGE-14086.
10
Modulation of Ciliary Phosphoinositide Content Regulates Trafficking and Sonic Hedgehog Signaling Output.纤毛磷酯酰肌醇含量的调节调控运输和 Sonic Hedgehog 信号输出。
Dev Cell. 2015 Aug 10;34(3):338-50. doi: 10.1016/j.devcel.2015.06.016. Epub 2015 Jul 16.