• 文献检索
  • 文档翻译
  • 深度研究
  • 学术资讯
  • Suppr Zotero 插件Zotero 插件
  • 邀请有礼
  • 套餐&价格
  • 历史记录
应用&插件
Suppr Zotero 插件Zotero 插件浏览器插件Mac 客户端Windows 客户端微信小程序
定价
高级版会员购买积分包购买API积分包
服务
文献检索文档翻译深度研究API 文档MCP 服务
关于我们
关于 Suppr公司介绍联系我们用户协议隐私条款
关注我们

Suppr 超能文献

核心技术专利:CN118964589B侵权必究
粤ICP备2023148730 号-1Suppr @ 2026

文献检索

告别复杂PubMed语法,用中文像聊天一样搜索,搜遍4000万医学文献。AI智能推荐,让科研检索更轻松。

立即免费搜索

文件翻译

保留排版,准确专业,支持PDF/Word/PPT等文件格式,支持 12+语言互译。

免费翻译文档

深度研究

AI帮你快速写综述,25分钟生成高质量综述,智能提取关键信息,辅助科研写作。

立即免费体验

肝细胞来源的 Igκ 对 ConA 诱导的急性肝损伤发挥保护作用。

Hepatocyte-Derived Igκ Exerts a Protective Effect against ConA-Induced Acute Liver Injury.

机构信息

Department of Immunology, School of Basic Medical Sciences, Peking University, Beijing 100191, China.

NHC Key Laboratory of Medical Immunology, Peking University, Beijing 100191, China.

出版信息

Int J Mol Sci. 2020 Dec 9;21(24):9379. doi: 10.3390/ijms21249379.

DOI:10.3390/ijms21249379
PMID:33317072
原文链接:https://pmc.ncbi.nlm.nih.gov/articles/PMC7763521/
Abstract

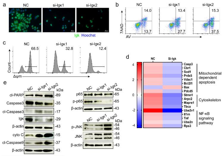
Immunoglobulin (Igκ) has been reported to be expressed in sorted liver epithelial cells of μMT mice, and the sequence characteristics of hepatocyte-derived Igκ were different from those of classical B-cell-derived Igκ. However, the physiological function of hepatocyte-derived Igκ is still unclear. The expression of Igκ was firstly identified in primary hepatocytes and normal liver cell line (NCTC1469), and hepatocyte-derived Igκ expression was elevated and displayed unique localization in hepatocytes of concanavalin A (ConA)-induced hepatitis model. Moreover, knockout mice were more sensitive to ConA-induced hepatitis and had higher serum aspartate aminotransferase (AST) levels, more severe histological injury and a greater number of terminal deoxynucleotide transferase-mediated deoxyuridine triphosphate nick end-labeling (TUNEL)-positive cells as compared with littermate controls. Furthermore, knockdown of in primary hepatocytes and NCTC1469 cells led to accelerated activation of the mitochondrial death pathway and caspase-3 cleavage in vitro, which might be related to inhibition of NF-κB signaling pathway and activation of JNK via the cytoskeleton dynamics. Taken together, these results indicate that hepatocyte-derived Igκ mediates cellular resistance to ConA-induced liver injury by inhibiting activation of caspase-3 and the mitochondrial death pathway, suggesting that Igκ plays an important role in hepatocyte survival and exerts a protective effect against ConA-induced liver injury in mice.

摘要

免疫球蛋白(Igκ)已被报道在 μMT 小鼠的分离肝上皮细胞中表达,并且肝细胞来源的 Igκ 的序列特征与经典 B 细胞来源的 Igκ 不同。然而,肝细胞来源的 Igκ 的生理功能尚不清楚。Igκ 的表达首先在原代肝细胞和正常肝细胞系(NCTC1469)中被鉴定,并且在伴刀豆球蛋白 A(ConA)诱导的肝炎模型的肝细胞中,肝细胞来源的 Igκ 表达上调并呈现独特的定位。此外,与同窝对照相比,敲除小鼠对 ConA 诱导的肝炎更敏感,血清天冬氨酸氨基转移酶(AST)水平更高,组织学损伤更严重,末端脱氧核苷酸转移酶介导的脱氧尿苷三磷酸缺口末端标记(TUNEL)阳性细胞数量更多。此外,在原代肝细胞和 NCTC1469 细胞中敲低 会导致体外线粒体死亡途径的激活和 caspase-3 切割加速,这可能与抑制 NF-κB 信号通路和通过细胞骨架动力学激活 JNK 有关。总之,这些结果表明,肝细胞来源的 Igκ 通过抑制 caspase-3 和线粒体死亡途径的激活来介导细胞对 ConA 诱导的肝损伤的抵抗,表明 Igκ 在肝细胞存活中发挥重要作用,并对 ConA 诱导的小鼠肝损伤发挥保护作用。

https://cdn.ncbi.nlm.nih.gov/pmc/blobs/d019/7763521/638bf684fa92/ijms-21-09379-g005.jpg
https://cdn.ncbi.nlm.nih.gov/pmc/blobs/d019/7763521/1c932ba4a7e1/ijms-21-09379-g001.jpg
https://cdn.ncbi.nlm.nih.gov/pmc/blobs/d019/7763521/953b7a4b9999/ijms-21-09379-g002.jpg
https://cdn.ncbi.nlm.nih.gov/pmc/blobs/d019/7763521/4d5b65190536/ijms-21-09379-g003.jpg
https://cdn.ncbi.nlm.nih.gov/pmc/blobs/d019/7763521/8f67205cec28/ijms-21-09379-g004.jpg
https://cdn.ncbi.nlm.nih.gov/pmc/blobs/d019/7763521/638bf684fa92/ijms-21-09379-g005.jpg
https://cdn.ncbi.nlm.nih.gov/pmc/blobs/d019/7763521/1c932ba4a7e1/ijms-21-09379-g001.jpg
https://cdn.ncbi.nlm.nih.gov/pmc/blobs/d019/7763521/953b7a4b9999/ijms-21-09379-g002.jpg
https://cdn.ncbi.nlm.nih.gov/pmc/blobs/d019/7763521/4d5b65190536/ijms-21-09379-g003.jpg
https://cdn.ncbi.nlm.nih.gov/pmc/blobs/d019/7763521/8f67205cec28/ijms-21-09379-g004.jpg
https://cdn.ncbi.nlm.nih.gov/pmc/blobs/d019/7763521/638bf684fa92/ijms-21-09379-g005.jpg

相似文献

1
Hepatocyte-Derived Igκ Exerts a Protective Effect against ConA-Induced Acute Liver Injury.肝细胞来源的 Igκ 对 ConA 诱导的急性肝损伤发挥保护作用。
Int J Mol Sci. 2020 Dec 9;21(24):9379. doi: 10.3390/ijms21249379.
2
Genetic delineation of the pathways mediated by bid and JNK in tumor necrosis factor-alpha-induced liver injury in adult and embryonic mice.成年和胚胎小鼠中由Bid和JNK介导的肿瘤坏死因子-α诱导的肝损伤途径的遗传学界定
J Biol Chem. 2009 Feb 13;284(7):4373-82. doi: 10.1074/jbc.M807259200. Epub 2008 Dec 7.
3
Nobiletin Protects against Acute Liver Injury via Targeting c-Jun N-Terminal Kinase (JNK)-Induced Apoptosis of Hepatocytes.川陈皮素通过靶向 c-Jun N-末端激酶(JNK)诱导的肝细胞凋亡来保护急性肝损伤。
J Agric Food Chem. 2020 Jul 8;68(27):7112-7120. doi: 10.1021/acs.jafc.0c01722. Epub 2020 Jun 28.
4
Autophagy confers resistance to lipopolysaccharide-induced mouse hepatocyte injury.自噬赋予小鼠肝细胞对脂多糖诱导损伤的抗性。
Am J Physiol Gastrointest Liver Physiol. 2016 Sep 1;311(3):G377-86. doi: 10.1152/ajpgi.00124.2016. Epub 2016 Jul 28.
5
Protective effects of a traditional Chinese herbal formula Jiang-Xian HuGan on Concanavalin A-induced mouse hepatitis via NF-κB and Nrf2 signaling pathways.基于 NF-κB 和 Nrf2 信号通路的姜香护肝方对刀豆蛋白 A 诱导的小鼠肝炎的保护作用。
J Ethnopharmacol. 2018 May 10;217:118-125. doi: 10.1016/j.jep.2018.02.003. Epub 2018 Feb 5.
6
PGAM5-mediated programmed necrosis of hepatocytes drives acute liver injury.PGAM5 介导的肝细胞程序性坏死驱动急性肝损伤。
Gut. 2017 Apr;66(4):716-723. doi: 10.1136/gutjnl-2015-311247. Epub 2016 Aug 26.
7
Protective effects of astaxanthin on ConA-induced autoimmune hepatitis by the JNK/p-JNK pathway-mediated inhibition of autophagy and apoptosis.虾青素通过JNK/p-JNK途径介导的自噬和凋亡抑制对刀豆蛋白A诱导的自身免疫性肝炎的保护作用。
PLoS One. 2015 Mar 11;10(3):e0120440. doi: 10.1371/journal.pone.0120440. eCollection 2015.
8
Mechanism for hepato-protective action of Liangxue Huayu Recipe (LHR): blockade of mitochondrial cytochrome c release and caspase activation.凉血化瘀方肝保护作用的机制:阻断线粒体细胞色素 c 释放和半胱氨酸天冬氨酸蛋白酶激活。
J Ethnopharmacol. 2013 Jul 30;148(3):851-60. doi: 10.1016/j.jep.2013.05.024. Epub 2013 May 24.
9
Hepatoma-derived growth factor participates in concanavalin A-induced hepatitis.肝癌衍生生长因子参与伴刀豆球蛋白 A 诱导的肝炎。
FASEB J. 2020 Dec;34(12):16163-16178. doi: 10.1096/fj.202000511RR. Epub 2020 Oct 15.
10
Stellate Cells Orchestrate Concanavalin A-Induced Acute Liver Damage.星状细胞调控伴刀豆球蛋白A诱导的急性肝损伤。
Am J Pathol. 2017 Sep;187(9):2008-2019. doi: 10.1016/j.ajpath.2017.05.015. Epub 2017 Jul 13.

引用本文的文献

1
B Cell-Derived and Non-B Cell-Derived Free Light Chains: From Generation to Biological and Pathophysiological Roles.B细胞衍生和非B细胞衍生的游离轻链:从产生到生物学及病理生理学作用
Int J Mol Sci. 2025 Aug 6;26(15):7607. doi: 10.3390/ijms26157607.
2
Hepatocyte-derived Igκ promotes HCC progression by stabilizing electron transfer flavoprotein subunit α to facilitate fatty acid β-oxidation.肝细胞来源的 Igκ 通过稳定电子转移黄素蛋白亚基α促进 HCC 进展,从而促进脂肪酸β氧化。
J Exp Clin Cancer Res. 2024 Oct 9;43(1):280. doi: 10.1186/s13046-024-03203-8.
3
Functions and Clinical Relevance of Liver-Derived Immunoglobulins.

本文引用的文献

1
Stathmin 1 Induces Murine Hepatocyte Proliferation and Increased Liver Mass.信号转导分子1诱导小鼠肝细胞增殖并增加肝脏重量。
Hepatol Commun. 2019 Nov 7;4(1):38-49. doi: 10.1002/hep4.1447. eCollection 2020 Jan.
2
Lung squamous cell carcinoma cells express non-canonically glycosylated IgG that activates integrin-FAK signaling.肺鳞状细胞癌细胞表达非典型糖基化 IgG,该 IgG 能激活整合素-FAK 信号通路。
Cancer Lett. 2018 Aug 28;430:148-159. doi: 10.1016/j.canlet.2018.05.024. Epub 2018 May 17.
3
Expression of immunoglobulin G in human podocytes, and its role in cell viability and adhesion.
肝脏来源免疫球蛋白的功能与临床意义。
Adv Exp Med Biol. 2024;1445:91-99. doi: 10.1007/978-981-97-0511-5_7.
4
Comparison of Non B-Ig and B-Ig.非 B-Ig 与 B-Ig 的比较。
Adv Exp Med Biol. 2024;1445:73-88. doi: 10.1007/978-981-97-0511-5_6.
5
The Structure Characteristics and Function of Non B Cell-Derived Immunoglobulin.非 B 细胞来源免疫球蛋白的结构特征和功能。
Adv Exp Med Biol. 2024;1445:59-71. doi: 10.1007/978-981-97-0511-5_5.
6
Purinergic receptor P2Y12 boosts autoimmune hepatitis through hexokinase 2-dependent glycolysis in T cells.嘌呤能受体 P2Y12 通过 T 细胞中的己糖激酶 2 依赖性糖酵解促进自身免疫性肝炎。
Int J Biol Sci. 2023 Jul 9;19(11):3576-3594. doi: 10.7150/ijbs.85133. eCollection 2023.
7
Remove, Refine, Reduce: Cell Death in Biological Systems.消除、精炼、减少:生物系统中的细胞死亡。
Int J Mol Sci. 2023 Apr 10;24(8):7028. doi: 10.3390/ijms24087028.
人足细胞中免疫球蛋白 G 的表达及其对细胞活力和黏附的作用。
Int J Mol Med. 2018 Jun;41(6):3296-3306. doi: 10.3892/ijmm.2018.3525. Epub 2018 Mar 1.
4
Expression of immunoglobulin A in human mesangial cells and its effects on cell apoptosis and adhesion.人肾小球系膜细胞免疫球蛋白 A 的表达及其对细胞凋亡和黏附的影响。
Mol Med Rep. 2018 Apr;17(4):5272-5282. doi: 10.3892/mmr.2018.8544. Epub 2018 Feb 2.
5
Free immunoglobulin light chain (FLC) promotes murine colitis and colitis-associated colon carcinogenesis by activating the inflammasome.游离免疫球蛋白轻链(FLC)通过激活炎症小体促进小鼠结肠炎和结肠炎相关结直肠癌的发生。
Sci Rep. 2017 Jul 12;7(1):5165. doi: 10.1038/s41598-017-05468-w.
6
A mutation in keratin 18 that causes caspase-digestion resistance protects homozygous transgenic mice from hepatic apoptosis and injury.导致对半胱天冬酶消化产生抗性的角蛋白18突变可保护纯合转基因小鼠免受肝细胞凋亡和损伤。
J Cell Sci. 2017 Aug 1;130(15):2541-2550. doi: 10.1242/jcs.187492. Epub 2017 Jun 12.
7
Identification of Liver Epithelial Cell-derived Ig Expression in μ chain-deficient mice.鉴定 μ 链缺陷型小鼠肝上皮细胞衍生的 Ig 表达。
Sci Rep. 2016 Mar 29;6:23669. doi: 10.1038/srep23669.
8
Epithelial cells are a source of natural IgM that contribute to innate immune responses.上皮细胞是天然IgM的一个来源,其有助于先天性免疫反应。
Int J Biochem Cell Biol. 2016 Apr;73:19-29. doi: 10.1016/j.biocel.2016.01.017. Epub 2016 Jan 25.
9
Aberrant high expression of immunoglobulin G in epithelial stem/progenitor-like cells contributes to tumor initiation and metastasis.上皮干细胞/祖细胞样细胞中免疫球蛋白G的异常高表达促进肿瘤的起始和转移。
Oncotarget. 2015 Nov 24;6(37):40081-94. doi: 10.18632/oncotarget.5542.
10
IgG and IgA with potential microbial-binding activity are expressed by normal human skin epidermal cells.具有潜在微生物结合活性的IgG和IgA由正常人皮肤表皮细胞表达。
Int J Mol Sci. 2015 Jan 23;16(2):2574-90. doi: 10.3390/ijms16022574.