Suppr超能文献

受体相互作用蛋白激酶3介导的炎症是β细胞对内质网应激的一种保守反应。

RIPK3-mediated inflammation is a conserved β cell response to ER stress.

作者信息

Yang Bingyuan, Maddison Lisette A, Zaborska Karolina E, Dai Chunhua, Yin Linlin, Tang Zihan, Zang Liqing, Jacobson David A, Powers Alvin C, Chen Wenbiao

机构信息

Department of Molecular Physiology and Biophysics, Vanderbilt University School of Medicine, 2215 Garland Avenue, Nashville, TN 37232, USA.

Department of Medicine, Division of Diabetes, Endocrinology and Metabolism, Vanderbilt University Medical Center, 2215 Garland Avenue, Nashville, TN 37232, USA.

出版信息

Sci Adv. 2020 Dec 18;6(51). doi: 10.1126/sciadv.abd7272. Print 2020 Dec.

Abstract

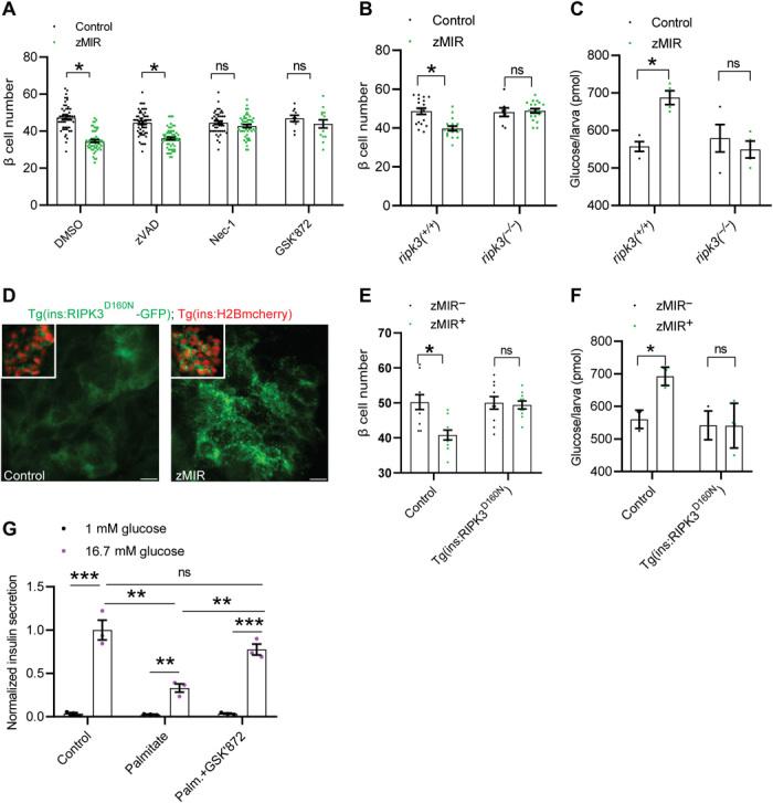
Islet inflammation is an important etiopathology of type 2 diabetes; however, the underlying mechanisms are not well defined. Using complementary experimental models, we discovered RIPK3-dependent IL1B induction in β cells as an instigator of islet inflammation. In cultured β cells, ER stress activated RIPK3, leading to NF-kB-mediated proinflammatory gene expression. In a zebrafish muscle insulin resistance model, overnutrition caused islet inflammation, β cell dysfunction, and loss in an ER stress-, -, and -dependent manner. In mouse islets, high-fat diet triggered the IL1B expression in β cells before macrophage recruitment in vivo, and RIPK3 inhibition suppressed palmitate-induced β cell dysfunction and expression in vitro. Furthermore, in human islets grafted in hyperglycemic mice, a marked increase in ER stress, RIPK3, and NF-kB activation in β cells were accompanied with murine macrophage infiltration. Thus, RIPK3-mediated induction of proinflammatory mediators is a conserved, previously unrecognized β cell response to metabolic stress and a mediator of the ensuing islet inflammation.

摘要

胰岛炎症是2型糖尿病的重要发病机制;然而,其潜在机制尚未完全明确。通过互补实验模型,我们发现β细胞中RIPK3依赖性IL1B诱导是胰岛炎症的煽动因素。在培养的β细胞中,内质网应激激活RIPK3,导致NF-κB介导的促炎基因表达。在斑马鱼肌肉胰岛素抵抗模型中,营养过剩以内质网应激、RIPK3和……依赖性方式导致胰岛炎症、β细胞功能障碍和损失。在小鼠胰岛中,高脂饮食在体内巨噬细胞募集之前触发β细胞中IL1B表达,RIPK3抑制可抑制棕榈酸酯诱导的β细胞功能障碍和体外……表达。此外,在移植到高血糖小鼠体内的人胰岛中,β细胞内质网应激、RIPK3和NF-κB激活显著增加,并伴有小鼠巨噬细胞浸润。因此,RIPK3介导的促炎介质诱导是一种保守的、先前未被认识的β细胞对代谢应激的反应,也是随后胰岛炎症的介质。 (原文中存在部分未完整表述内容,已按实际翻译)

https://cdn.ncbi.nlm.nih.gov/pmc/blobs/396a/11206196/5bf823b08897/abd7272-f1.jpg

文献检索

告别复杂PubMed语法,用中文像聊天一样搜索,搜遍4000万医学文献。AI智能推荐,让科研检索更轻松。

立即免费搜索

文件翻译

保留排版,准确专业,支持PDF/Word/PPT等文件格式,支持 12+语言互译。

免费翻译文档

深度研究

AI帮你快速写综述,25分钟生成高质量综述,智能提取关键信息,辅助科研写作。

立即免费体验