Du Xiaomei, Xue Zhiwen, Lv Jianning, Wang Heidou
Respiratory and Critical Care Department, Xi'an XD Group Hospital, Xi'an, Shanxi, China (mainland).
Infectious Diseases Department, The Eighth Hospital of Xi'an, Xi'an, Shanxi, China (mainland).
Med Sci Monit. 2020 Dec 27;26:e929120. doi: 10.12659/MSM.929120.
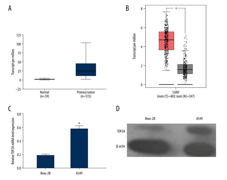
BACKGROUND This study was carried out to analyze TOP2A expression in lung adenocarcinoma (LUAD) and to assess its value in clinical diagnosis and prognosis. MATERIAL AND METHODS The Cancer Genome Atlas (TCGA) database was used to study the relationship of TOP2A expression with the progression and prognosis of LUAD. For a further elucidation of the value of TOP2A in LUAD, the effect of TOP2A knockout on cell viability and related protein expression of LUAD cell line A549 in vitro was investigated by using RNA interference, MTT, flow cytometry, RT-PCR, and western blot analysis. RESULTS According to the results of database analysis, TOP2A expression in LUAD was higher than that in normal lung tissues. There was a strong correlation of TOP2A expression with clinicopathological and epidemiological parameters of LUAD. The survival rate of LUAD patients with high TOP2A expression was lower than that of patients with low expression (P<0.001). The expression of TOP2A in A549 cells was higher than that in Beas-2B cells. After decreased expression of TOP2A in A549 cells, the proliferation of A549 cells was downregulated and the apoptosis rate was increased. It was further verified that TOP2A low expression exerts a role in LUAD through activation of the ERK/JNK/p-P38/CHOP signaling pathway. CONCLUSIONS The findings from this study showed that TOP2A expression was upregulated in a human lung adenocarcinoma cell line, and this finding was supported by bioinformatics analysis. Further studies are required to determine whether TOP2A expression is a prognostic biomarker and potential therapeutic target in patients with lung adenocarcinoma.
背景 本研究旨在分析肺癌腺癌(LUAD)中拓扑异构酶Ⅱα(TOP2A)的表达情况,并评估其在临床诊断和预后中的价值。
材料与方法 利用癌症基因组图谱(TCGA)数据库研究TOP2A表达与LUAD进展及预后的关系。为进一步阐明TOP2A在LUAD中的价值,采用RNA干扰、MTT、流式细胞术、RT-PCR和蛋白质免疫印迹分析等方法,研究TOP2A基因敲除对LUAD细胞系A549体外细胞活力及相关蛋白表达的影响。
结果 根据数据库分析结果,LUAD中TOP2A的表达高于正常肺组织。TOP2A表达与LUAD的临床病理和流行病学参数密切相关。TOP2A高表达的LUAD患者生存率低于低表达患者(P<0.001)。A549细胞中TOP2A的表达高于Beas-2B细胞。A549细胞中TOP2A表达降低后,A549细胞的增殖受到抑制,凋亡率增加。进一步证实TOP2A低表达通过激活ERK/JNK/p-P38/CHOP信号通路在LUAD中发挥作用。
结论 本研究结果表明,人肺癌腺癌细胞系中TOP2A表达上调,这一发现得到了生物信息学分析的支持。需要进一步研究以确定TOP2A表达是否为肺腺癌患者的预后生物标志物和潜在治疗靶点。