Suppr超能文献

描述患者癫痫发作的功能动态网络的半自动提取

Semi-automatic Extraction of Functional Dynamic Networks Describing Patient's Epileptic Seizures.

作者信息

Frusque Gaëtan, Borgnat Pierre, Gonçalves Paulo, Jung Julien

机构信息

Univ Lyon, Inria, CNRS, ENS de Lyon, UCB Lyon 1, LIP UMR 5668, Lyon, France.

Univ Lyon, CNRS, ENS de Lyon, UCB Lyon 1, Laboratoire de Physique, UMR 5672, Lyon, France.

出版信息

Front Neurol. 2020 Dec 11;11:579725. doi: 10.3389/fneur.2020.579725. eCollection 2020.

Abstract

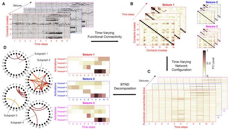
Intracranial electroencephalography (EEG) studies using stereotactic EEG (SEEG) have shown that during seizures, epileptic activity spreads across several anatomical regions from the seizure onset zone toward remote brain areas. A full and objective characterization of this patient-specific time-varying network is crucial for optimal surgical treatment. Functional connectivity (FC) analysis of SEEG signals recorded during seizures enables to describe the statistical relations between all pairs of recorded signals. However, extracting meaningful information from those large datasets is time consuming and requires high expertise. In the present study, we first propose a novel method named Brain-wide Time-varying Network Decomposition (BTND) to characterize the dynamic epileptogenic networks activated during seizures in individual patients recorded with SEEG electrodes. The method provides a number of pathological FC subgraphs with their temporal course of activation. The method can be applied to several seizures of the patient to extract reproducible subgraphs. Second, we compare the activated subgraphs obtained by the BTND method with visual interpretation of SEEG signals recorded in 27 seizures from nine different patients. As a whole, we found that activated subgraphs corresponded to brain regions involved during the course of the seizures and their time course was highly consistent with classical visual interpretation. We believe that the proposed method can complement the visual analysis of SEEG signals recorded during seizures by highlighting and characterizing the most significant parts of epileptic networks with their activation dynamics.

摘要

使用立体定向脑电图(SEEG)的颅内脑电图(EEG)研究表明,在癫痫发作期间,癫痫活动从发作起始区向远处脑区扩散至多个解剖区域。对这种特定于患者的时变网络进行全面、客观的表征对于优化手术治疗至关重要。对癫痫发作期间记录的SEEG信号进行功能连接(FC)分析能够描述所有记录信号对之间的统计关系。然而,从这些大数据集中提取有意义的信息既耗时又需要高度专业知识。在本研究中,我们首先提出一种名为全脑时变网络分解(BTND)的新方法,以表征在使用SEEG电极记录的个体患者癫痫发作期间激活的动态致痫网络。该方法提供了许多病理性FC子图及其激活的时间进程。该方法可应用于患者的多次癫痫发作以提取可重复的子图。其次,我们将通过BTND方法获得的激活子图与对来自9名不同患者的27次癫痫发作记录的SEEG信号进行视觉解读的结果进行比较。总体而言,我们发现激活子图与癫痫发作过程中涉及的脑区相对应,并且它们的时间进程与经典视觉解读高度一致。我们认为,所提出的方法可以通过突出和表征癫痫网络中最重要的部分及其激活动态,来补充对癫痫发作期间记录的SEEG信号的视觉分析。

https://cdn.ncbi.nlm.nih.gov/pmc/blobs/8e5b/7759641/fec9ad147ef6/fneur-11-579725-g0001.jpg

文献AI研究员

20分钟写一篇综述,助力文献阅读效率提升50倍。

立即体验

用中文搜PubMed

大模型驱动的PubMed中文搜索引擎

马上搜索

文档翻译

学术文献翻译模型,支持多种主流文档格式。

立即体验