Suppr超能文献

单酰甘油脂肪酶敲低抑制肺腺癌细胞增殖和转移

Monoacylglycerol Lipase Knockdown Inhibits Cell Proliferation and Metastasis in Lung Adenocarcinoma.

作者信息

Zhang Hao, Guo Wei, Zhang Fan, Li Renda, Zhou Yang, Shao Fei, Feng Xiaoli, Tan Fengwei, Wang Jie, Gao Shugeng, Gao Yibo, He Jie

机构信息

Department of Thoracic Surgery, National Cancer Center/National Clinical Research Center for Cancer/Cancer Hospital, Chinese Academy of Medical Sciences and Peking Union Medical College, Beijing, China.

The Affiliated Hospital of Qingdao University and Qingdao Cancer Institute, Qingdao, China.

出版信息

Front Oncol. 2020 Dec 9;10:559568. doi: 10.3389/fonc.2020.559568. eCollection 2020.

Abstract

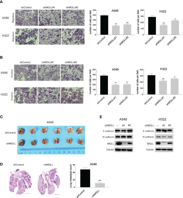
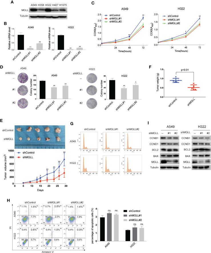
Abnormal metabolism is one of the hallmarks of cancer cells. Monoacylglycerol lipase (MGLL), a key enzyme in lipid metabolism, has emerged as an important regulator of tumor progression. In this study, we aimed to characterize the role of MGLL in the development of lung adenocarcinoma (LUAD). To this end, we used tissue microarrays to evaluate the expression of MGLL in LUAD tissue and assessed whether the levels of this protein are correlated with clinicopathological characteristics of LUAD. We found that the expression of MGLL is higher in LUAD samples than that in adjacent non-tumor tissues. In addition, elevated MGLL expression was found to be associated with advanced tumor progression and poor prognosis in LUAD patients. Functional studies further demonstrated that stable short hairpin RNA (shRNA)-mediated knockdown of MGLL inhibits tumor proliferation and metastasis, both and , and mechanistically, our data indicate that MGLL regulates Cyclin D1 and Cyclin B1 in LUAD cells. Moreover, we found that knockdown of MGLL suppresses the expression of matrix metalloproteinase 14 (MMP14) in A549 and H322 cells, and in clinical samples, expression of MMP14 is significantly correlated with MGLL expression. Taken together, our results indicate that MGLL plays an oncogenic role in LUAD progression and metastasis and may serve as a potential biomarker for disease prognosis and as a target for the development of personalized therapies.

摘要

代谢异常是癌细胞的特征之一。单酰甘油脂肪酶(MGLL)是脂质代谢中的关键酶,已成为肿瘤进展的重要调节因子。在本研究中,我们旨在明确MGLL在肺腺癌(LUAD)发生发展中的作用。为此,我们使用组织芯片评估MGLL在LUAD组织中的表达,并评估该蛋白水平是否与LUAD的临床病理特征相关。我们发现,MGLL在LUAD样本中的表达高于相邻的非肿瘤组织。此外,研究发现MGLL表达升高与LUAD患者的肿瘤进展和预后不良相关。功能研究进一步表明,稳定的短发夹RNA(shRNA)介导的MGLL敲低可抑制肿瘤增殖和转移,从机制上来说,我们的数据表明MGLL在LUAD细胞中调节细胞周期蛋白D1和细胞周期蛋白B1。此外,我们发现敲低MGLL可抑制A549和H322细胞中基质金属蛋白酶14(MMP14)的表达,并且在临床样本中,MMP14的表达与MGLL表达显著相关。综上所述,我们的结果表明MGLL在LUAD的进展和转移中发挥致癌作用,可能作为疾病预后的潜在生物标志物以及个性化治疗开发的靶点。

https://cdn.ncbi.nlm.nih.gov/pmc/blobs/2855/7756122/6d632ffa5aec/fonc-10-559568-g001.jpg

文献AI研究员

20分钟写一篇综述,助力文献阅读效率提升50倍。

立即体验

用中文搜PubMed

大模型驱动的PubMed中文搜索引擎

马上搜索

文档翻译

学术文献翻译模型,支持多种主流文档格式。

立即体验