Suppr超能文献

长链非编码RNA HMMR-AS1通过调控MiR-138/沉默调节蛋白6轴促进肺腺癌的增殖和转移。

LncRNA HMMR-AS1 promotes proliferation and metastasis of lung adenocarcinoma by regulating MiR-138/sirt6 axis.

作者信息

Cai Yong, Sheng Zhaoying, Chen Yun, Wang Jiying

机构信息

Department of Radiation Oncology, Shanghai Pulmonary Hospital, Tongji University School of Medicine, Shanghai 200433, China.

Department of Oncology, Shanghai Pulmonary Hospital, Tongji University School of Medicine, Shanghai 200433, China.

出版信息

Aging (Albany NY). 2019 May 25;11(10):3041-3054. doi: 10.18632/aging.101958.

Abstract

PURPOSE

Long noncoding RNAs (lncRNA) play critical roles in cancer development. In this study, we aimed to explore the function and possible molecular mechanism of HMMR-AS1 involved in lung adenocarcinoma (LUAD).

EXPERIMENTAL DESIGN

Firstly, we analyzed HMMR-AS1 expression in LUAD tissues with the sequencing data from The Cancer Genome Atlas (TCGA). Next, we evaluated the effects of HMMR-AS1 on LUAD cell proliferation and apoptosis, and its regulation of miR-138 by acting as a ceRNA. The animal model was used to support the experimental findings.

RESULTS

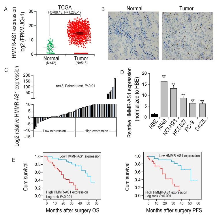
HMMR-AS1 expression was significantly upregulated in LUAD tissues and was associated with larger tumor diameter, advanced TNM stage, lymph node metastasis, and shorter survival. Knockdown of HMMR-AS1 induced apoptosis and growth arrest and inhibited tumorigenesis in mouse xenografts. Mechanistically, HMMR-AS1 functioned as a ceRNA of miR-138, thereby leading to repression of its endogenous target sirt6. Moreover, knockdown of HMMR-AS1 dramatically inhibited tumor growth and metastasis of LUAD .

CONCLUSIONS

Taken together, HMMR-AS1 is significantly over-expressed in LUAD, and HMMR-AS1-miR-138-sirt6 axis play a critical role in LUAD tumorigenesis. Our findings highlight an oncogenic role of HMMR-AS1 in LUAD.

摘要

目的

长链非编码RNA(lncRNA)在癌症发展中起关键作用。在本研究中,我们旨在探索HMMR-AS1在肺腺癌(LUAD)中的功能及可能的分子机制。

实验设计

首先,我们利用来自癌症基因组图谱(TCGA)的测序数据分析LUAD组织中HMMR-AS1的表达。接下来,我们评估了HMMR-AS1对LUAD细胞增殖和凋亡的影响,以及其作为竞争性内源性RNA(ceRNA)对miR-138的调控。动物模型用于支持实验结果。

结果

HMMR-AS1在LUAD组织中显著上调,且与更大的肿瘤直径、晚期TNM分期、淋巴结转移及较短生存期相关。敲低HMMR-AS1可诱导细胞凋亡和生长停滞,并抑制小鼠异种移植瘤的肿瘤发生。机制上,HMMR-AS1作为miR-138的ceRNA发挥作用,从而导致其内源靶标sirt6的抑制。此外,敲低HMMR-AS1显著抑制LUAD的肿瘤生长和转移。

结论

综上所述,HMMR-AS1在LUAD中显著过表达,且HMMR-AS1-miR-138-sirt6轴在LUAD肿瘤发生中起关键作用。我们的研究结果突出了HMMR-AS1在LUAD中的致癌作用。

https://cdn.ncbi.nlm.nih.gov/pmc/blobs/df8d/6555459/fbd838195d0f/aging-11-101958-g001.jpg

文献AI研究员

20分钟写一篇综述,助力文献阅读效率提升50倍。

立即体验

用中文搜PubMed

大模型驱动的PubMed中文搜索引擎

马上搜索

文档翻译

学术文献翻译模型,支持多种主流文档格式。

立即体验