• 文献检索
  • 文档翻译
  • 深度研究
  • 学术资讯
  • Suppr Zotero 插件Zotero 插件
  • 邀请有礼
  • 套餐&价格
  • 历史记录
应用&插件
Suppr Zotero 插件Zotero 插件浏览器插件Mac 客户端Windows 客户端微信小程序
定价
高级版会员购买积分包购买API积分包
服务
文献检索文档翻译深度研究API 文档MCP 服务
关于我们
关于 Suppr公司介绍联系我们用户协议隐私条款
关注我们

Suppr 超能文献

核心技术专利:CN118964589B侵权必究
粤ICP备2023148730 号-1Suppr @ 2026

文献检索

告别复杂PubMed语法,用中文像聊天一样搜索,搜遍4000万医学文献。AI智能推荐,让科研检索更轻松。

立即免费搜索

文件翻译

保留排版,准确专业,支持PDF/Word/PPT等文件格式,支持 12+语言互译。

免费翻译文档

深度研究

AI帮你快速写综述,25分钟生成高质量综述,智能提取关键信息,辅助科研写作。

立即免费体验

软脑膜转移细胞呈现两种表型状态。

Leptomeningeal metastatic cells adopt two phenotypic states.

作者信息

Remsik Jan, Chi Yudan, Tong Xinran, Sener Ugur, Derderian Camille, Park Abigail, Saadeh Fadi, Bale Tejus, Boire Adrienne

机构信息

Human Oncology and Pathogenesis Program, Memorial Sloan Kettering Cancer Center, New York City, New York, USA.

Brain Tumor Center, Memorial Sloan Kettering Cancer Center, New York City, New York, USA.

出版信息

Cancer Rep (Hoboken). 2022 Apr;5(4):e1236. doi: 10.1002/cnr2.1236. Epub 2020 Jan 29.

DOI:10.1002/cnr2.1236
PMID:33372403
原文链接:https://pmc.ncbi.nlm.nih.gov/articles/PMC7772527/
Abstract

BACKGROUND

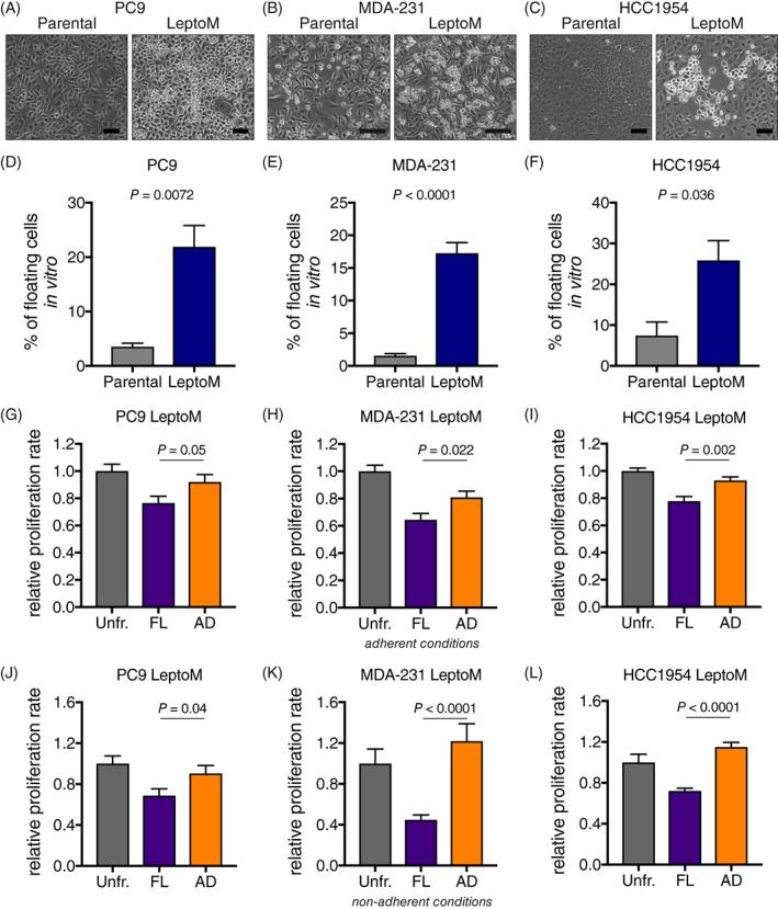
Leptomeningeal metastasis (LM), or spread of cancer cells into the cerebrospinal fluid (CSF), is characterized by a rapid onset of debilitating neurological symptoms and markedly bleak prognosis. The lack of reproducible in vitro and in vivo models has prevented the development of novel, LM-specific therapies. Although LM allows for longitudinal sampling of floating cancer cells with a spinal tap, attempts to culture patient-derived leptomeningeal cancer cells have not been successful.

AIM

We, therefore, employ leptomeningeal derivatives of human breast and lung cancer cell lines that reproduce both floating and adherent phenotypes of human LM in vivo and in vitro.

METHODS AND RESULTS

We introduce a trypsin/EDTA-based fractionation method to reliably separate the two cell subsets and demonstrate that in vitro cultured floating cells have decreased proliferation rate, lower ATP content, and are enriched in distinct metabolic signatures. Long-term fractionation and transcriptomic analysis suggest high degree plasticity between the two phenotypes in vitro. Floating cells colonize mouse leptomeninges more rapidly and associate with shortened survival. In addition, patients harboring LM diagnosed with CSF disease alone succumbed to the disease earlier than patients with adherent (MRI positive) disease.

CONCLUSION

Together, these data support mechanistic evidence of a metabolic adaptation that allows cancer cells to thrive in their natural environment but leads to death in vitro.

摘要

背景

软脑膜转移(LM),即癌细胞扩散至脑脊液(CSF),其特征为迅速出现使人衰弱的神经症状且预后明显不佳。缺乏可重复的体外和体内模型阻碍了新型LM特异性疗法的开发。尽管LM可通过腰椎穿刺对漂浮癌细胞进行纵向采样,但培养源自患者的软脑膜癌细胞的尝试尚未成功。

目的

因此,我们采用人乳腺癌和肺癌细胞系的软脑膜衍生物,其在体内和体外均可重现人LM的漂浮和贴壁表型。

方法与结果

我们引入一种基于胰蛋白酶/乙二胺四乙酸(EDTA)的分级分离方法,以可靠地分离这两个细胞亚群,并证明体外培养的漂浮细胞增殖速率降低、ATP含量较低,且富含独特的代谢特征。长期分级分离和转录组分析表明这两种表型在体外具有高度可塑性。漂浮细胞更快地在小鼠软脑膜中定植,并与生存期缩短相关。此外,仅被诊断为CSF疾病的LM患者比患有贴壁(MRI阳性)疾病的患者更早死于该疾病。

结论

总之,这些数据支持了一种代谢适应机制证据,即这种代谢适应使癌细胞能够在其自然环境中茁壮成长,但在体外会导致死亡。

https://cdn.ncbi.nlm.nih.gov/pmc/blobs/9cfb/9124518/353158018880/CNR2-5-e1236-g005.jpg
https://cdn.ncbi.nlm.nih.gov/pmc/blobs/9cfb/9124518/e40916859676/CNR2-5-e1236-g001.jpg
https://cdn.ncbi.nlm.nih.gov/pmc/blobs/9cfb/9124518/d42f5313e67e/CNR2-5-e1236-g006.jpg
https://cdn.ncbi.nlm.nih.gov/pmc/blobs/9cfb/9124518/2b5b8151cdc8/CNR2-5-e1236-g007.jpg
https://cdn.ncbi.nlm.nih.gov/pmc/blobs/9cfb/9124518/45d485b73b76/CNR2-5-e1236-g003.jpg
https://cdn.ncbi.nlm.nih.gov/pmc/blobs/9cfb/9124518/70a4060420ee/CNR2-5-e1236-g002.jpg
https://cdn.ncbi.nlm.nih.gov/pmc/blobs/9cfb/9124518/4b2ca66b9ced/CNR2-5-e1236-g004.jpg
https://cdn.ncbi.nlm.nih.gov/pmc/blobs/9cfb/9124518/353158018880/CNR2-5-e1236-g005.jpg
https://cdn.ncbi.nlm.nih.gov/pmc/blobs/9cfb/9124518/e40916859676/CNR2-5-e1236-g001.jpg
https://cdn.ncbi.nlm.nih.gov/pmc/blobs/9cfb/9124518/d42f5313e67e/CNR2-5-e1236-g006.jpg
https://cdn.ncbi.nlm.nih.gov/pmc/blobs/9cfb/9124518/2b5b8151cdc8/CNR2-5-e1236-g007.jpg
https://cdn.ncbi.nlm.nih.gov/pmc/blobs/9cfb/9124518/45d485b73b76/CNR2-5-e1236-g003.jpg
https://cdn.ncbi.nlm.nih.gov/pmc/blobs/9cfb/9124518/70a4060420ee/CNR2-5-e1236-g002.jpg
https://cdn.ncbi.nlm.nih.gov/pmc/blobs/9cfb/9124518/4b2ca66b9ced/CNR2-5-e1236-g004.jpg
https://cdn.ncbi.nlm.nih.gov/pmc/blobs/9cfb/9124518/353158018880/CNR2-5-e1236-g005.jpg

相似文献

1
Leptomeningeal metastatic cells adopt two phenotypic states.软脑膜转移细胞呈现两种表型状态。
Cancer Rep (Hoboken). 2022 Apr;5(4):e1236. doi: 10.1002/cnr2.1236. Epub 2020 Jan 29.
2
[Auxiliary Diagnostic Value of Tumor Markers in the Cerebrospinal Fluid and Blood for Leptomeningeal Metastasis from Non-small Cell Lung Cancer].[肿瘤标志物在非小细胞肺癌脑膜转移脑脊液及血液中的辅助诊断价值]
Zhongguo Fei Ai Za Zhi. 2020 Jun 20;23(6):516-525. doi: 10.3779/j.issn.1009-3419.2020.103.09.
3
[Diagnostic Value of Locally Produced Tumor Markers and Blood Brain Barrier
Integrity in Lung Cancer Patients with Leptomeningeal Metastasis].[局部产生的肿瘤标志物及血脑屏障完整性在肺癌软脑膜转移患者中的诊断价值]
Zhongguo Fei Ai Za Zhi. 2021 Aug 20;24(8):567-576. doi: 10.3779/j.issn.1009-3419.2021.104.08. Epub 2021 Jun 14.
4
Integration of rare cell capture technology into cytologic evaluation of cerebrospinal fluid specimens from patients with solid tumors and suspected leptomeningeal metastasis.将稀有细胞捕获技术与细胞学评估相结合,用于检测实体瘤和疑似脑膜转移患者的脑脊液标本。
J Am Soc Cytopathol. 2020 Jan-Feb;9(1):45-54. doi: 10.1016/j.jasc.2019.09.001. Epub 2019 Sep 11.
5
Cerebrospinal fluid circulating tumor cells as a quantifiable measurement of leptomeningeal metastases in patients with HER2 positive cancer.脑脊液循环肿瘤细胞作为 HER2 阳性癌症患者脑膜转移的可量化测量指标。
J Neurooncol. 2020 Jul;148(3):599-606. doi: 10.1007/s11060-020-03555-z. Epub 2020 Jun 6.
6
Epidermal Growth Factor Receptor Mutation Detection in Cerebrospinal Fluid of Lung Adenocarcinoma Patients with Leptomeningeal Metastasis.肺腺癌脑膜转移患者脑脊液中表皮生长因子受体突变检测。
Cancer Biother Radiopharm. 2019 Mar;34(2):128-133. doi: 10.1089/cbr.2018.2580. Epub 2018 Nov 16.
7
Detection of Aneuploidy in Cerebrospinal Fluid from Patients with Breast Cancer Can Improve Diagnosis of Leptomeningeal Metastases.检测乳腺癌患者脑脊液中的非整倍体可提高软脑膜转移的诊断率。
Clin Cancer Res. 2021 May 15;27(10):2798-2806. doi: 10.1158/1078-0432.CCR-20-3954. Epub 2021 Jan 29.
8
Leptomeningeal metastasis: Clinical experience of 519 cases.柔脑膜转移:519例临床经验
Eur J Cancer. 2016 Mar;56:107-114. doi: 10.1016/j.ejca.2015.12.021. Epub 2016 Feb 1.
9
Sequential ALK inhibitor treatment benefits patient with leptomeningeal metastasis harboring non-EML4-ALK rearrangements detected from cerebrospinal fluid: A case report.ALK 抑制剂序贯治疗脑转移患者的疗效:伴有脑脊液中检测到的非 EML4-ALK 重排的病例报告。
Thorac Cancer. 2020 Jan;11(1):176-180. doi: 10.1111/1759-7714.13259. Epub 2019 Nov 25.
10
Clinical efficacy analysis of Osimertinib treatment for a patient with leptomeningeal metastasis of EGFR+ non-small cell lung cancer without the T790M mutation.奥希替尼治疗1例无T790M突变的EGFR+非小细胞肺癌软脑膜转移患者的临床疗效分析
Ann Palliat Med. 2019 Nov;8(5):525-531. doi: 10.21037/apm.2019.10.13.

引用本文的文献

1
Immunological and pathological characteristics of brain parenchymal and leptomeningeal metastases from non-small cell lung cancer.非小细胞肺癌脑实质和软脑膜转移的免疫和病理特征
Cell Discov. 2025 Aug 29;11(1):72. doi: 10.1038/s41421-025-00828-7.
2
Case Report: Triple-negative breast cancer with brain and meningeal metastases exhibits spatiotemporal heterogeneity in terms of HER2 expression.病例报告:伴有脑和脑膜转移的三阴性乳腺癌在HER2表达方面表现出时空异质性。
Front Oncol. 2025 Jun 19;15:1599148. doi: 10.3389/fonc.2025.1599148. eCollection 2025.
3
Beyond the brain: exploring the impact of animal models of leptomeningeal disease from solid tumors.

本文引用的文献

1
Modeling Tumor Immunology and Immunotherapy in Mice.小鼠肿瘤免疫学与免疫治疗建模
Trends Cancer. 2018 Sep;4(9):599-601. doi: 10.1016/j.trecan.2018.07.003. Epub 2018 Aug 3.
2
Clinical significance of detecting CSF-derived tumor cells in breast cancer patients with leptomeningeal metastasis.检测脑脊液衍生肿瘤细胞在伴有软脑膜转移的乳腺癌患者中的临床意义。
Oncotarget. 2017 Dec 21;9(2):2705-2714. doi: 10.18632/oncotarget.23597. eCollection 2018 Jan 5.
3
Cerebrospinal fluid circulating tumor cells: a novel tool to diagnose leptomeningeal metastases from epithelial tumors.
超越大脑:探索实体瘤软脑膜疾病动物模型的影响。
Acta Neuropathol Commun. 2025 May 19;13(1):103. doi: 10.1186/s40478-025-01959-4.
4
Interferon-γ orchestrates leptomeningeal anti-tumour response.γ干扰素协调软脑膜抗肿瘤反应。
Nature. 2025 May 14. doi: 10.1038/s41586-025-09012-z.
5
ROCK2 Downregulation in Pediatric Medulloblastoma Increases Migration and Predicts the Involvement of SHH Non-canonical Signaling.小儿髓母细胞瘤中ROCK2的下调增加迁移并预示SHH非经典信号通路的参与。
Yale J Biol Med. 2025 Mar 31;98(1):3-19. doi: 10.59249/QTVT7676. eCollection 2025 Mar.
6
Leptomeningeal Disease: Current Approaches and Future Directions.柔脑膜疾病:当前方法与未来方向
Curr Neurol Neurosci Rep. 2025 Mar 18;25(1):25. doi: 10.1007/s11910-025-01412-y.
7
Radiotherapy and Systemic Treatment for Leptomeningeal Disease.柔脑膜疾病的放射治疗与全身治疗
Biomedicines. 2024 Aug 7;12(8):1792. doi: 10.3390/biomedicines12081792.
8
Osimertinib-induced DNA resistance mutations in cerebrospinal fluid of epidermal growth factor receptor-mutated non-small-cell lung carcinoma patients developing leptomeningeal metastases: Osimertinib Resistance Analysis-leptomeningeal metastases study.奥希替尼诱导发生软脑膜转移的表皮生长因子受体突变的非小细胞肺癌患者脑脊液中出现DNA耐药突变:奥希替尼耐药分析-软脑膜转移研究
Neuro Oncol. 2024 Dec 5;26(12):2316-2327. doi: 10.1093/neuonc/noae138.
9
Drug delivery in leptomeningeal disease: Navigating barriers and beyond.脑膜疾病中的药物递送:突破障碍,迈向未来。
Drug Deliv. 2024 Dec;31(1):2375521. doi: 10.1080/10717544.2024.2375521. Epub 2024 Jul 12.
10
Leptomeningeal metastases from solid tumors: A Society for Neuro-Oncology and American Society of Clinical Oncology consensus review on clinical management and future directions.脑脊髓转移瘤:神经肿瘤学会和美国临床肿瘤学会关于临床管理和未来方向的共识综述。
Neuro Oncol. 2024 Oct 3;26(10):1781-1804. doi: 10.1093/neuonc/noae103.
脑脊液循环肿瘤细胞:一种诊断上皮源性肿瘤脑膜转移的新型工具。
Neuro Oncol. 2017 Sep 1;19(9):1248-1254. doi: 10.1093/neuonc/nox066.
4
Modeling tumor cell adaptations to hypoxia in multicellular tumor spheroids.多细胞肿瘤球体中肿瘤细胞对缺氧适应的建模。
J Exp Clin Cancer Res. 2017 Aug 3;36(1):102. doi: 10.1186/s13046-017-0570-9.
5
Reprogramming of the Tumor in the Hypoxic Niche: The Emerging Concept and Associated Therapeutic Strategies.肿瘤在低氧微环境中的重编程:新兴概念及相关治疗策略。
Trends Pharmacol Sci. 2017 Aug;38(8):669-686. doi: 10.1016/j.tips.2017.05.002. Epub 2017 Jun 12.
6
Complement Component 3 Adapts the Cerebrospinal Fluid for Leptomeningeal Metastasis.补体成分3使脑脊液适应软脑膜转移。
Cell. 2017 Mar 9;168(6):1101-1113.e13. doi: 10.1016/j.cell.2017.02.025.
7
Time and Circumstances: Cancer Cell Metabolism at Various Stages of Disease Progression.时间与环境:疾病进展各阶段的癌细胞代谢
Front Oncol. 2016 Dec 12;6:257. doi: 10.3389/fonc.2016.00257. eCollection 2016.
8
Metastatic Latency and Immune Evasion through Autocrine Inhibition of WNT.通过自分泌抑制WNT实现转移潜伏期和免疫逃逸
Cell. 2016 Mar 24;165(1):45-60. doi: 10.1016/j.cell.2016.02.025.
9
A balanced view of the cerebrospinal fluid composition and functions: Focus on adult humans.平衡脑脊液的组成和功能:关注成年人类。
Exp Neurol. 2015 Nov;273:57-68. doi: 10.1016/j.expneurol.2015.07.027. Epub 2015 Aug 4.
10
Examining the utility of patient-derived xenograft mouse models.探讨患者来源异种移植小鼠模型的实用性。
Nat Rev Cancer. 2015 May;15(5):311-6. doi: 10.1038/nrc3944.