Department of Cardiology The Third Xiangya HospitalCentral South University Changsha China.
Department of Pharmacy Zhejiang Hospital Hangzhou China.
J Am Heart Assoc. 2021 Jan 5;10(1):e016364. doi: 10.1161/JAHA.120.016364. Epub 2020 Dec 29.
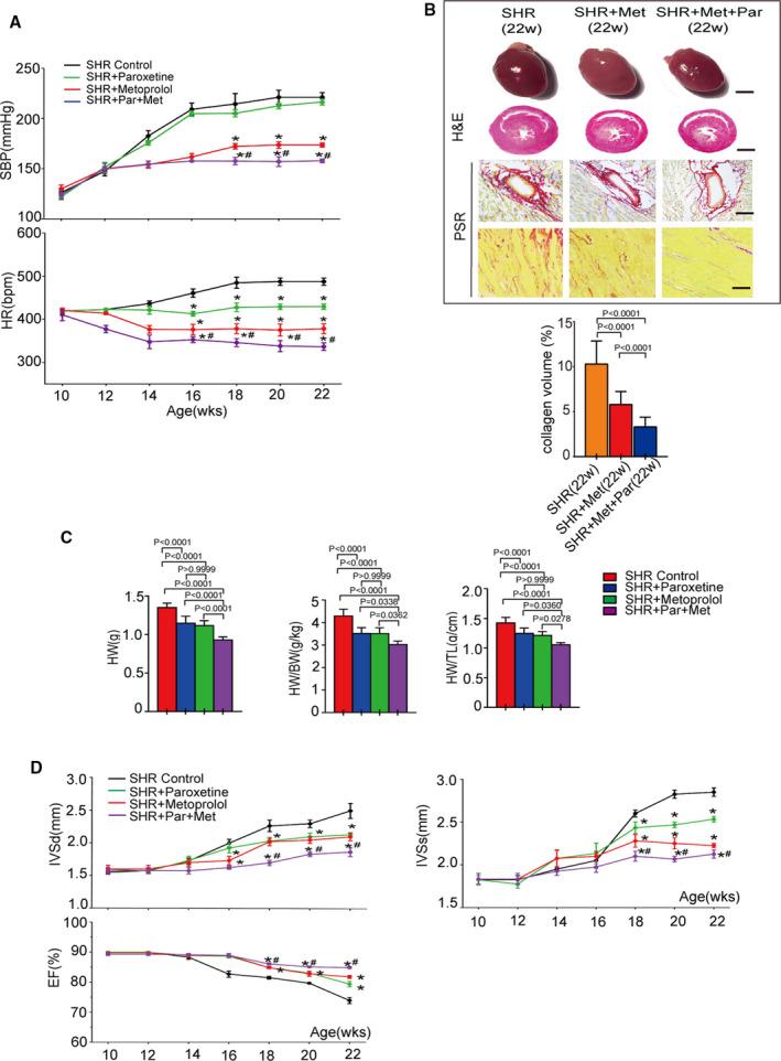
Background ADRB1 (adrenergic receptor beta 1) responds to neuroendocrine stimulations, which have great implications in hypertension. GRK2 (G protein-coupled receptor kinase 2) is an essential regulator for many G protein-coupled receptors and subsequent cell signaling cascades, but its role as a regulator of ADRB1 and associated cardiac hypertrophy in hypertension remains to be elucidated. Methods and Results In this study, we found the expressions of GRK2 and ADRB1 in peripheral blood mononuclear cells were positively associated with blood pressure levels in hypertensive patients and with their expression in heart. In vitro evidence showed a direct interaction in ADRB1 and GRK2 and genetic depletion of GRK2 blocks epinephrine-induced upregulation of hypertrophic and fibrotic genes in cardiomyocytes. Meanwhile, we discovered a selective serotonin reuptake inhibitor paroxetine specifically blockades GRK2 and ADRB1 interaction. In vivo, paroxetine treatment ameliorates hypertension-induced cardiac hypertrophy, dysfunction, and fibrosis in animal models. We found that paroxetine suppressed sympathetic overdrive and increased the adrenergic receptor sensitivity to catecholamines. Paroxetine treatment also blocks epinephrine-induced upregulation of hypertrophic and fibrotic genes as well as ADRB1 internalization in cardiomyocytes. Coadministration of paroxetine further potentiates metoprolol-induced reductions in blood pressure and heart rate, further attenuating cardiac hypertrophy in spontaneously hypertensive rats. Furthermore, in patients with hypertension accompanied with depression, we observed that cardiac remodeling was less severe in those with paroxetine treatment compared with those with other types of anti-depressive agents. Conclusions Paroxetine promotes ADRB1 sensitivity and attenuates cardiac hypertrophy partially via blocking GRK2-mediated ADRB1 activation and internalization in the context of hypertension.
ADRB1(肾上腺素能受体β 1)对神经内分泌刺激作出反应,这对高血压有重大影响。GRK2(G 蛋白偶联受体激酶 2)是许多 G 蛋白偶联受体和随后的细胞信号级联反应的重要调节剂,但它作为 ADRB1 的调节剂以及在高血压中心脏肥大中的作用仍有待阐明。
在这项研究中,我们发现高血压患者外周血单核细胞中 GRK2 和 ADRB1 的表达与血压水平呈正相关,与心脏中的表达也呈正相关。体外证据表明 ADRB1 和 GRK2 之间存在直接相互作用,并且 GRK2 的基因缺失可阻断肾上腺素诱导的心肌细胞肥大和纤维化基因的上调。同时,我们发现选择性 5-羟色胺再摄取抑制剂帕罗西汀可特异性阻断 GRK2 和 ADRB1 的相互作用。在体内,帕罗西汀治疗可改善动物模型中高血压引起的心脏肥大、功能障碍和纤维化。我们发现帕罗西汀抑制了交感神经亢进,并增加了肾上腺素能受体对儿茶酚胺的敏感性。帕罗西汀治疗还可阻断肾上腺素诱导的心肌细胞肥大和纤维化基因的上调以及 ADRB1 的内化。帕罗西汀与美托洛尔联合使用可进一步降低血压和心率,从而进一步减轻自发性高血压大鼠的心脏肥大。此外,在伴有抑郁的高血压患者中,我们观察到与使用其他类型抗抑郁药相比,使用帕罗西汀治疗的患者心脏重构程度较轻。
帕罗西汀通过抑制 GRK2 介导的 ADRB1 激活和内化,部分促进 ADRB1 敏感性并减轻高血压中的心脏肥大。