Suppr超能文献

褪黑素可预防成熟过程中氧苯酮对小鼠卵母细胞的损伤。

Melatonin protects against oxybenzone-induced deterioration of mouse oocytes during maturation.

机构信息

Department of Gynecology and Obstetrics, Key Laboratory for Major Obstetric Diseases of Guangdong Province, Key Laboratory of Reproduction and Genetics of Guangdong Higher Education Institutes, The Third Affiliated Hospital of Guangzhou Medical University, Guangzhou 510150, Guangdong, China.

Beijing Key Laboratory of Reproductive Endocrinology and Assisted Reproductive Technology and Key Laboratory of Assisted Reproduction, Ministry of Education, Center for Reproductive Medicine, Department of Obstetrics and Gynecology, Peking University Third Hospital, Beijing 100191, China.

出版信息

Aging (Albany NY). 2020 Dec 29;13(2):2727-2749. doi: 10.18632/aging.202323.

Abstract

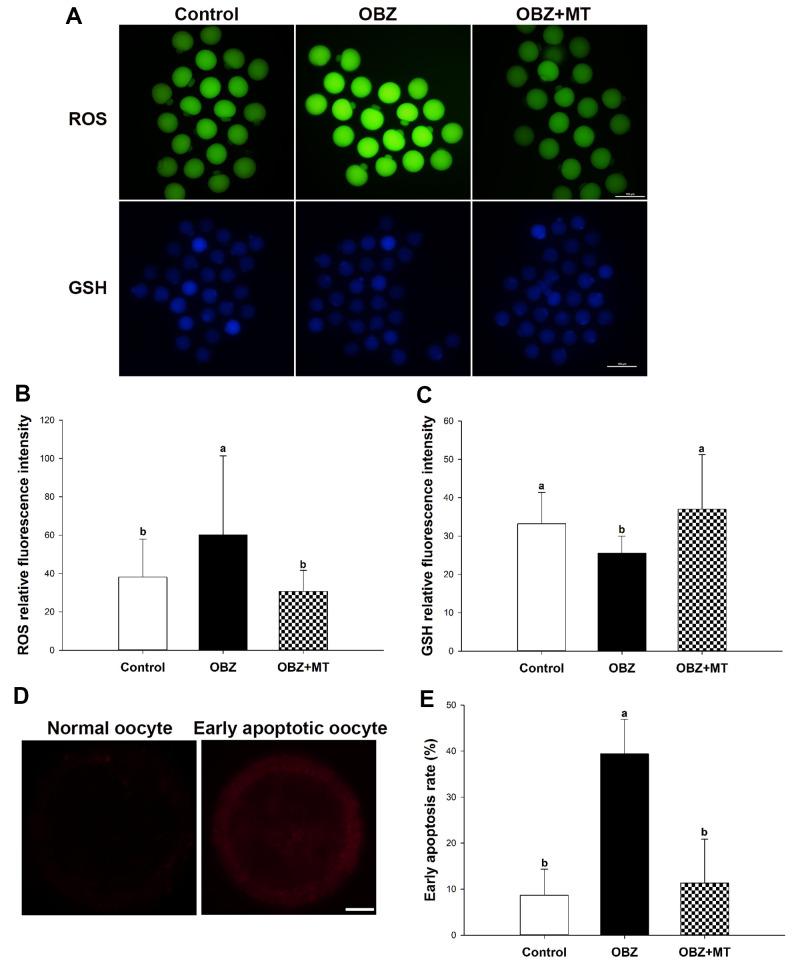
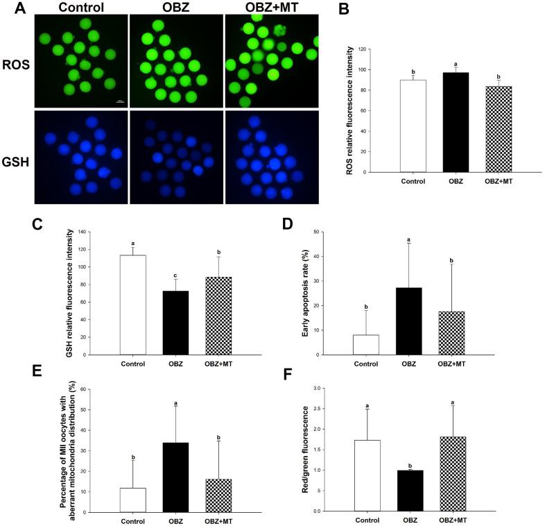
Oxybenzone (OBZ), an ultraviolet light filter that is widely used in sunscreens and cosmetics, is an emerging contaminant found in humans and the environment. Recent studies have shown that OBZ has been detected in women's plasma, urine, and breast milk. However, the effects of OBZ exposure on oocyte meiosis have not been addressed. In this study, we investigated the detrimental effects of OBZ on oocyte maturation and the protective roles of melatonin (MT) in OBZ-exposed mouse models. Our and results showed that OBZ suppressed oocyte maturation, while MT attenuated the meiotic defects induced by OBZ. In addition, OBZ facilitated H3K4 demethylation by increasing the expression of the Kdm5 family of genes, elevating ROS levels, decreasing GSH, impairing mitochondrial quality, and disrupting spindle configuration in oocytes. However, MT treatment resulted in significant protection against OBZ-induced damage during oocyte maturation and improved oocyte quality. The mechanisms underlying the beneficial roles of MT involved reduction of oxidative stress, inhibition of apoptosis, restoration of abnormal spindle assembly and up-regulation of H3K4me3. Collectively, our results suggest that MT protects against defects induced by OBZ during mouse oocyte maturation and .

摘要

氧苯酮(OBZ)是一种广泛用于防晒霜和化妆品的紫外线过滤剂,是一种在人类和环境中发现的新兴污染物。最近的研究表明,OBZ 已在女性血浆、尿液和母乳中被检测到。然而,OBZ 暴露对卵母细胞减数分裂的影响尚未得到解决。在这项研究中,我们研究了 OBZ 对卵母细胞成熟的有害影响以及褪黑素(MT)在 OBZ 暴露的小鼠模型中的保护作用。我们的 和 结果表明,OBZ 抑制卵母细胞成熟,而 MT 减轻了 OBZ 诱导的减数分裂缺陷。此外,OBZ 通过增加 Kdm5 家族基因的表达、增加 ROS 水平、减少 GSH、损害线粒体质量和扰乱卵母细胞纺锤体结构,促进 H3K4 去甲基化。然而,MT 处理在卵母细胞成熟过程中对 OBZ 诱导的损伤有显著的保护作用,并改善了卵母细胞的质量。MT 的有益作用的机制涉及减少氧化应激、抑制细胞凋亡、恢复异常纺锤体组装和上调 H3K4me3。总之,我们的结果表明,MT 可防止 OBZ 在小鼠卵母细胞成熟过程中引起的缺陷。

https://cdn.ncbi.nlm.nih.gov/pmc/blobs/4de7/7880374/1c4174dd473a/aging-13-202323-g001.jpg

文献检索

告别复杂PubMed语法,用中文像聊天一样搜索,搜遍4000万医学文献。AI智能推荐,让科研检索更轻松。

立即免费搜索

文件翻译

保留排版,准确专业,支持PDF/Word/PPT等文件格式,支持 12+语言互译。

免费翻译文档

深度研究

AI帮你快速写综述,25分钟生成高质量综述,智能提取关键信息,辅助科研写作。

立即免费体验