Suppr超能文献

Paf1 复合物正向调节小鼠胚胎干细胞中的增强子活性。

The Paf1 complex positively regulates enhancer activity in mouse embryonic stem cells.

机构信息

Medical Systems Biology, Medical Faculty and University Hospital Carl Gustav Carus, Technische Universität Dresden, Dresden, Germany.

Mildred Scheel Early Career Center, National Center for Tumor Diseases Dresden (NCT/UCC), Medical Faculty and University Hospital Carl Gustav Carus, Technische Universität Dresden, Dresden, Germany.

出版信息

Life Sci Alliance. 2020 Dec 29;4(3). doi: 10.26508/lsa.202000792. Print 2021 Mar.

Abstract

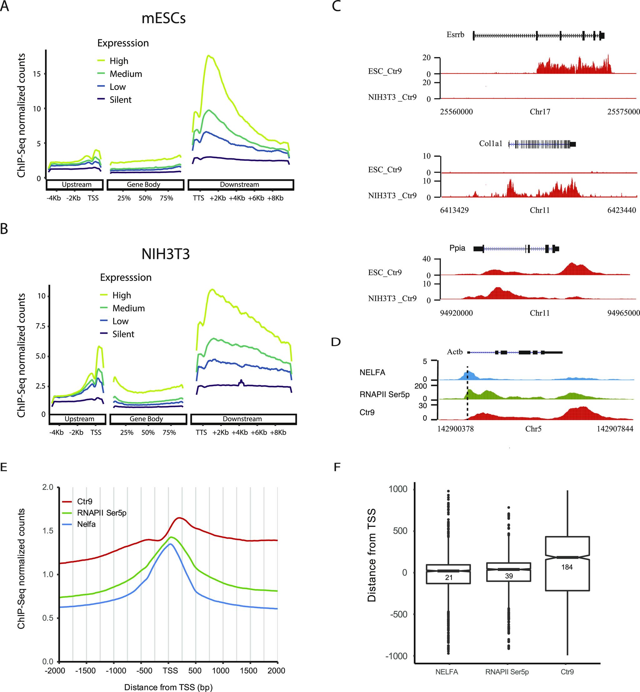
The RNA polymerase II (RNAPII) associated factor 1 complex (Paf1C) plays critical roles in modulating the release of paused RNAPII into productive elongation. However, regulation of Paf1C-mediated promoter-proximal pausing is complex and context dependent. In fact, in cancer cell lines, opposing models of Paf1Cs' role in RNAPII pause-release control have been proposed. Here, we show that the Paf1C positively regulates enhancer activity in mouse embryonic stem cells. In particular, our analyses reveal extensive Paf1C occupancy and function at super enhancers. Importantly, Paf1C occupancy correlates with the strength of enhancer activity, improving the predictive power to classify enhancers in genomic sequences. Depletion of Paf1C attenuates the expression of genes regulated by targeted enhancers and affects RNAPII Ser2 phosphorylation at the binding sites, suggesting that Paf1C-mediated positive regulation of pluripotency enhancers is crucial to maintain mouse embryonic stem cell self-renewal.

摘要

RNA 聚合酶 II(RNAPII)相关因子 1 复合物(Paf1C)在调节暂停的 RNAPII 进入生产性延伸方面发挥着关键作用。然而,Paf1C 介导的启动子近端暂停的调节是复杂的且依赖于上下文的。事实上,在癌细胞系中,已经提出了相反的 Paf1C 在 RNAPII 暂停释放控制中的作用模型。在这里,我们表明 Paf1C 正向调节小鼠胚胎干细胞中的增强子活性。具体而言,我们的分析揭示了 Paf1C 在超级增强子上的广泛占据和功能。重要的是,Paf1C 占据与增强子活性的强度相关,从而提高了在基因组序列中分类增强子的预测能力。Paf1C 的耗竭减弱了受靶向增强子调节的基因的表达,并影响了结合位点处 RNAPII Ser2 的磷酸化,这表明 Paf1C 介导的多能性增强子的正向调节对于维持小鼠胚胎干细胞自我更新至关重要。

https://cdn.ncbi.nlm.nih.gov/pmc/blobs/98fb/7772781/84f1831a8431/LSA-2020-00792_FigS1.jpg

文献检索

告别复杂PubMed语法,用中文像聊天一样搜索,搜遍4000万医学文献。AI智能推荐,让科研检索更轻松。

立即免费搜索

文件翻译

保留排版,准确专业,支持PDF/Word/PPT等文件格式,支持 12+语言互译。

免费翻译文档

深度研究

AI帮你快速写综述,25分钟生成高质量综述,智能提取关键信息,辅助科研写作。

立即免费体验