Suppr超能文献

α-连环蛋白和黏着连接的抑制通过 TACE 介导的 TGF-α 自分泌/旁分泌信号增强上皮细胞的增殖和迁移。

Suppression of α-catenin and adherens junctions enhances epithelial cell proliferation and motility via TACE-mediated TGF-α autocrine/paracrine signaling.

机构信息

Department of Biochemistry, University of Colorado, Boulder, CO 80303.

出版信息

Mol Biol Cell. 2021 Feb 15;32(4):348-361. doi: 10.1091/mbc.E19-08-0474. Epub 2020 Dec 30.

Abstract

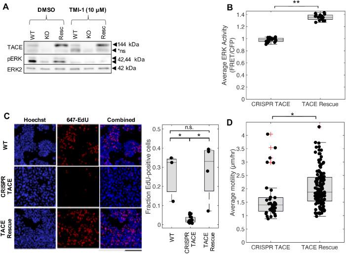
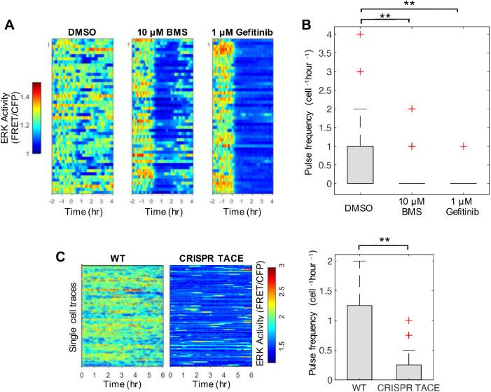
Sustained cell migration is essential for wound healing and cancer metastasis. The epidermal growth factor receptor (EGFR) signaling cascade is known to drive cell migration and proliferation. While the signal transduction downstream of EGFR has been extensively investigated, our knowledge of the initiation and maintenance of EGFR signaling during cell migration remains limited. The metalloprotease TACE (tumor necrosis factor alpha converting enzyme) is responsible for producing active EGFR family ligands in the via ligand shedding. Sustained TACE activity may perpetuate EGFR signaling and reduce a cell's reliance on exogenous growth factors. Using a cultured keratinocyte model system, we show that depletion of α-catenin perturbs adherens junctions, enhances cell proliferation and motility, and decreases dependence on exogenous growth factors. We show that the underlying mechanism for these observed phenotypical changes depends on enhanced autocrine/paracrine release of the EGFR ligand transforming growth factor alpha in a TACE-dependent manner. We demonstrate that proliferating keratinocyte epithelial cell clusters display waves of oscillatory extracellular signal-regulated kinase (ERK) activity, which can be eliminated by TACE knockout, suggesting that these waves of oscillatory ERK activity depend on autocrine/paracrine signals produced by TACE. These results provide new insights into the regulatory role of adherens junctions in initiating and maintaining autocrine/paracrine signaling with relevance to wound healing and cellular transformation.

摘要

持续的细胞迁移对于伤口愈合和癌症转移至关重要。已知表皮生长因子受体 (EGFR) 信号级联反应可驱动细胞迁移和增殖。虽然 EGFR 下游的信号转导已经得到了广泛的研究,但我们对细胞迁移过程中 EGFR 信号的起始和维持的了解仍然有限。金属蛋白酶 TACE(肿瘤坏死因子α转换酶)负责通过配体脱落产生活性的 EGFR 家族配体。持续的 TACE 活性可能会使 EGFR 信号持续,并减少细胞对外源生长因子的依赖。使用培养的角质形成细胞模型系统,我们发现α-连环蛋白耗竭会破坏黏附连接,增强细胞增殖和迁移,并降低对外源生长因子的依赖。我们表明,这些观察到的表型变化的潜在机制取决于以 TACE 依赖的方式增强自分泌/旁分泌释放 EGFR 配体转化生长因子α。我们证明,增殖的角质形成细胞上皮细胞簇显示出细胞外信号调节激酶 (ERK) 活性的振荡波,这些波可以被 TACE 敲除消除,这表明这些 ERK 活性的振荡波依赖于 TACE 产生的自分泌/旁分泌信号。这些结果为黏附连接在启动和维持与伤口愈合和细胞转化相关的自分泌/旁分泌信号中的调节作用提供了新的见解。

https://cdn.ncbi.nlm.nih.gov/pmc/blobs/6618/8098817/ee17e7f17e45/mbc-32-348-g001.jpg

文献AI研究员

20分钟写一篇综述,助力文献阅读效率提升50倍。

立即体验

用中文搜PubMed

大模型驱动的PubMed中文搜索引擎

马上搜索

文档翻译

学术文献翻译模型,支持多种主流文档格式。

立即体验