Suppr超能文献

CDH11的下调促进胃癌细胞的转移和对紫杉醇的耐药性。

Downregulation of CDH11 Promotes Metastasis and Resistance to Paclitaxel in Gastric Cancer Cells.

作者信息

Yang Zhongyin, Yan Chao, Yu Zhenjia, He Changyu, Li Jianfang, Li Chen, Yan Min, Liu Bingya, Wu Yingli, Zhu Zhenggang

机构信息

Department of General Surgery, Gastrointestinal Surgery, Shanghai Key laboratory of Gastric Neoplasms, Shanghai Institute of Digestive Surgery, Ruijin Hospital, Shanghai Jiao Tong University School of Medicine, Shanghai 200025, China.

Hongqiao International Institute of Medicine, Shanghai Tongren Hospital / Faculty of Basic Medicine, Chemical Biology Division of Shanghai Universities E-Institutes, Key Laboratory of Cell Differentiation and Apoptosis of the Chinese Ministry of Education, Shanghai Jiao Tong University School of Medicine, Shanghai 200025, China.

出版信息

J Cancer. 2021 Jan 1;12(1):65-75. doi: 10.7150/jca.48193. eCollection 2021.

Abstract

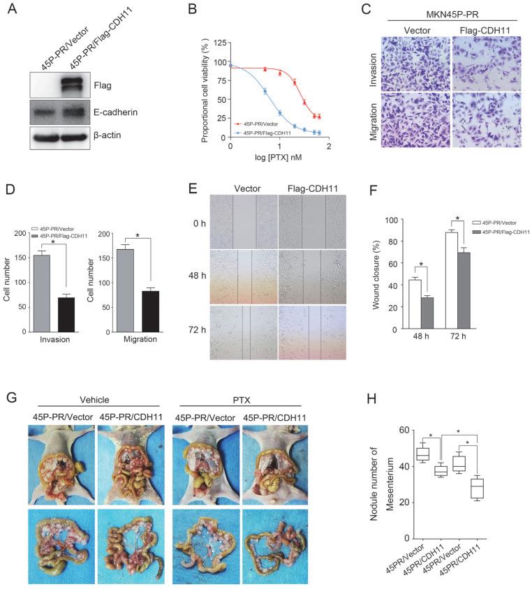
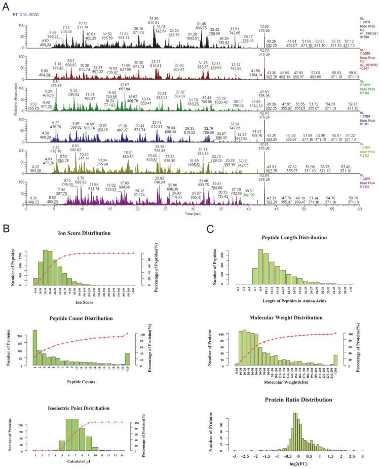
Gastric cancer (GC) with peritoneal metastasis has an extremely poor prognosis. Paclitaxel (PTX) intraperitoneal infusion provides an effective treatment for these patients. However, GC patients with peritoneal metastasis who receiving PTX treatments tend to occur PTX-resistance accompany with more aggressive ascites and metastasis. How does this happen is still unknown. Here, we aimed to explore the mechanisms that mediate PTX-resistance and metastasis in GC with peritoneal metastasis. Ascites samples were collected before PTX infusion and after the relapse in 3 GC patients. To determine the expression of significantly changed proteins, we performed tandem mass tag (TMT) quantitative proteomics. Immunohistochemistry (IHC) staining and western blot were performed to confirm the expression of CDH11 in the PTX-resistant tissues and MKN45P-PR cells. Invasion and migration of GC cells were examined by transwell and wound healing assays and dissemination experiments. CDH11 expression was downregulated in the relapsed PTX-resistant ascites, tissues and the PTX-resistant cell line MKN45P-PR. Inhibition of CDH11 expression promoted the invasion, migration and PTX resistance of MKN45P cells, while overexpression of CDH11 repressed these biological functions. Moreover, tumors disseminated in the mice peritoneal cavity induced by MKN45P-PR cells and shCDH11 cells displayed higher metastatic ability and resistance to PTX treatment. Our results reveal that CDH11 is inhibited in the relapsed PTX-resistant patients and the downregulated CDH11 expression promotes GC cell invasion, migration and PTX resistance. CDH11 may have the potential to serve as a predictable marker for the occurrence of PTX resistance in GC patients with peritoneal metastasis.

摘要

伴有腹膜转移的胃癌(GC)预后极差。紫杉醇(PTX)腹腔内灌注为这些患者提供了一种有效的治疗方法。然而,接受PTX治疗的伴有腹膜转移的GC患者往往会出现PTX耐药,并伴有更具侵袭性的腹水和转移。其发生机制尚不清楚。在此,我们旨在探讨介导伴有腹膜转移的GC中PTX耐药和转移的机制。收集了3例GC患者在PTX灌注前和复发后的腹水样本。为了确定显著变化的蛋白质的表达,我们进行了串联质谱标签(TMT)定量蛋白质组学分析。进行免疫组织化学(IHC)染色和蛋白质免疫印迹以证实CDH11在PTX耐药组织和MKN45P-PR细胞中的表达。通过Transwell实验、伤口愈合实验和播散实验检测GC细胞的侵袭和迁移能力。在复发的PTX耐药腹水、组织及PTX耐药细胞系MKN45P-PR中,CDH11表达下调。抑制CDH11表达可促进MKN45P细胞的侵袭、迁移和PTX耐药,而CDH11的过表达则抑制这些生物学功能。此外,由MKN45P-PR细胞和shCDH11细胞诱导的小鼠腹腔内肿瘤表现出更高的转移能力和对PTX治疗的耐药性。我们的结果表明,在复发的PTX耐药患者中CDH11受到抑制,CDH11表达下调促进GC细胞的侵袭、迁移和PTX耐药。CDH11可能有潜力作为伴有腹膜转移的GC患者发生PTX耐药的预测标志物。

https://cdn.ncbi.nlm.nih.gov/pmc/blobs/8895/7738820/d3670542a4d5/jcav12p0065g001.jpg

文献AI研究员

20分钟写一篇综述,助力文献阅读效率提升50倍。

立即体验

用中文搜PubMed

大模型驱动的PubMed中文搜索引擎

马上搜索

文档翻译

学术文献翻译模型,支持多种主流文档格式。

立即体验