Department of Neurosurgery, The Second Affiliated Hospital, Zhejiang University School of Medicine, Hangzhou 310009, Zhejiang, China.
Department of Physiology & Pharmacology Loma Linda University, Loma Linda, CA 92350, USA.
Theranostics. 2021 Jan 1;11(2):522-539. doi: 10.7150/thno.49426. eCollection 2021.
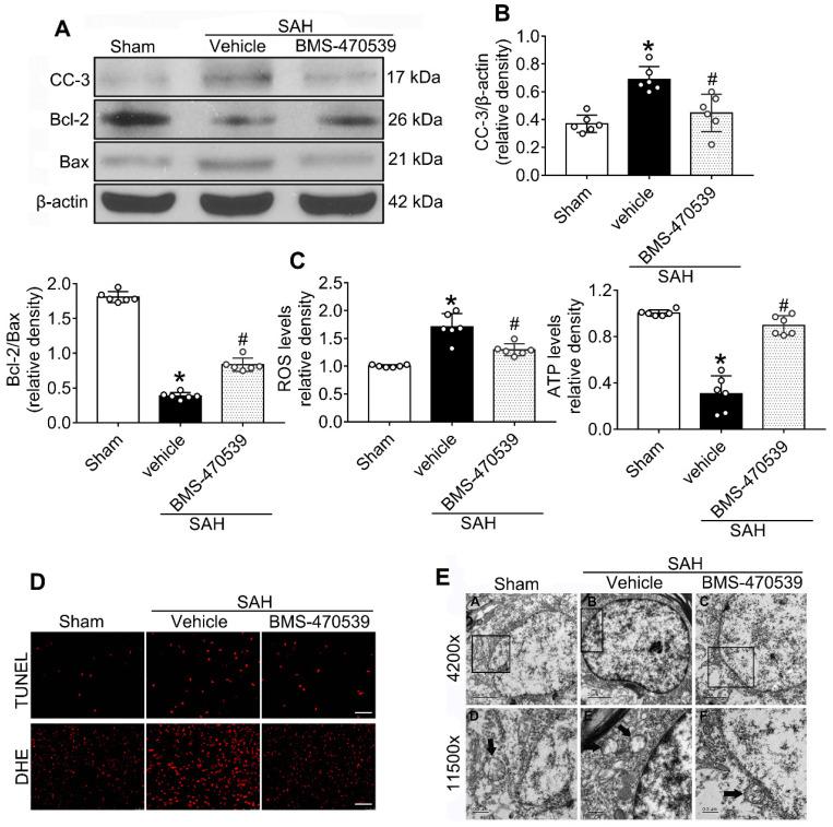
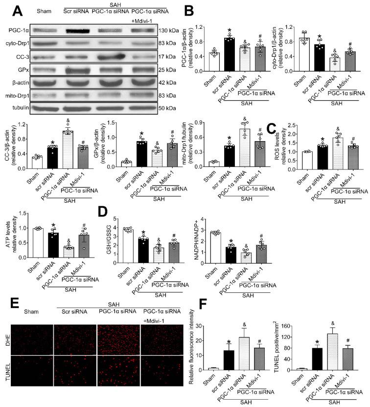
Mitochondria-mediated oxidative stress and apoptosis contribute greatly to early brain injury (EBI) following subarachnoid hemorrhage (SAH). This study hypothesized that activation of melanocortin 1 receptor (MC1R), using BMS-470539, attenuates EBI by controlling mitochondrial metabolism after SAH. We utilized BMS-470539, MSG-606, selisistat, and PGC-1α to verify the neuroprotective effects of MC1R. We evaluated short- and long-term neurobehavior after SAH. Western blotting, immunofluorescence, and Golgi staining techniques were performed to assess changes in protein levels. The results of western blotting suggested that the expression of SIRT1 and PGC-1α were increased, reaching their peaks at 24 h following SAH. Moreover, BMS-470539 treatment notably attenuated neurological deficits, and also reduced long-term spatial learning and memory impairments caused by SAH. The underlying neuroprotective mechanisms of the BMS-470539/MC1R system were mediated through the suppression of oxidative stress, apoptosis, and mitochondrial fission by increasing the levels of SIRT1, PGC-1α, UCP2, SOD, GPx, Bcl-2, cyto-Drp1, and ATP, while decreasing the levels of cleaved caspase-3, Bax, mito-Drp1, ROS, GSH/GSSG, and NADPH/NADP+ ratios. The neuroprotective effects of the BMS-470539/MC1R system were significantly abolished by MSG-606, selisistat, and PGC-1α siRNA. The activation of MC1R with BMS-470539 significantly attenuated EBI after SAH by suppressing the oxidative stress, apoptosis, and mitochondrial fission through the AMPK/SIRT1/PGC-1α signaling pathway.
线粒体介导的氧化应激和细胞凋亡在蛛网膜下腔出血(SAH)后早期脑损伤(EBI)中起重要作用。本研究假设通过 SAH 后控制线粒体代谢,激活黑色素皮质素 1 受体(MC1R),使用 BMS-470539 可以减轻 EBI。我们利用 BMS-470539、MSG-606、selisistat 和 PGC-1α 来验证 MC1R 的神经保护作用。我们评估了 SAH 后的短期和长期神经行为。通过 Western blot、免疫荧光和高尔基染色技术评估蛋白质水平的变化。Western blot 的结果表明,SIRT1 和 PGC-1α 的表达增加,在 SAH 后 24 小时达到峰值。此外,BMS-470539 治疗明显减轻了神经功能缺损,也减轻了 SAH 引起的长期空间学习和记忆障碍。BMS-470539/MC1R 系统的潜在神经保护机制是通过增加 SIRT1、PGC-1α、UCP2、SOD、GPx、Bcl-2、细胞色素-Drp1 和 ATP 的水平,同时降低 cleaved caspase-3、Bax、线粒体-Drp1、ROS、GSH/GSSG 和 NADPH/NADP+ 比值来抑制氧化应激、细胞凋亡和线粒体分裂来介导的。MSG-606、selisistat 和 PGC-1α siRNA 显著消除了 BMS-470539/MC1R 系统的神经保护作用。BMS-470539 激活 MC1R 通过 AMPK/SIRT1/PGC-1α 信号通路显著抑制氧化应激、细胞凋亡和线粒体分裂,从而减轻 SAH 后的 EBI。