Department of Physiology and Pain Research Center, Zhongshan School of Medicine, Sun Yat-sen University, Guangzhou 510080, China.
Department of Anesthesiology and Pain Clinic, the First Affiliated Hospital of Sun Yat-Sen University, Guangzhou, 510080, China.
Theranostics. 2021 Jan 1;11(3):1059-1078. doi: 10.7150/thno.44364. eCollection 2021.
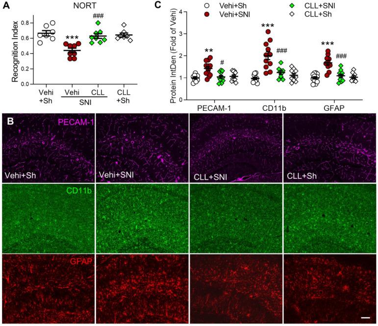
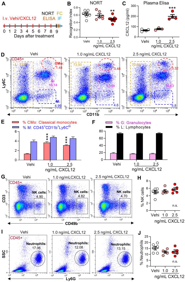
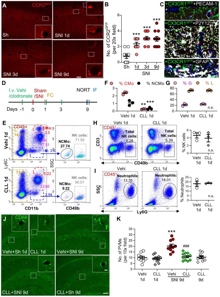
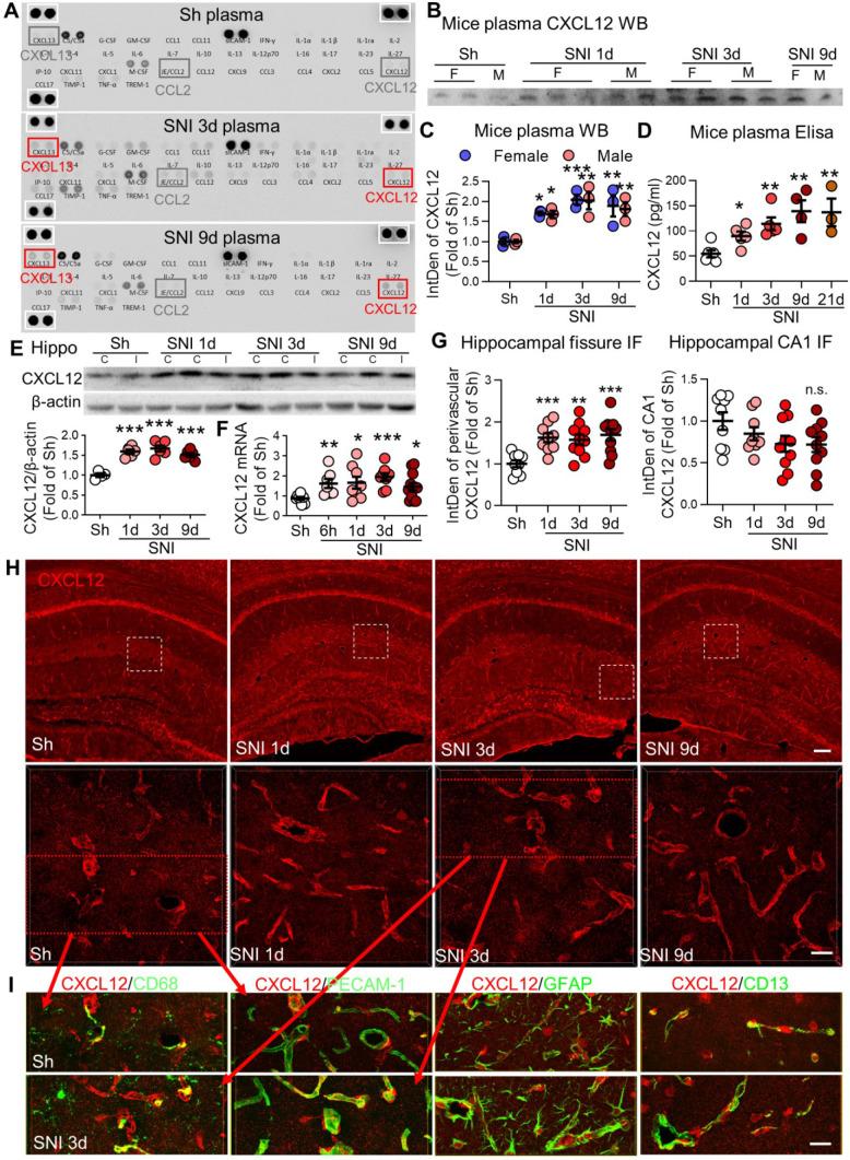
Emerging clinical and experimental evidence demonstrates that neuroinflammation plays an important role in cognitive impairment associated with neuropathic pain. However, how peripheral nerve challenge induces remote inflammation in the brain remains largely unknown. The circulating leukocytes and plasma C-X-C motif chemokine 12 (CXCL12) and brain perivascular macrophages (PVMs) were analyzed by flow cytometry, Western blotting, ELISA, and immunostaining in spared nerve injury (SNI) mice. The memory function was evaluated with a novel object recognition test (NORT) in mice and with Montreal Cognitive Assessment (MoCA) in chronic pain patients. The classical monocytes and CXCL12 in the blood, PVMs in the perivascular space, and gliosis in the brain, particularly in the hippocampus, were persistently increased following SNI in mice. Using the transgenic CCR2 and CX3CR1 mice, we discovered that at least some of the PVMs were recruited from circulating monocytes. The SNI-induced increase in hippocampal PVMs, gliosis, and memory decline were substantially prevented by either depleting circulating monocytes via intravenous injection of clodronate liposomes or blockade of CXCL12-CXCR4 signaling. On the contrary, intravenous injection of CXCL12 at a pathological concentration in naïve mice mimicked SNI effects. Significantly, we found that circulating monocytes and plasma CXCL12 were elevated in chronic pain patients, and both of them were closely correlated with memory decline. CXCL12-mediated monocyte recruitment into the perivascular space is critical for neuroinflammation and the resultant cognitive impairment in neuropathic pain.
新出现的临床和实验证据表明,神经炎症在与神经病理性疼痛相关的认知障碍中发挥重要作用。然而,外周神经刺激如何引起大脑的远隔炎症仍知之甚少。通过流式细胞术、Western blot、ELISA 和免疫染色分析 spared nerve injury (SNI) 小鼠中的循环白细胞和血浆 C-X-C 基序趋化因子 12 (CXCL12) 和脑周细胞巨噬细胞 (PVM)。通过新物体识别测试 (NORT) 在小鼠中评估记忆功能,以及通过蒙特利尔认知评估 (MoCA) 在慢性疼痛患者中评估。SNI 后,小鼠血液中的经典单核细胞和 CXCL12、血管周围空间中的 PVM 和大脑中的神经胶质增生,特别是海马体中的神经胶质增生持续增加。使用转基因 CCR2 和 CX3CR1 小鼠,我们发现至少部分 PVM 是从循环单核细胞募集而来的。通过静脉注射氯膦酸盐脂质体清除循环单核细胞或阻断 CXCL12-CXCR4 信号,可显著预防 SNI 诱导的海马 PVM 增加、神经胶质增生和记忆减退。相反,在未受刺激的小鼠中静脉内注射病理浓度的 CXCL12 可模拟 SNI 的作用。重要的是,我们发现慢性疼痛患者的循环单核细胞和血浆 CXCL12 升高,两者与记忆减退密切相关。CXCL12 介导的单核细胞募集到血管周围空间对于神经炎症和神经病理性疼痛引起的认知障碍至关重要。