• 文献检索
  • 文档翻译
  • 深度研究
  • 学术资讯
  • Suppr Zotero 插件Zotero 插件
  • 邀请有礼
  • 套餐&价格
  • 历史记录
应用&插件
Suppr Zotero 插件Zotero 插件浏览器插件Mac 客户端Windows 客户端微信小程序
定价
高级版会员购买积分包购买API积分包
服务
文献检索文档翻译深度研究API 文档MCP 服务
关于我们
关于 Suppr公司介绍联系我们用户协议隐私条款
关注我们

Suppr 超能文献

核心技术专利:CN118964589B侵权必究
粤ICP备2023148730 号-1Suppr @ 2026

文献检索

告别复杂PubMed语法,用中文像聊天一样搜索,搜遍4000万医学文献。AI智能推荐,让科研检索更轻松。

立即免费搜索

文件翻译

保留排版,准确专业,支持PDF/Word/PPT等文件格式,支持 12+语言互译。

免费翻译文档

深度研究

AI帮你快速写综述,25分钟生成高质量综述,智能提取关键信息,辅助科研写作。

立即免费体验

1-甲氧基泽兰素 G11 通过抑制 ROS 产生和细胞凋亡保护 HT22 细胞免受谷氨酸诱导的细胞死亡。

1-Methoxylespeflorin G11 Protects HT22 Cells from Glutamate-Induced Cell Death through Inhibition of ROS Production and Apoptosis.

机构信息

College of Pharmacy and Research Institute of Pharmaceutical Science and Technology, Ajou University, Suwon 16499, Republic of Korea.

Biometrology Group, Korea Research Institute of Standards and Science (KRISS), Daejeon 34113, Republic of Korea.

出版信息

J Microbiol Biotechnol. 2021 Feb 28;31(2):217-225. doi: 10.4014/jmb.2011.11032.

DOI:10.4014/jmb.2011.11032
PMID:33397834
原文链接:https://pmc.ncbi.nlm.nih.gov/articles/PMC9705990/
Abstract

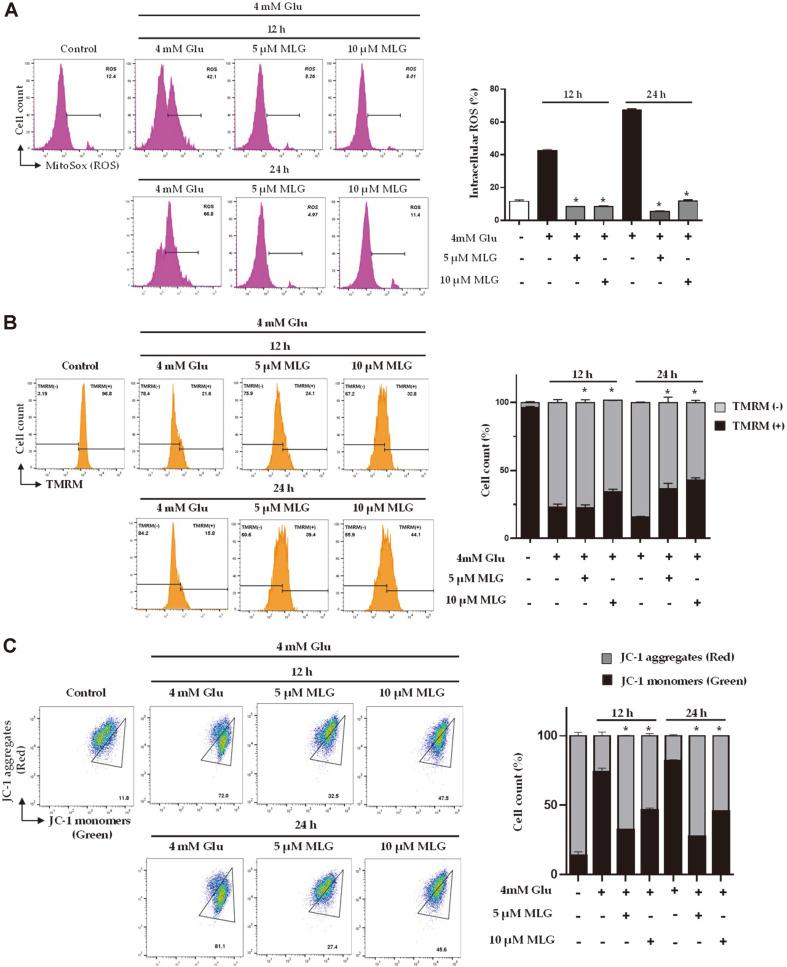
This study aimed to investigate the neuroprotective effects of 1-methoxylespeflorin G11 (MLG), a pterocarpan, against glutamate-induced neurotoxicity in neuronal HT22 hippocampal cells. The protective effects of MLG were evaluated using MTT assay and microscopic analysis. The extent of apoptosis was studied using flow cytometric analysis performed on the damaged cells probed with annexin V/propidium iodide. Moreover, mitochondrial reactive oxygen species (ROS) were assessed using flow cytometry through MitoSOXTM Red staining. To determine mitochondrial membrane potential, staining with tetramethylrhodamine and JC-1 was performed followed by flow cytometry. The results demonstrated that MLG attenuates glutamate-induced apoptosis in HT22 cells by inhibiting intracellular ROS generation and mitochondrial dysfunction. Additionally, MLG prevented glutamate-induced apoptotic pathway in HT22 cells through upregulation of Bcl-2 and downregulation of cleaved PARP-1, AIF, and phosphorylated MAPK cascades. In addition, MLG treatment induced HO-1 expression in HT22 cells. These results suggested that MLG exhibits neuroprotective effects against glutamate-induced neurotoxicity in neuronal HT22 cells by inhibiting oxidative stress and apoptosis.

摘要

本研究旨在探讨紫檀芪 G11(MLG)对谷氨酸诱导的 HT22 海马神经元细胞毒性的神经保护作用。通过 MTT 分析和显微镜分析评估 MLG 的保护作用。使用流式细胞术分析用 Annexin V/碘化丙啶标记的受损细胞,研究细胞凋亡的程度。此外,通过 MitoSOXTM Red 染色用流式细胞术评估线粒体活性氧(ROS)。通过用四甲基罗丹明和 JC-1 染色,然后进行流式细胞术来确定线粒体膜电位。结果表明,MLG 通过抑制细胞内 ROS 生成和线粒体功能障碍来减轻 HT22 细胞中谷氨酸诱导的凋亡。此外,MLG 通过上调 Bcl-2 和下调 cleaved PARP-1、AIF 和磷酸化 MAPK 级联来防止 HT22 细胞中谷氨酸诱导的凋亡途径。此外,MLG 处理诱导 HT22 细胞中 HO-1 的表达。这些结果表明,MLG 通过抑制氧化应激和凋亡,对谷氨酸诱导的 HT22 神经元细胞毒性具有神经保护作用。

https://cdn.ncbi.nlm.nih.gov/pmc/blobs/2ace/9705990/7466a11afd94/jmb-31-2-217-f6.jpg
https://cdn.ncbi.nlm.nih.gov/pmc/blobs/2ace/9705990/5128cd4aa0c2/jmb-31-2-217-f1.jpg
https://cdn.ncbi.nlm.nih.gov/pmc/blobs/2ace/9705990/ec18396bc3ea/jmb-31-2-217-f2.jpg
https://cdn.ncbi.nlm.nih.gov/pmc/blobs/2ace/9705990/ac5fcf78343c/jmb-31-2-217-f3.jpg
https://cdn.ncbi.nlm.nih.gov/pmc/blobs/2ace/9705990/124679ae935d/jmb-31-2-217-f4.jpg
https://cdn.ncbi.nlm.nih.gov/pmc/blobs/2ace/9705990/82f23da5af46/jmb-31-2-217-f5.jpg
https://cdn.ncbi.nlm.nih.gov/pmc/blobs/2ace/9705990/7466a11afd94/jmb-31-2-217-f6.jpg
https://cdn.ncbi.nlm.nih.gov/pmc/blobs/2ace/9705990/5128cd4aa0c2/jmb-31-2-217-f1.jpg
https://cdn.ncbi.nlm.nih.gov/pmc/blobs/2ace/9705990/ec18396bc3ea/jmb-31-2-217-f2.jpg
https://cdn.ncbi.nlm.nih.gov/pmc/blobs/2ace/9705990/ac5fcf78343c/jmb-31-2-217-f3.jpg
https://cdn.ncbi.nlm.nih.gov/pmc/blobs/2ace/9705990/124679ae935d/jmb-31-2-217-f4.jpg
https://cdn.ncbi.nlm.nih.gov/pmc/blobs/2ace/9705990/82f23da5af46/jmb-31-2-217-f5.jpg
https://cdn.ncbi.nlm.nih.gov/pmc/blobs/2ace/9705990/7466a11afd94/jmb-31-2-217-f6.jpg

相似文献

1
1-Methoxylespeflorin G11 Protects HT22 Cells from Glutamate-Induced Cell Death through Inhibition of ROS Production and Apoptosis.1-甲氧基泽兰素 G11 通过抑制 ROS 产生和细胞凋亡保护 HT22 细胞免受谷氨酸诱导的细胞死亡。
J Microbiol Biotechnol. 2021 Feb 28;31(2):217-225. doi: 10.4014/jmb.2011.11032.
2
Neuroprotective effects of Dendropanax morbifera leaves on glutamate-induced oxidative cell death in HT22 mouse hippocampal neuronal cells.杠柳叶对谷氨酸诱导的 HT22 小鼠海马神经元细胞氧化细胞死亡的神经保护作用。
J Ethnopharmacol. 2020 Apr 6;251:112518. doi: 10.1016/j.jep.2019.112518. Epub 2019 Dec 26.
3
Neuroprotective Effects of Kinetin Against Glutamate-Induced Oxidative Cytotoxicity in HT22 Cells: Involvement of Nrf2 and Heme Oxygenase-1.激动素对 HT22 细胞谷氨酸诱导的氧化细胞毒性的神经保护作用:涉及 Nrf2 和血红素加氧酶-1。
Neurotox Res. 2018 May;33(4):725-737. doi: 10.1007/s12640-017-9811-0. Epub 2017 Sep 12.
4
Taurine Have Neuroprotective Activity against Oxidative Damage-Induced HT22 Cell Death through Heme Oxygenase-1 Pathway.牛磺酸通过血红素加氧酶-1 通路对氧化损伤诱导的 HT22 细胞死亡具有神经保护活性。
Adv Exp Med Biol. 2017;975 Pt 1:159-171. doi: 10.1007/978-94-024-1079-2_14.
5
Involvement of heme oxygenase-1 expression in neuroprotection by piceatannol, a natural analog and a metabolite of resveratrol, against glutamate-mediated oxidative injury in HT22 neuronal cells.在 HT22 神经元细胞中,白藜芦醇的天然类似物和代谢产物白藜芦醇酚通过血红素加氧酶-1 的表达来实现对谷氨酸诱导的氧化损伤的神经保护作用。
Amino Acids. 2013 Aug;45(2):393-401. doi: 10.1007/s00726-013-1518-9. Epub 2013 May 28.
6
Protective Effect of γ-mangostin Isolated from the Peel of against Glutamate-Induced Cytotoxicity in HT22 Hippocampal Neuronal Cells.从果皮中分离得到的γ-倒捻子素对谷氨酸诱导的 HT22 海马神经元细胞毒性的保护作用。
Biomolecules. 2021 Jan 27;11(2):170. doi: 10.3390/biom11020170.
7
Neuroprotective effects of 2,3,5,4'-tetrahydoxystilbene-2-O-β-D-glucoside from Polygonum multiflorum against glutamate-induced oxidative toxicity in HT22 cells.何首乌中2,3,5,4'-四羟基二苯乙烯-2-O-β-D-葡萄糖苷对谷氨酸诱导的HT22细胞氧化毒性的神经保护作用。
J Ethnopharmacol. 2017 Jan 4;195:64-70. doi: 10.1016/j.jep.2016.12.001. Epub 2016 Dec 7.
8
Acerogenin A from Acer nikoense Maxim Prevents Oxidative Stress-Induced Neuronal Cell Death through Nrf2-Mediated Heme Oxygenase-1 Expression in Mouse Hippocampal HT22 Cell Line.来自日本槭(Acer nikoense Maxim)的枫叶素A通过Nrf2介导的血红素加氧酶-1表达在小鼠海马HT22细胞系中预防氧化应激诱导的神经元细胞死亡。
Molecules. 2015 Jul 9;20(7):12545-57. doi: 10.3390/molecules200712545.
9
Kaempferol attenuates the glutamate-induced oxidative stress in mouse-derived hippocampal neuronal HT22 cells.山奈酚可减轻谷氨酸诱导的小鼠海马神经元HT22细胞中的氧化应激。
Food Funct. 2014 Jul 25;5(7):1395-402. doi: 10.1039/c4fo00068d.
10
Isoliquiritigenin attenuates glutamate-induced mitochondrial fission via calcineurin-mediated Drp1 dephosphorylation in HT22 hippocampal neuron cells.异甘草素通过钙调神经磷酸酶介导的 Drp1 去磷酸化减轻谷氨酸诱导的 HT22 海马神经元细胞线粒体裂变。
Neurotoxicology. 2018 Sep;68:133-141. doi: 10.1016/j.neuro.2018.07.011. Epub 2018 Jul 23.

引用本文的文献

1
Neuroprotective Effect of β-Lapachone against Glutamate-Induced Injury in HT22 Cells.β-拉帕醌对谷氨酸诱导的HT22细胞损伤的神经保护作用。
Biomol Ther (Seoul). 2025 Mar 1;33(2):286-296. doi: 10.4062/biomolther.2024.241. Epub 2025 Feb 12.
2
Polyphenolic Compounds from Protect Neuronal Cells from Oxidative Stress.来自[具体来源未提及]的多酚化合物可保护神经元细胞免受氧化应激。
Antioxidants (Basel). 2022 Apr 3;11(4):709. doi: 10.3390/antiox11040709.

本文引用的文献

1
Neuroprotective Effects of Extract on Scopolamine-Induced Memory Deficits in Mice.提取物对东莨菪碱诱导的小鼠记忆缺陷的神经保护作用。
Antioxidants (Basel). 2020 May 22;9(5):449. doi: 10.3390/antiox9050449.
2
Prevents Oxidative Stress-Induced Apoptosis Blocking p53 Activation in Neuroblastoma Cells.通过阻断神经母细胞瘤细胞中p53激活来预防氧化应激诱导的细胞凋亡
Antioxidants (Basel). 2020 Mar 26;9(4):279. doi: 10.3390/antiox9040279.
3
The Role of Selected Bioactive Compounds in the Prevention of Alzheimer's Disease.特定生物活性化合物在预防阿尔茨海默病中的作用。
Antioxidants (Basel). 2020 Mar 11;9(3):229. doi: 10.3390/antiox9030229.
4
Neuroprotective Effects of Tetrahydrocurcumin against Glutamate-Induced Oxidative Stress in Hippocampal HT22 Cells.四氢姜黄素对谷氨酸诱导的海马 HT22 细胞氧化应激的神经保护作用。
Molecules. 2019 Dec 30;25(1):144. doi: 10.3390/molecules25010144.
5
Antiproliferative Pterocarpans and Coumestans from .从. 中分离得到的具有抗增殖作用的紫檀烷和香豆素
J Nat Prod. 2019 Nov 22;82(11):3025-3032. doi: 10.1021/acs.jnatprod.9b00567. Epub 2019 Nov 1.
6
Ginsenoside Rb2 suppresses the glutamate-mediated oxidative stress and neuronal cell death in HT22 cells.人参皂苷Rb2可抑制HT22细胞中谷氨酸介导的氧化应激和神经元细胞死亡。
J Ginseng Res. 2019 Apr;43(2):326-334. doi: 10.1016/j.jgr.2018.12.002. Epub 2018 Dec 15.
7
Aquaporin 11-Dependent Inhibition of Proliferation by Deuterium Oxide in Activated Hepatic Stellate Cells.氘氧化合物通过水通道蛋白 11 抑制激活的肝星状细胞增殖。
Molecules. 2018 Dec 5;23(12):3209. doi: 10.3390/molecules23123209.
8
3,5-Diethoxy-3'-Hydroxyresveratrol (DEHR) Ameliorates Liver Fibrosis via Caveolin-1 Activation in Hepatic Stellate Cells and in a Mouse Model of Bile Duct Ligation Injury.3,5-二乙氧基-3'-羟基白藜芦醇(DEHR)通过激活肝星状细胞中的窖蛋白-1改善肝纤维化,并在胆管结扎损伤的小鼠模型中发挥作用。
Molecules. 2018 Oct 31;23(11):2833. doi: 10.3390/molecules23112833.
9
Discovery of a New Pterocarpan-Type Antineuroinflammatory Compound from Sophora tonkinensis through Suppression of the TLR4/NFκB/MAPK Signaling Pathway with PU.1 as a Potential Target.从苦参中发现一种新型紫檀烷型抗炎化合物,通过抑制 TLR4/NFκB/MAPK 信号通路,以 PU.1 为潜在靶点。
ACS Chem Neurosci. 2019 Jan 16;10(1):295-303. doi: 10.1021/acschemneuro.8b00243. Epub 2018 Sep 28.
10
Alzheimer's disease prevention: from risk factors to early intervention.阿尔茨海默病的预防:从危险因素到早期干预。
Alzheimers Res Ther. 2017 Sep 12;9(1):71. doi: 10.1186/s13195-017-0297-z.