Suppr超能文献

纹状体 RGS7 调节抑郁相关行为和应激诱导的可卡因条件性位置偏爱复燃。

Striatal RGS7 Regulates Depression-Related Behaviors and Stress-Induced Reinstatement of Cocaine Conditioned Place Preference.

机构信息

Department of Neuroscience, The Scripps Research Institute, Jupiter, FL 33458

Department of Neurology, Northwestern University Feinberg School of Medicine, Chicago, IL 60611.

出版信息

eNeuro. 2021 Mar 10;8(2). doi: 10.1523/ENEURO.0365-20.2020. Print 2021 Mar-Apr.

Abstract

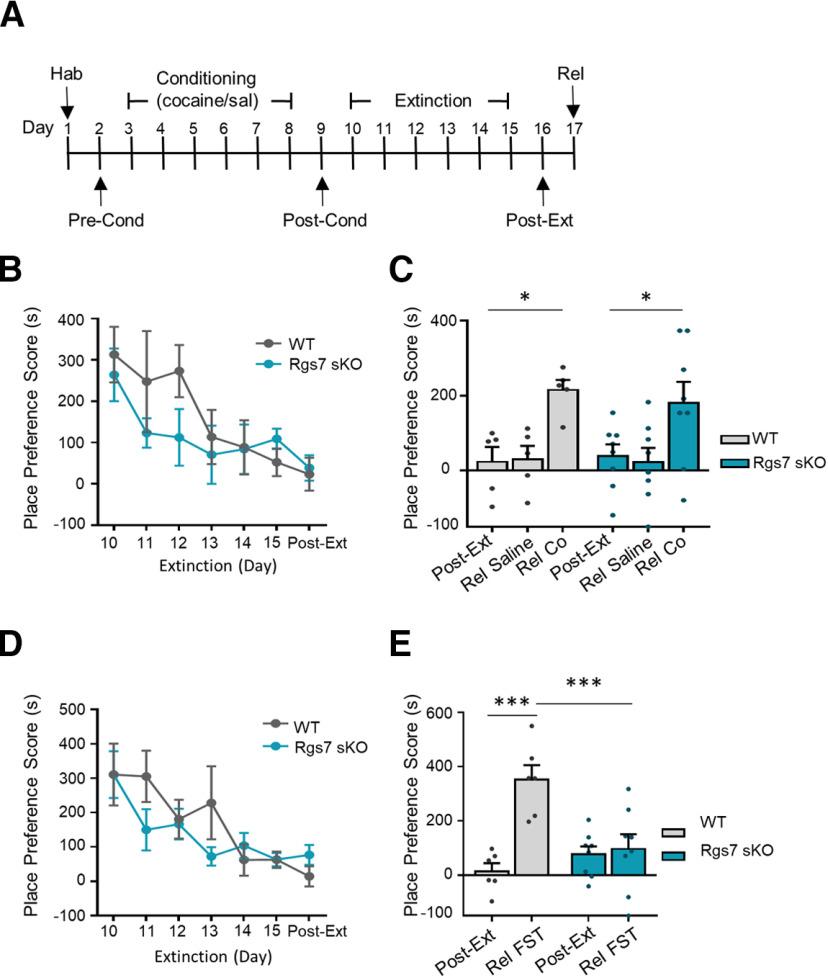
The striatum plays a key role in both reward-related and affective behaviors and disruptions to this circuit contributes to depression and drug addiction. However, our understanding of the molecular factors that facilitate and modify these processes are incomplete. Striatal function is modulated by G-protein-coupled receptors (GPCRs) that process vast neuromodulatory inputs. GPCR signaling is negatively regulated by regulator of G-protein signaling (Rgs) proteins. In this study, we examine the role of striatal Rgs proteins in depressive-like and reward-related behaviors in male mice. Using a genetic mouse model with specific elimination of Rgs7 in striatal neurons we found that these mice exhibit an anxiolytic-like and antidepressant-like phenotype. In contrast, knock-out of Rgs9, an abundant Rgs protein in the same neuronal population did not affect the behavioral outcome in the depressive-like tests. Mice lacking striatal Rgs7 did not show significant differences in cocaine-induced psychomotor activation, sensitization or conditional place preference (CPP). Interestingly, loss of Rgs7 in the striatum made mice resilient to stress-induced but not drug-induced reinstatement of cocaine CPP. Analysis of striatal proteome revealed that loss of Rgs7 selectively affected expression of several networks, most prominently including proteins involved in translation and vesicular exocytosis. Together, these findings begin to demonstrate the specific contribution of Rgs7 acting in the striatum toward depression as it relates to stress-induced reinstatement of drug use.

摘要

纹状体在与奖励相关的和情感行为中都起着关键作用,而该回路的中断会导致抑郁和药物成瘾。然而,我们对促进和修饰这些过程的分子因素的理解还不完全。纹状体的功能受 G 蛋白偶联受体(GPCR)调节,这些受体处理大量的神经调制输入。GPCR 信号受 G 蛋白信号调节因子(Rgs)蛋白的负调控。在这项研究中,我们研究了纹状体 Rgs 蛋白在雄性小鼠的抑郁样和与奖励相关的行为中的作用。使用一种在纹状体神经元中特异性消除 Rgs7 的遗传小鼠模型,我们发现这些小鼠表现出焦虑样和抗抑郁样表型。相比之下,在相同神经元群体中丰富的 Rgs9 的敲除并没有影响抑郁样测试中的行为结果。缺乏纹状体 Rgs7 的小鼠在可卡因诱导的精神运动激活、敏化或条件性位置偏好(CPP)中没有表现出显著差异。有趣的是,纹状体中 Rgs7 的缺失使小鼠对应激诱导而非药物诱导的可卡因 CPP 复燃具有抗性。纹状体蛋白质组分析表明,Rgs7 的缺失选择性地影响了几个网络的表达,其中最显著的是包括参与翻译和囊泡胞吐的蛋白质。总之,这些发现开始证明 Rgs7 在纹状体中对与应激诱导的药物使用复燃相关的抑郁的特定贡献。

https://cdn.ncbi.nlm.nih.gov/pmc/blobs/9d98/7986533/7a727c953ac2/SN-ENUJ200350F001.jpg

文献检索

告别复杂PubMed语法,用中文像聊天一样搜索,搜遍4000万医学文献。AI智能推荐,让科研检索更轻松。

立即免费搜索

文件翻译

保留排版,准确专业,支持PDF/Word/PPT等文件格式,支持 12+语言互译。

免费翻译文档

深度研究

AI帮你快速写综述,25分钟生成高质量综述,智能提取关键信息,辅助科研写作。

立即免费体验