Suppr超能文献

代谢型谷氨酸受体 3 调节新生大鼠小胶质细胞的反应性。

mGlu3 receptor regulates microglial cell reactivity in neonatal rats.

机构信息

Inserm UMR1141 NeuroDiderot, Univ. Paris Diderot, Sorbonne Paris Cité, Paris, France.

Laboratory of Child Growth and Development, University of Geneva, Geneva, Switzerland.

出版信息

J Neuroinflammation. 2021 Jan 6;18(1):13. doi: 10.1186/s12974-020-02049-z.

Abstract

BACKGROUND

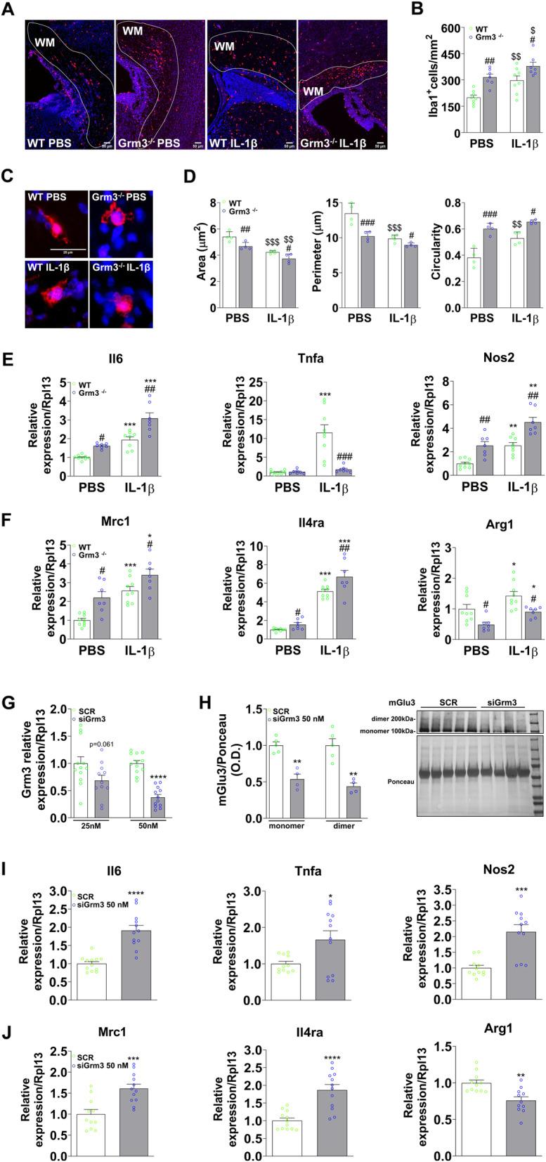
Perinatal inflammation is a key factor of brain vulnerability in neonates born preterm or with intra-uterine growth restriction (IUGR), two leading conditions associated with brain injury and responsible for neurocognitive and behavioral disorders. Systemic inflammation is recognized to activate microglia, known to be the critical modulators of brain vulnerability. Although some evidence supports a role for metabotropic glutamate receptor 3 (mGlu3 receptor) in modulation of neuroinflammation, its functions are still unknown in the developing microglia.

METHODS

We used a double-hit rat model of perinatal brain injury induced by a gestational low-protein diet combined with interleukin-1β injections (LPD/IL-1β), mimicking both IUGR and prematurity-related inflammation. The effect of LPD/IL-1β on mGlu3 receptor expression and the effect of mGlu3 receptor modulation on microglial reactivity were investigated using a combination of pharmacological, histological, and molecular and genetic approaches.

RESULTS

Exposure to LPD/IL-1β significantly downregulated Grm3 gene expression in the developing microglia. Both transcriptomic analyses and pharmacological modulation of mGlu3 receptor demonstrated its central role in the control of inflammation in resting and activated microglia. Microglia reactivity to inflammatory challenge induced by LPD/IL-1β exposure was reduced by an mGlu3 receptor agonist. Conversely, both specific pharmacological blockade, siRNA knock-down, and genetic knock-out of mGlu3 receptors mimicked the pro-inflammatory phenotype observed in microglial cells exposed to LPD/IL-1β.

CONCLUSIONS

Overall, these data show that Grm3 plays a central role in the regulation of microglial reactivity in the immature brain. Selective pharmacological activation of mGlu3 receptors may prevent inflammatory-induced perinatal brain injury.

摘要

背景

围产期炎症是早产儿或宫内生长受限(IUGR)新生儿大脑易损性的关键因素,这两种情况都与脑损伤有关,并导致神经认知和行为障碍。人们认识到全身炎症会激活小胶质细胞,小胶质细胞被认为是大脑易损性的关键调节者。尽管有一些证据支持代谢型谷氨酸受体 3(mGlu3 受体)在神经炎症调节中的作用,但它在发育中小胶质细胞中的功能仍不清楚。

方法

我们使用了一种由妊娠期低蛋白饮食与白细胞介素-1β 注射(LPD/IL-1β)联合诱导的围产期脑损伤的双打击大鼠模型,模拟了 IUGR 和与早产相关的炎症。我们使用药理学、组织学以及分子和遗传方法相结合,研究了 LPD/IL-1β 对 mGlu3 受体表达的影响以及 mGlu3 受体调节对小胶质细胞反应性的影响。

结果

暴露于 LPD/IL-1β 显著下调了发育中小胶质细胞中的 Grm3 基因表达。转录组分析和 mGlu3 受体的药理学调节均表明,它在控制静止和激活的小胶质细胞炎症中起着核心作用。mGlu3 受体激动剂可降低 LPD/IL-1β 暴露诱导的小胶质细胞对炎症的反应性。相反,mGlu3 受体的特异性药理学阻断、siRNA 敲低和基因敲除都模拟了暴露于 LPD/IL-1β 的小胶质细胞中观察到的促炎表型。

结论

总体而言,这些数据表明 Grm3 在调节未成熟大脑中小胶质细胞的反应性中起着核心作用。选择性地激活 mGlu3 受体可能预防炎症诱导的围产期脑损伤。

https://cdn.ncbi.nlm.nih.gov/pmc/blobs/41ef/7789385/380c995f69d8/12974_2020_2049_Fig1_HTML.jpg

文献检索

告别复杂PubMed语法,用中文像聊天一样搜索,搜遍4000万医学文献。AI智能推荐,让科研检索更轻松。

立即免费搜索

文件翻译

保留排版,准确专业,支持PDF/Word/PPT等文件格式,支持 12+语言互译。

免费翻译文档

深度研究

AI帮你快速写综述,25分钟生成高质量综述,智能提取关键信息,辅助科研写作。

立即免费体验