Department of Hepatobiliary Surgery, The First Affiliated Hospital of Xi'an Jiaotong University, 277 West Yanta Road, Xi'an, 710061, China.
Department of Gastrointestinal and Pancreatic Surgery, Zhejiang Provincial People's Hospital of Hangzhou Medical College, Hangzhou, 310014, China.
J Exp Clin Cancer Res. 2021 Jan 9;40(1):25. doi: 10.1186/s13046-020-01823-4.
Pancreatic ductal adenocarcinoma (PDAC) is one of the most malignant diseases because of its non-symptomatic tumorigenesis. We previous found heat shock factor 1 (HSF1) was critical for PDAC progression and the aim of this study was to clarified the mechanisms on early activation of HSF1 and its role in the pancreatic cancer tumorigenesis.
The expression and location of HSF1 on human or mice pancreatic tissues were examined by immunohistochemically staining. We mainly used pancreatic acinar cell 3-dimensional (3D) culture and a spontaneous pancreatic precancerous lesion mouse model called LSL-Kras; Pdx1-Cre (KC) (and pancreatitis models derived from KC mice) to explore the pro-tumorigenesis mechanisms of the HSF1 in vitro and in vivo. Bioinformatics and molecular experiments were used to explore the underlying mechanisms between HSF1 and epidermal growth factor receptor (EGFR).
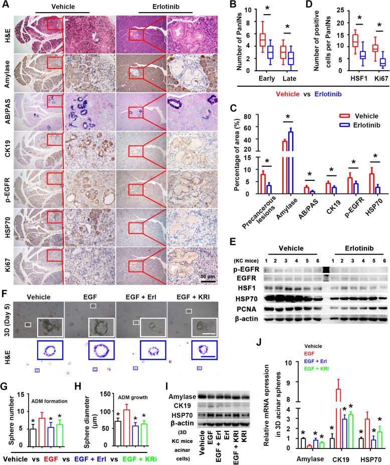
In this study, we found that pharmacological inhibition of HSF1 slowed pancreatic cancer initiation and suppressed the pancreatitis-induced formation of pancreatic precancerous lesion. Next, bioinformatics analysis revealed the closely linked between HSF1 and EGFR pathway and we also confirmed their parallel activation in pancreatic precancerous lesions. Besides, the pharmacological inhibition of EGFR suppressed the initiation of pancreatic cancer and the activation of HSF1 in vivo. Indeed, we demonstrated that the EGFR activation that mediated pancreatic cancer tumorigenesis was partly HSF1-dependent in vitro.
Hence, we concluded that the EGFR-HSF1 axis promoted the initiation of pancreatic cancer.
胰腺导管腺癌(PDAC)是最恶性的疾病之一,因为其肿瘤发生是无症状的。我们之前发现热休克因子 1(HSF1)对于 PDAC 的进展至关重要,本研究的目的是阐明 HSF1 早期激活的机制及其在胰腺癌发生中的作用。
通过免疫组织化学染色检测人或小鼠胰腺组织中 HSF1 的表达和定位。我们主要使用胰腺腺泡细胞三维(3D)培养和一种称为 LSL-Kras;Pdx1-Cre(KC)(和源自 KC 小鼠的胰腺炎模型)的自发性胰腺癌前病变小鼠模型,在体外和体内探索 HSF1 的促肿瘤发生机制。生物信息学和分子实验用于探索 HSF1 和表皮生长因子受体(EGFR)之间的潜在机制。
在这项研究中,我们发现 HSF1 的药理学抑制减缓了胰腺癌的起始,并抑制了胰腺炎诱导的胰腺癌前病变的形成。接下来,生物信息学分析揭示了 HSF1 和 EGFR 途径之间的密切联系,我们还证实了它们在胰腺癌前病变中的平行激活。此外,EGFR 的药理学抑制抑制了体内胰腺癌的起始和 HSF1 的激活。事实上,我们证明了 EGFR 激活介导的胰腺癌肿瘤发生在体外部分依赖于 HSF1。
因此,我们得出结论,EGFR-HSF1 轴促进了胰腺癌的起始。