Suppr超能文献

干细胞来源的嵌合抗原受体 T 细胞在猕猴体内转移到 HIV 储存库。

Stem cell-derived CAR T cells traffic to HIV reservoirs in macaques.

机构信息

Stem Cell and Gene Therapy Program, Fred Hutchinson Cancer Research Center, Seattle, Washington, USA.

Department of Comparative Medicine, University of Washington, Seattle, Washington, USA.

出版信息

JCI Insight. 2021 Jan 11;6(1):141502. doi: 10.1172/jci.insight.141502.

Abstract

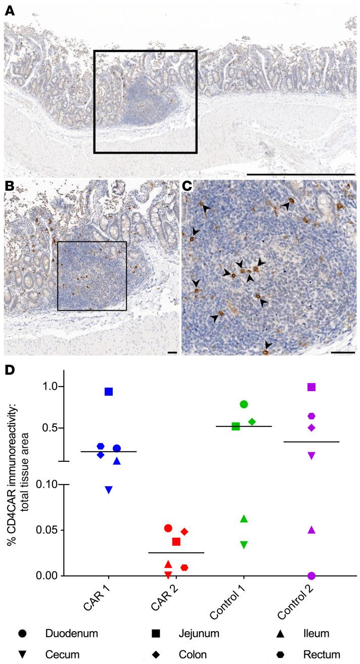
Allogeneic hematopoietic stem cell transplantation (allo-HSCT) with CCR5- donor cells is the only treatment known to cure HIV-1 in patients with underlying malignancy. This is likely due to a donor cell-mediated graft-versus-host effect targeting HIV reservoirs. Allo-HSCT would not be an acceptable therapy for most people living with HIV due to the transplant-related side effects. Chimeric antigen receptor (CAR) immunotherapies specifically traffic to malignant lymphoid tissues (lymphomas) and, in some settings, are able to replace allo-HSCT. Here, we quantified the engraftment of HSC-derived, virus-directed CAR T cells within HIV reservoirs in a macaque model of HIV infection, using potentially novel IHC assays. HSC-derived CAR cells trafficked to and displayed multilineage engraftment within tissue-associated viral reservoirs, persisting for nearly 2 years in lymphoid germinal centers, the brain, and the gastrointestinal tract. Our findings demonstrate that HSC-derived CAR+ cells reside long-term and proliferate in numerous tissues relevant for HIV infection and cancer.

摘要

异基因造血干细胞移植(allo-HSCT)使用 CCR5-供体细胞是已知的唯一能够治愈患有潜在恶性肿瘤的 HIV-1 患者的方法。这可能是由于供体细胞介导的移植物抗宿主效应针对 HIV 储存库。由于移植相关的副作用,allo-HSCT 不太可能成为大多数 HIV 感染者的可接受治疗方法。嵌合抗原受体(CAR)免疫疗法专门针对恶性淋巴组织(淋巴瘤),并且在某些情况下能够替代 allo-HSCT。在这里,我们使用潜在的新型免疫组织化学检测方法,在 HIV 感染的猕猴模型中定量评估源自 HSC 的、针对病毒的 CAR T 细胞在 HIV 储存库中的植入情况。源自 HSC 的 CAR 细胞在与组织相关的病毒储存库中迁移并显示多谱系植入,在淋巴生发中心、大脑和胃肠道中持续存在近 2 年。我们的研究结果表明,源自 HSC 的 CAR+细胞在与 HIV 感染和癌症相关的许多组织中长期存在并增殖。

https://cdn.ncbi.nlm.nih.gov/pmc/blobs/eed1/7821595/04baa88a1bf1/jciinsight-6-141502-g132.jpg

文献检索

告别复杂PubMed语法,用中文像聊天一样搜索,搜遍4000万医学文献。AI智能推荐,让科研检索更轻松。

立即免费搜索

文件翻译

保留排版,准确专业,支持PDF/Word/PPT等文件格式,支持 12+语言互译。

免费翻译文档

深度研究

AI帮你快速写综述,25分钟生成高质量综述,智能提取关键信息,辅助科研写作。

立即免费体验