Special Centre for Molecular Medicine, Jawaharlal Nehru University, New Delhi, India.
Department of Life Sciences, School of Natural Sciences, Shiv Nadar University, Greater Noida, India.
Sci Rep. 2021 Jan 13;11(1):1257. doi: 10.1038/s41598-020-80658-7.
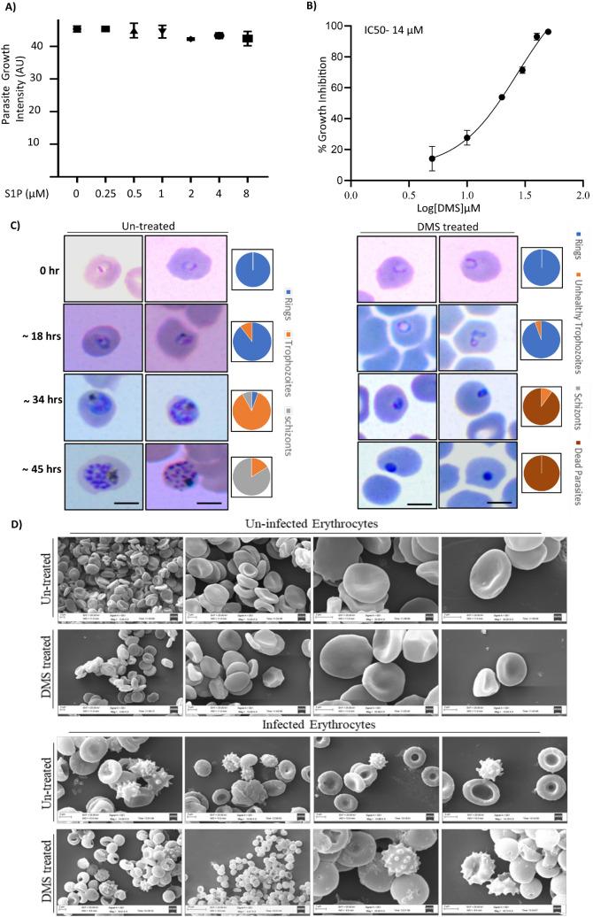
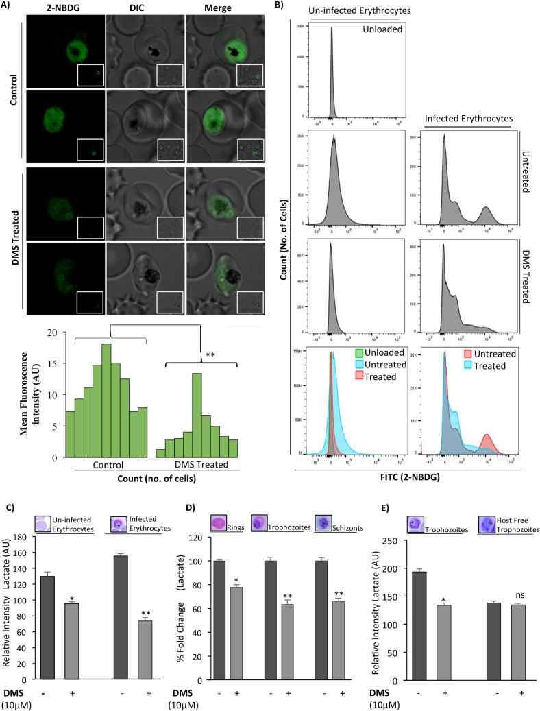
The sphingolipid pool is key regulator of vital cellular functions in Plasmodium falciparum a causative agent for deadly malaria. Erythrocytes, the host for asexual stage of Plasmodium, are major reservoir for Sphingosine-1-phosphate (S1P). Erythrocyte possesses Sphingosine kinase (SphK) that catalyzed its biosynthesis from sphingosine (Sph). Since, Plasmodium lacks SphK homologous protein it can be envisaged that it co-opts sphingolipids from both intraerythrocytic as well as extracellular pools for its growth and development. Herein, by sphingosine-NBD probing, we report that infected erythrocytes imports Sph from extracellular pool, which is converted to S1P and thereby taken by P. falciparum. Next, by targeting of the SphK through specific inhibitor N,N-Dimethylsphingosine DMS, we show a reduction in erythrocyte endogenous S1P pool and SphK-phosphorylation that led to inhibition in growth and development of ring stage P. falciparum. Owing to the role of S1P in erythrocyte glycolysis we analyzed uptake of NBD-Glucose and production of lactate in DMS treated and untreated plasmodium. DMS treatment led to decreased glycolysis in Plasmodium. Interestingly the host free Plasmodium did not show any effect on glycolysis with DMS treatment indicating its host-mediated effect. Further to understand the in-vivo anti-plasmodial effects of exogenous and endogenous erythrocyte S1P level, Sphingosine-1-phosphate lyase (S1PL) inhibitor (THI), S1P and SphK-1 inhibitor (DMS), were used in Plasmodium berghei ANKA (PbA) mice model. DMS treatment led to reduction of endogenous S1P conferred significant decrease in parasite load, whereas the plasma level S1P modulated by (THI) and exogenous S1P have no effect on growth of Plasmodium. This suggested erythrocyte endogenous S1P pool is important for Plasmodium growth whereas the plasma level S1P has no effect. Altogether, this study provides insight on cellular processes regulated by S1P in P. falciparum and highlights the novel mechanistically distinct molecular target i.e. SphK-1.
鞘脂池是恶性疟原虫(引起致命疟疾的病原体)中重要的细胞功能调节剂。红细胞是疟原虫无性生殖阶段的宿主,是神经酰胺-1-磷酸(S1P)的主要储存库。红细胞具有鞘氨醇激酶(SphK),可催化其从鞘氨醇(Sph)合成。由于疟原虫缺乏 SphK 同源蛋白,可以设想它可以从细胞内和细胞外池中获取鞘脂,以促进其生长和发育。在此,通过鞘氨醇-NBD 探测,我们报告感染的红细胞从细胞外池中摄取 Sph,然后将其转化为 S1P,并被恶性疟原虫摄取。接下来,通过特异性抑制剂 N,N-二甲基鞘氨醇(DMS)靶向 SphK,我们发现红细胞内源性 S1P 池和 SphK 磷酸化减少,导致环状疟原虫生长和发育受到抑制。由于 S1P 在红细胞糖酵解中的作用,我们分析了 DMS 处理和未处理的疟原虫中 NBD-葡萄糖的摄取和乳酸的产生。DMS 处理导致疟原虫糖酵解减少。有趣的是,宿主游离疟原虫在 DMS 处理后对糖酵解没有任何影响,表明这是其宿主介导的效应。为了进一步了解外源性和内源性红细胞 S1P 水平对体内抗疟原虫的影响,我们在伯氏疟原虫 ANKA(PbA)小鼠模型中使用了鞘氨醇-1-磷酸裂解酶(S1PL)抑制剂(THI)、S1P 和 SphK-1 抑制剂(DMS)。DMS 处理导致内源性 S1P 减少,从而显著降低寄生虫负荷,而(THI)调节的血浆 S1P 和外源性 S1P 对疟原虫的生长没有影响。这表明红细胞内源性 S1P 池对疟原虫的生长很重要,而血浆 S1P 没有影响。总的来说,这项研究提供了关于 S1P 在恶性疟原虫中调节的细胞过程的见解,并强调了新型机制上不同的分子靶点,即 SphK-1。