• 文献检索
  • 文档翻译
  • 深度研究
  • 学术资讯
  • Suppr Zotero 插件Zotero 插件
  • 邀请有礼
  • 套餐&价格
  • 历史记录
应用&插件
Suppr Zotero 插件Zotero 插件浏览器插件Mac 客户端Windows 客户端微信小程序
定价
高级版会员购买积分包购买API积分包
服务
文献检索文档翻译深度研究API 文档MCP 服务
关于我们
关于 Suppr公司介绍联系我们用户协议隐私条款
关注我们

Suppr 超能文献

核心技术专利:CN118964589B侵权必究
粤ICP备2023148730 号-1Suppr @ 2026

文献检索

告别复杂PubMed语法,用中文像聊天一样搜索,搜遍4000万医学文献。AI智能推荐,让科研检索更轻松。

立即免费搜索

文件翻译

保留排版,准确专业,支持PDF/Word/PPT等文件格式,支持 12+语言互译。

免费翻译文档

深度研究

AI帮你快速写综述,25分钟生成高质量综述,智能提取关键信息,辅助科研写作。

立即免费体验

大鼠间充质干细胞中MicroRNA-503的沉默对肺癌细胞具有强大的抗肿瘤作用。

Silencing of MicroRNA-503 in Rat Mesenchymal Stem Cells Exerts Potent Antitumorigenic Effects in Lung Cancer Cells.

作者信息

Huang Bo, Feng Zhichun, Zhu Lina, Zhang Sheng, Duan Jun, Zhao Chaochao, Zhang Xiaoying

机构信息

Public Health, Guilin Medical University, Guilin 541100, People's Republic of China.

Affiliated BaYi Children's Hospital, Seventh Medical Center of PLA General Hospital, Beijing 100700, People's Republic of China.

出版信息

Onco Targets Ther. 2021 Jan 6;14:67-81. doi: 10.2147/OTT.S282322. eCollection 2021.

DOI:10.2147/OTT.S282322
PMID:33442267
原文链接:https://pmc.ncbi.nlm.nih.gov/articles/PMC7797339/
Abstract

PURPOSE

Mesenchymal stem cells (MSCs) are largely studied for their potential clinical use. Recently, there has been gained further interest in the relationship between MSCs and tumorigenesis. MSCs are reported to both promote and abrogate tumor growth. The present study was designed to investigate whether miRNAs are involved in the interactions between MSCs and tumor cells in the tumor microenvironment.

MATERIALS AND METHODS

Rat bone marrow-derived MSCs (rMSCs) were cultured with or without tumor-conditioned medium (TCM) to observe the effect upon MSCs by TCM. Microarrays and real-time PCR were performed between the two groups. A series of experiments were used to reveal the functional significance of microRNA-503 (miR-503) in rMSCs. Furthermore, the antitumorigenic effect of silencing of miR-503 in rMSCs (miR-503-i-rMSCs) in vivo was measured.

RESULTS

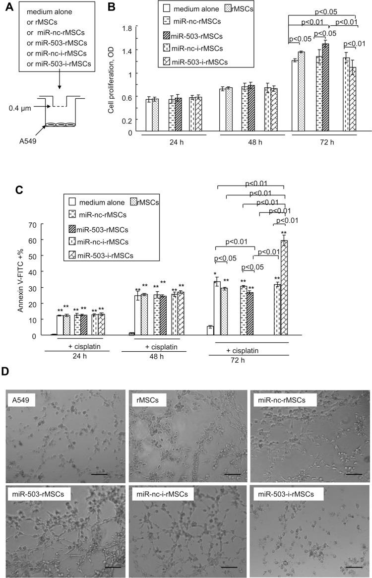
We found that rMSCs in vitro exhibited tumor-promoting properties in TCM, and the microRNA profiles of rMSCs were significantly altered in TCM. However, miR-503-i-rMSCs can decrease the angiogenesis and growth of A549 cells. We also demonstrated in an in vivo tumor model that miR-503-i-rMSCs inhibited A549 tumor angiogenesis and significantly abrogated tumor initiation and growth. CD133 assays in peripheral blood and A549 xenografts further validated that miR-503-i-rMSCs, rather than rMSCs, exerted an antitumorigenic action in the A549 tumor model.

CONCLUSION

Our results suggest that miR-503-i-rMSCs are capable of tumor suppression. Further studies are required to develop clinical therapies based on the inhibition of the tumor-promoting properties and potentiation of the anti-tumor properties of MSCs.

摘要

目的

间充质干细胞(MSCs)因其潜在的临床应用价值而受到广泛研究。近来,人们对MSCs与肿瘤发生之间的关系产生了更大的兴趣。据报道,MSCs既能促进肿瘤生长,也能抑制肿瘤生长。本研究旨在探讨微小RNA(miRNAs)是否参与肿瘤微环境中MSCs与肿瘤细胞之间的相互作用。

材料与方法

将大鼠骨髓来源的MSCs(rMSCs)与肿瘤条件培养基(TCM)一起培养或不与TCM一起培养,以观察TCM对MSCs的影响。对两组进行微阵列和实时聚合酶链反应。采用一系列实验揭示微小RNA-503(miR-503)在rMSCs中的功能意义。此外,还检测了体内rMSCs中miR-503沉默(miR-503-i-rMSCs)的抗肿瘤作用。

结果

我们发现体外培养的rMSCs在TCM中表现出促肿瘤特性,且rMSCs的微小RNA谱在TCM中发生了显著改变。然而,miR-503-i-rMSCs可降低A549细胞的血管生成和生长。我们还在体内肿瘤模型中证明,miR-503-i-rMSCs抑制A549肿瘤血管生成,并显著抑制肿瘤起始和生长。外周血和A549异种移植瘤中的CD133检测进一步证实,在A549肿瘤模型中,miR-503-i-rMSCs而非rMSCs发挥了抗肿瘤作用。

结论

我们的结果表明,miR-503-i-rMSCs具有肿瘤抑制能力。需要进一步研究以开发基于抑制MSCs促肿瘤特性和增强其抗肿瘤特性的临床治疗方法。

https://cdn.ncbi.nlm.nih.gov/pmc/blobs/77b1/7797339/6db0628af658/OTT-14-67-g0007.jpg
https://cdn.ncbi.nlm.nih.gov/pmc/blobs/77b1/7797339/06e5da630f14/OTT-14-67-g0001.jpg
https://cdn.ncbi.nlm.nih.gov/pmc/blobs/77b1/7797339/0be660a53cdb/OTT-14-67-g0002.jpg
https://cdn.ncbi.nlm.nih.gov/pmc/blobs/77b1/7797339/148e48528bfb/OTT-14-67-g0003.jpg
https://cdn.ncbi.nlm.nih.gov/pmc/blobs/77b1/7797339/48433b6a8d5e/OTT-14-67-g0004.jpg
https://cdn.ncbi.nlm.nih.gov/pmc/blobs/77b1/7797339/ed237b93c8bc/OTT-14-67-g0005.jpg
https://cdn.ncbi.nlm.nih.gov/pmc/blobs/77b1/7797339/06dba9d31d9a/OTT-14-67-g0006.jpg
https://cdn.ncbi.nlm.nih.gov/pmc/blobs/77b1/7797339/6db0628af658/OTT-14-67-g0007.jpg
https://cdn.ncbi.nlm.nih.gov/pmc/blobs/77b1/7797339/06e5da630f14/OTT-14-67-g0001.jpg
https://cdn.ncbi.nlm.nih.gov/pmc/blobs/77b1/7797339/0be660a53cdb/OTT-14-67-g0002.jpg
https://cdn.ncbi.nlm.nih.gov/pmc/blobs/77b1/7797339/148e48528bfb/OTT-14-67-g0003.jpg
https://cdn.ncbi.nlm.nih.gov/pmc/blobs/77b1/7797339/48433b6a8d5e/OTT-14-67-g0004.jpg
https://cdn.ncbi.nlm.nih.gov/pmc/blobs/77b1/7797339/ed237b93c8bc/OTT-14-67-g0005.jpg
https://cdn.ncbi.nlm.nih.gov/pmc/blobs/77b1/7797339/06dba9d31d9a/OTT-14-67-g0006.jpg
https://cdn.ncbi.nlm.nih.gov/pmc/blobs/77b1/7797339/6db0628af658/OTT-14-67-g0007.jpg

相似文献

1
Silencing of MicroRNA-503 in Rat Mesenchymal Stem Cells Exerts Potent Antitumorigenic Effects in Lung Cancer Cells.大鼠间充质干细胞中MicroRNA-503的沉默对肺癌细胞具有强大的抗肿瘤作用。
Onco Targets Ther. 2021 Jan 6;14:67-81. doi: 10.2147/OTT.S282322. eCollection 2021.
2
MicroRNA-99a regulates early chondrogenic differentiation of rat mesenchymal stem cells by targeting the BMPR2 gene.微小RNA-99a通过靶向骨形态发生蛋白受体2(BMPR2)基因调控大鼠间充质干细胞的早期软骨形成分化。
Cell Tissue Res. 2016 Oct;366(1):143-53. doi: 10.1007/s00441-016-2416-8. Epub 2016 May 13.
3
Differentiation Capacity of Bone Marrow-Derived Rat Mesenchymal Stem Cells from DsRed and Cre Transgenic Cre/ Models.DsRed 和 Cre 转基因 Cre/模型大鼠骨髓间充质干细胞的分化能力。
Cells. 2022 Sep 5;11(17):2769. doi: 10.3390/cells11172769.
4
[Effects of bone marrow mesenchymal stem cells on learning and memory functional recovery in neonatal rats with hypoxic-ischemic brain damage].骨髓间充质干细胞对缺氧缺血性脑损伤新生大鼠学习记忆功能恢复的影响
Zhonghua Er Ke Za Zhi. 2008 Sep;46(9):648-53.
5
LncRNA DNM3OS regulates GREM2 via miR-127-5p to suppress early chondrogenic differentiation of rat mesenchymal stem cells under hypoxic conditions.长链非编码 RNA DNM3OS 通过 miR-127-5p 调控 GREM2 抑制低氧条件下大鼠骨髓间充质干细胞的早期成软骨分化。
Cell Mol Biol Lett. 2021 May 28;26(1):22. doi: 10.1186/s11658-021-00269-6.
6
[Alterations in expression of F-actin and DNA of fluid shear stress treated-mesenchymal stem cells affected by titanium particles loading].[钛颗粒负载对流体剪切应力处理的间充质干细胞中F-肌动蛋白表达及DNA的影响]
Sheng Wu Yi Xue Gong Cheng Xue Za Zhi. 2004 Feb;21(1):1-7.
7
Juxtacrine and paracrine interactions of rat marrow-derived mesenchymal stem cells, muscle-derived satellite cells, and neonatal cardiomyocytes with endothelial cells in angiogenesis dynamics.血管生成动力学中大鼠骨髓间充质干细胞、肌肉卫星细胞和成纤维细胞与内皮细胞的旁分泌和自分泌相互作用。
Stem Cells Dev. 2013 Mar 15;22(6):855-65. doi: 10.1089/scd.2012.0377. Epub 2012 Dec 12.
8
Ghrelin promotes the osteogenic differentiation of rMSCs via miR-206 and the ERK1/2 pathway.胃饥饿素通过miR-206和ERK1/2信号通路促进大鼠间充质干细胞的成骨分化。
Cytotechnology. 2020 Oct;72(5):707-713. doi: 10.1007/s10616-020-00413-8. Epub 2020 Jul 22.
9
MiR-124 suppresses the chemotactic migration of rat mesenchymal stem cells toward HGF by downregulating Wnt/β-catenin signaling.微小RNA-124通过下调Wnt/β-连环蛋白信号通路抑制大鼠间充质干细胞向肝细胞生长因子的趋化迁移。
Eur J Cell Biol. 2016 Sep;95(9):342-53. doi: 10.1016/j.ejcb.2016.06.005. Epub 2016 Jun 23.
10
Neural differentiation of bone marrow mesenchymal stem cells with human brain-derived neurotrophic factor gene-modified in functionalized self-assembling peptide hydrogel in vitro.体外研究人脑源性神经营养因子基因修饰的功能化自组装肽水凝胶对骨髓间充质干细胞的神经分化作用。
J Cell Biochem. 2019 Mar;120(3):2828-2835. doi: 10.1002/jcb.26408. Epub 2018 Dec 9.

引用本文的文献

1
Eight Differential miRNAs in DN Identified by Microarray Analysis as Novel Biomarkers.通过微阵列分析鉴定出的8种在糖尿病肾病中具有差异的微小RNA作为新型生物标志物
Diabetes Metab Syndr Obes. 2022 Mar 24;15:907-920. doi: 10.2147/DMSO.S355783. eCollection 2022.

本文引用的文献

1
Low-intensity pulsed ultrasound promotes chondrogenesis of mesenchymal stem cells via regulation of autophagy.低强度脉冲超声通过调节自噬促进间充质干细胞的软骨形成。
Stem Cell Res Ther. 2019 Jan 22;10(1):41. doi: 10.1186/s13287-019-1142-z.
2
MicroRNA-503-5p Inhibits the CD97-Mediated JAK2/STAT3 Pathway in Metastatic or Paclitaxel-Resistant Ovarian Cancer Cells.miR-503-5p 通过抑制 CD97 介导的 JAK2/STAT3 通路抑制转移或紫杉醇耐药卵巢癌细胞。
Neoplasia. 2019 Feb;21(2):206-215. doi: 10.1016/j.neo.2018.12.005. Epub 2019 Jan 9.
3
miR-16-2* Interferes with WNT5A to Regulate Osteogenesis of Mesenchymal Stem Cells.
miR-16-2* 通过干扰WNT5A来调节间充质干细胞的成骨作用。
Cell Physiol Biochem. 2018;51(3):1087-1102. doi: 10.1159/000495489. Epub 2018 Nov 26.
4
Bone marrow mesenchymal stromal cells attenuate silica-induced pulmonary fibrosis potentially by attenuating Wnt/β-catenin signaling in rats.骨髓间充质基质细胞通过减轻大鼠 Wnt/β-catenin 信号通路减轻二氧化硅诱导的肺纤维化。
Stem Cell Res Ther. 2018 Nov 14;9(1):311. doi: 10.1186/s13287-018-1045-4.
5
Smooth muscle cells differentiated from mesenchymal stem cells are regulated by microRNAs and suitable for vascular tissue grafts.由间充质干细胞分化而来的平滑肌细胞受 microRNAs 调控,适合作为血管组织移植物。
J Biol Chem. 2018 May 25;293(21):8089-8102. doi: 10.1074/jbc.RA118.001739. Epub 2018 Apr 11.
6
Bone marrow stroma-derived PGE2 protects BCP-ALL cells from DNA damage-induced p53 accumulation and cell death.骨髓基质衍生的前列腺素E2可保护B细胞前体急性淋巴细胞白血病细胞免受DNA损伤诱导的p53积累和细胞死亡。
Mol Cancer. 2015 Jan 27;14(1):14. doi: 10.1186/s12943-014-0278-9.
7
Osteopontin mediates an MZF1-TGF-β1-dependent transformation of mesenchymal stem cells into cancer-associated fibroblasts in breast cancer.骨桥蛋白介导乳腺癌中依赖MZF1-TGF-β1的间充质干细胞向癌症相关成纤维细胞的转化。
Oncogene. 2015 Sep 10;34(37):4821-33. doi: 10.1038/onc.2014.410. Epub 2014 Dec 22.
8
Exclusive J/ψ photoproduction off protons in ultraperipheral p-Pb collisions at √(s(NN))=5.02 TeV.在质心能量√(s(NN)) = 5.02 TeV的超外围质子-铅离子碰撞中质子上的专属J/ψ光生反应
Phys Rev Lett. 2014 Dec 5;113(23):232504. doi: 10.1103/PhysRevLett.113.232504.
9
Regional variations in the prevalence and misdiagnosis of air flow obstruction in China: baseline results from a prospective cohort of the China Kadoorie Biobank (CKB).中国气流阻塞患病率和误诊的地区差异:中国慢性病前瞻性研究(CKB)的一项前瞻性队列研究的基线结果。
BMJ Open Respir Res. 2014 May 9;1(1):e000025. doi: 10.1136/bmjresp-2014-000025. eCollection 2014.
10
Molecular profiling reveals a tumor-promoting phenotype of monocytes and macrophages in human cancer progression.分子谱分析揭示了人类癌症进展中单核细胞和巨噬细胞的促肿瘤表型。
Immunity. 2014 Nov 20;41(5):815-29. doi: 10.1016/j.immuni.2014.09.014. Epub 2014 Oct 30.