• 文献检索
  • 文档翻译
  • 深度研究
  • 学术资讯
  • Suppr Zotero 插件Zotero 插件
  • 邀请有礼
  • 套餐&价格
  • 历史记录
应用&插件
Suppr Zotero 插件Zotero 插件浏览器插件Mac 客户端Windows 客户端微信小程序
定价
高级版会员购买积分包购买API积分包
服务
文献检索文档翻译深度研究API 文档MCP 服务
关于我们
关于 Suppr公司介绍联系我们用户协议隐私条款
关注我们

Suppr 超能文献

核心技术专利:CN118964589B侵权必究
粤ICP备2023148730 号-1Suppr @ 2026

文献检索

告别复杂PubMed语法,用中文像聊天一样搜索,搜遍4000万医学文献。AI智能推荐,让科研检索更轻松。

立即免费搜索

文件翻译

保留排版,准确专业,支持PDF/Word/PPT等文件格式,支持 12+语言互译。

免费翻译文档

深度研究

AI帮你快速写综述,25分钟生成高质量综述,智能提取关键信息,辅助科研写作。

立即免费体验

短暂超声刺激对神经元兴奋性具有持久的影响。

Transient ultrasound stimulation has lasting effects on neuronal excitability.

机构信息

Bristol Medical School, Faculty of Health Sciences, University of Bristol, Bristol, BS1 3NY, UK.

Neuroscience and Mental Health Research Institute, Cardiff University, Cardiff, CF24 4HQ, UK.

出版信息

Brain Stimul. 2021 Mar-Apr;14(2):217-225. doi: 10.1016/j.brs.2021.01.003. Epub 2021 Jan 12.

DOI:10.1016/j.brs.2021.01.003
PMID:33444809
原文链接:https://pmc.ncbi.nlm.nih.gov/articles/PMC7973721/
Abstract

BACKGROUND

Transcranial ultrasound stimulation can acutely modulate brain activity, but the lasting effects on neurons are unknown.

OBJECTIVE

To assess the excitability profile of neurons in the hours following transient ultrasound stimulation.

METHODS

Primary rat cortical neurons were stimulated with a 40 s, 200 kHz pulsed ultrasound stimulation or sham-stimulation. Intrinsic firing properties were investigated through whole-cell patch-clamp recording by evoking action potentials in response to somatic current injection. Recordings were taken at set timepoints following ultrasound stimulation: 0-2 h, 6-8 h, 12-14 h and 24-26 h. Transmission electron microscopy was used to assess synaptic ultrastructure at the same timepoints.

RESULTS

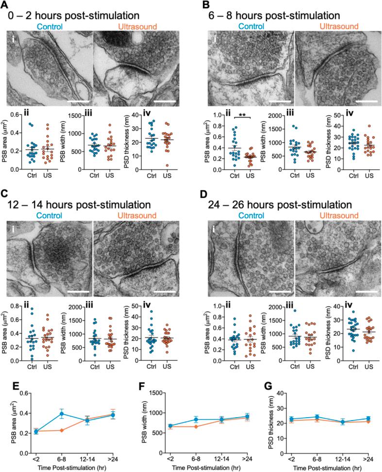
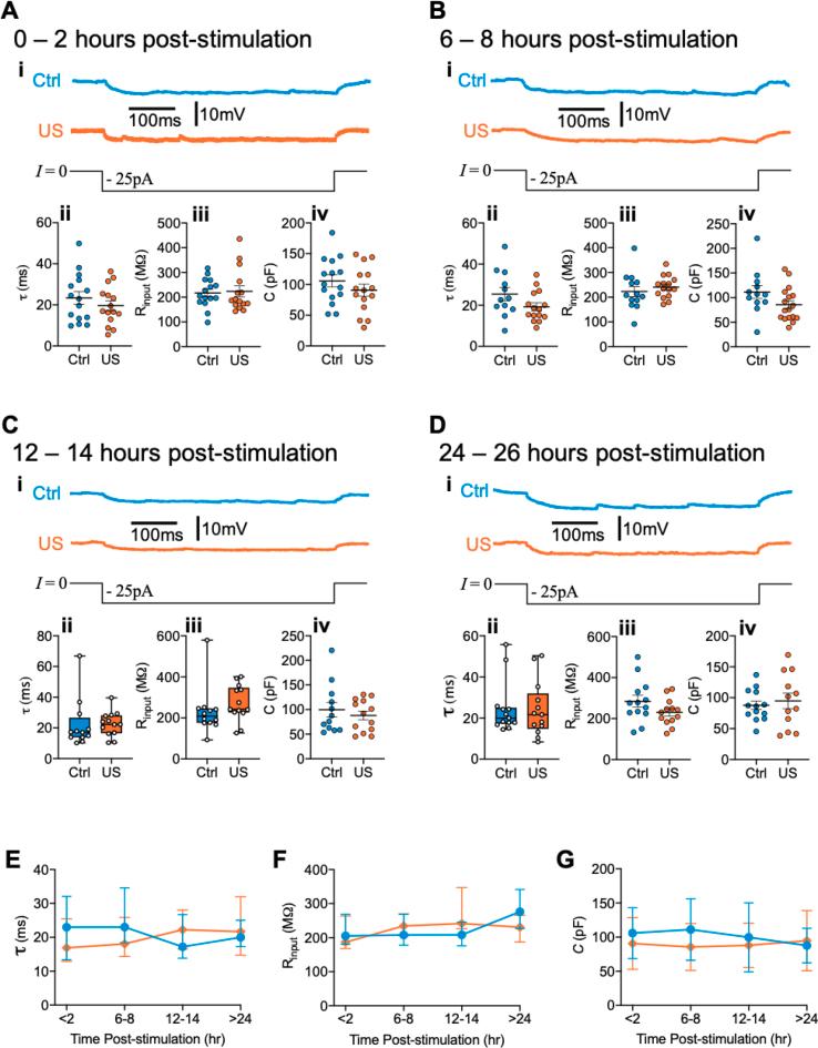
In the 0-2 h window, neurons stimulated with ultrasound displayed an increase in the mean frequency of evoked action potentials of 32% above control cell levels (p = 0.023). After 4-6 h this increase was measured as 44% (p = 0.0043). By 12-14 h this effect was eliminated and remained absent 24-26 h post-stimulation. These changes to action potential firing occurred in conjunction with statistically significant differences between control and ultrasound-stimulated neurons in action potential half-width, depolarisation rate, and repolarisation rate, that were similarly eliminated by 24 h following stimulation. These effects occurred in the absence of alterations to intrinsic membrane properties or synaptic ultrastructure.

CONCLUSION

We report that stimulating neurons with 40 s of ultrasound enhances their excitability for up to 8 h in conjunction with modifications to action potential kinetics. This occurs in the absence of major ultrastructural change or modification of intrinsic membrane properties. These results can inform the application of transcranial ultrasound in experimental and therapeutic settings.

摘要

背景

经颅超声刺激可以急性调节大脑活动,但对神经元的持续影响尚不清楚。

目的

评估短暂超声刺激后数小时神经元的兴奋性特征。

方法

使用 40 秒、200 kHz 脉冲超声刺激或假刺激刺激原代大鼠皮质神经元。通过在体电流注入引发动作电位来研究全细胞膜片钳记录中的固有放电特性。在超声刺激后的设定时间点进行记录:0-2 小时、6-8 小时、12-14 小时和 24-26 小时。在相同的时间点使用透射电子显微镜评估突触超微结构。

结果

在 0-2 小时的窗口中,与对照细胞水平相比,经超声刺激的神经元显示出 32%的诱发动作电位平均频率增加(p=0.023)。4-6 小时后,这一增加被测量为 44%(p=0.0043)。到 12-14 小时,这种效应消失,刺激后 24-26 小时仍未出现。这些动作电位放电的变化伴随着控制和超声刺激神经元在动作电位半宽度、去极化率和复极化率方面的统计学显著差异,这些差异在刺激后 24 小时也被消除。这些效应发生在不改变内在膜特性或突触超微结构的情况下。

结论

我们报告,用 40 秒的超声刺激神经元可在 8 小时内增强其兴奋性,同时改变动作电位动力学。这是在没有主要超微结构改变或内在膜特性改变的情况下发生的。这些结果可以为经颅超声在实验和治疗环境中的应用提供信息。

https://cdn.ncbi.nlm.nih.gov/pmc/blobs/e7e6/7973721/480833cee770/gr4.jpg
https://cdn.ncbi.nlm.nih.gov/pmc/blobs/e7e6/7973721/3320190377ff/gr1.jpg
https://cdn.ncbi.nlm.nih.gov/pmc/blobs/e7e6/7973721/1fb83de72344/gr2.jpg
https://cdn.ncbi.nlm.nih.gov/pmc/blobs/e7e6/7973721/6a797e432df1/gr3.jpg
https://cdn.ncbi.nlm.nih.gov/pmc/blobs/e7e6/7973721/480833cee770/gr4.jpg
https://cdn.ncbi.nlm.nih.gov/pmc/blobs/e7e6/7973721/3320190377ff/gr1.jpg
https://cdn.ncbi.nlm.nih.gov/pmc/blobs/e7e6/7973721/1fb83de72344/gr2.jpg
https://cdn.ncbi.nlm.nih.gov/pmc/blobs/e7e6/7973721/6a797e432df1/gr3.jpg
https://cdn.ncbi.nlm.nih.gov/pmc/blobs/e7e6/7973721/480833cee770/gr4.jpg

相似文献

1
Transient ultrasound stimulation has lasting effects on neuronal excitability.短暂超声刺激对神经元兴奋性具有持久的影响。
Brain Stimul. 2021 Mar-Apr;14(2):217-225. doi: 10.1016/j.brs.2021.01.003. Epub 2021 Jan 12.
2
Action potential initiation and propagation in rat neocortical pyramidal neurons.大鼠新皮层锥体神经元动作电位的起始与传播
J Physiol. 1997 Dec 15;505 ( Pt 3)(Pt 3):617-32. doi: 10.1111/j.1469-7793.1997.617ba.x.
3
Orexin-induced modulation of state-dependent intrinsic properties in thalamic paraventricular nucleus neurons attenuates action potential patterning and frequency.食欲素诱导的丘脑室旁核神经元状态依赖性内在特性调节减弱动作电位模式和频率。
Neuroscience. 2007 Jul 29;147(4):1066-75. doi: 10.1016/j.neuroscience.2007.05.018. Epub 2007 Jun 28.
4
Low-intensity repetitive magnetic stimulation lowers action potential threshold and increases spike firing in layer 5 pyramidal neurons in vitro.低强度重复磁刺激可降低体外培养的第5层锥体神经元的动作电位阈值并增加放电频率。
Neuroscience. 2016 Oct 29;335:64-71. doi: 10.1016/j.neuroscience.2016.08.030. Epub 2016 Aug 24.
5
Transient neurophysiological changes in CA3 neurons and dentate granule cells after severe forebrain ischemia in vivo.体内严重前脑缺血后CA3神经元和齿状颗粒细胞的短暂神经生理变化。
J Neurophysiol. 1998 Dec;80(6):2860-9. doi: 10.1152/jn.1998.80.6.2860.
6
Ultrasound modulates neuronal potassium currents via ionotropic glutamate receptors.超声通过离子型谷氨酸受体调节神经元钾电流。
Brain Stimul. 2023 Mar-Apr;16(2):540-552. doi: 10.1016/j.brs.2023.01.1674. Epub 2023 Jan 31.
7
Involvement of hyperpolarization-activated, cyclic nucleotide-gated cation channels in dorsal root ganglion in neuropathic pain.超极化激活的环核苷酸门控阳离子通道在背根神经节参与神经性疼痛。
Sheng Li Xue Bao. 2008 Oct 25;60(5):579-80.
8
Increased Network Excitability Due to Altered Synaptic Inputs to Neocortical Layer V Intact and Axotomized Pyramidal Neurons after Mild Traumatic Brain Injury.轻度创伤性脑损伤后,由于新皮层第V层完整和轴突切断的锥体神经元突触输入改变导致网络兴奋性增加。
J Neurotrauma. 2015 Oct 15;32(20):1590-8. doi: 10.1089/neu.2014.3592. Epub 2015 Jun 26.
9
L-type calcium channel contributions to intrinsic excitability and synaptic activity during basolateral amygdala postnatal development.L 型钙通道对基底外侧杏仁核发育过程中固有兴奋性和突触活动的贡献。
J Neurophysiol. 2020 Mar 1;123(3):1216-1235. doi: 10.1152/jn.00606.2019. Epub 2020 Jan 22.
10
Orexin peptides enhance median preoptic nucleus neuronal excitability via postsynaptic membrane depolarization and enhancement of glutamatergic afferents.食欲肽通过突触后膜去极化和增强谷氨酸能传入纤维来增强视前正中核神经元的兴奋性。
Neuroscience. 2008 Sep 9;155(4):1212-20. doi: 10.1016/j.neuroscience.2008.06.059. Epub 2008 Jul 4.

引用本文的文献

1
Acoustic technologies for the orchestration of cellular functions for therapeutic applications.用于编排细胞功能以实现治疗应用的声学技术。
Sci Adv. 2025 Jul 18;11(29):eadu4759. doi: 10.1126/sciadv.adu4759.
2
Real-time Monitoring Unveils Three Distinct Neuronal Response Patterns to SAW Ultrasound via L-type Calcium Channels.实时监测揭示了通过L型钙通道对表面声波超声的三种不同神经元反应模式。
Neurosci Bull. 2025 Jul 16. doi: 10.1007/s12264-025-01457-6.
3
Transcranial ultrasound stimulation parameters for neurological diseases: a systematic review.

本文引用的文献

1
Neuronavigated Repetitive Transcranial Ultrasound Stimulation Induces Long-Lasting and Reversible Effects on Oculomotor Performance in Non-human Primates.神经导航重复经颅超声刺激对非人灵长类动物的动眼神经功能产生持久且可逆的影响。
Front Physiol. 2020 Aug 19;11:1042. doi: 10.3389/fphys.2020.01042. eCollection 2020.
2
Targeted manipulation of pain neural networks: The potential of focused ultrasound for treatment of chronic pain.靶向性疼痛神经网络调控:聚焦超声在慢性疼痛治疗中的应用潜力。
Neurosci Biobehav Rev. 2020 Aug;115:238-250. doi: 10.1016/j.neubiorev.2020.06.007. Epub 2020 Jun 11.
3
A Basal Forebrain-Cingulate Circuit in Macaques Decides It Is Time to Act.
用于神经系统疾病的经颅超声刺激参数:一项系统综述
Front Neurol. 2025 May 21;16:1567482. doi: 10.3389/fneur.2025.1567482. eCollection 2025.
4
Piezo1 Mediates Ultrasound-Stimulated Dopaminergic Neuron Protection via Synaptic Vesicle Recycling and Ferroptosis Inhibition.Piezo1通过突触囊泡循环和铁死亡抑制介导超声刺激的多巴胺能神经元保护。
Neurosci Bull. 2025 May 29. doi: 10.1007/s12264-025-01420-5.
5
Activating membrane receptors with ultrasound.用超声波激活膜受体。
Nat Biomed Eng. 2025 May;9(5):601-603. doi: 10.1038/s41551-025-01395-8.
6
Temporal dynamics of offline transcranial ultrasound stimulation.离线经颅超声刺激的时间动态变化
Curr Res Neurobiol. 2025 Mar 6;8:100148. doi: 10.1016/j.crneur.2025.100148. eCollection 2025 Jun.
7
Label free, capillary-scale blood flow mapping in vivo reveals that low-intensity focused ultrasound evokes persistent dilation in cortical microvasculature.无标记的体内毛细血管尺度血流图谱显示,低强度聚焦超声可引起皮质微血管的持续性扩张。
Commun Biol. 2025 Jan 6;8(1):12. doi: 10.1038/s42003-024-07356-2.
8
Dynamic changes in human brain connectivity following ultrasound neuromodulation.超声神经调节后人类大脑连接性的动态变化
Sci Rep. 2024 Dec 3;14(1):30025. doi: 10.1038/s41598-024-81102-w.
9
Dynamical and individualised approach of transcranial ultrasound neuromodulation effects in non-human primates.非人类灵长类动物经颅超声神经调控效应的动力学和个体化方法。
Sci Rep. 2024 May 24;14(1):11916. doi: 10.1038/s41598-024-62562-6.
10
Clinical Potential of Transcranial Focused Ultrasound for Neurorehabilitation in Pediatric Cancer Survivors.经颅聚焦超声在儿童癌症幸存者神经康复中的临床潜力
Brain Sci. 2024 Feb 27;14(3):218. doi: 10.3390/brainsci14030218.
猕猴的基底前脑-扣带皮层回路决定是时候采取行动了。
Neuron. 2020 Jan 22;105(2):370-384.e8. doi: 10.1016/j.neuron.2019.10.030. Epub 2019 Dec 5.
4
Ultrasonic Neuromodulation via Astrocytic TRPA1.超声神经调控通过星形胶质细胞的 TRPA1。
Curr Biol. 2019 Oct 21;29(20):3386-3401.e8. doi: 10.1016/j.cub.2019.08.021. Epub 2019 Oct 3.
5
Radiation Force as a Physical Mechanism for Ultrasonic Neurostimulation of the Retina.辐射力作为一种超声视网膜神经刺激的物理机制。
J Neurosci. 2019 Aug 7;39(32):6251-6264. doi: 10.1523/JNEUROSCI.2394-18.2019. Epub 2019 Jun 13.
6
Ultrasound Stimulation Modulates Voltage-Gated Potassium Currents Associated With Action Potential Shape in Hippocampal CA1 Pyramidal Neurons.超声刺激调节海马CA1锥体神经元中与动作电位形状相关的电压门控钾电流。
Front Pharmacol. 2019 May 22;10:544. doi: 10.3389/fphar.2019.00544. eCollection 2019.
7
Ultrasound Neuromodulation: A Review of Results, Mechanisms and Safety.超声神经调控:研究结果、作用机制与安全性综述。
Ultrasound Med Biol. 2019 Jul;45(7):1509-1536. doi: 10.1016/j.ultrasmedbio.2018.12.015. Epub 2019 May 18.
8
State-of-the-art MEMS and microsystem tools for brain research.用于脑研究的先进微机电系统和微系统工具。
Microsyst Nanoeng. 2017 Jan 2;3:16066. doi: 10.1038/micronano.2016.66. eCollection 2017.
9
Manipulation of Subcortical and Deep Cortical Activity in the Primate Brain Using Transcranial Focused Ultrasound Stimulation.经颅聚焦超声刺激对灵长类动物大脑皮质下和深部皮质活动的调控。
Neuron. 2019 Mar 20;101(6):1109-1116.e5. doi: 10.1016/j.neuron.2019.01.019. Epub 2019 Feb 11.
10
Offline impact of transcranial focused ultrasound on cortical activation in primates.经颅聚焦超声对灵长类动物皮质激活的离线影响。
Elife. 2019 Feb 12;8:e40541. doi: 10.7554/eLife.40541.