Suppr超能文献

补体 5 抑制可阻止暴发性肝炎向小鼠模型的急性肝衰竭进展。

Complement-5 Inhibition Deters Progression of Fulminant Hepatitis to Acute Liver Failure in Murine Models.

机构信息

Division of Hepato-Biliary-Pancreatic Surgery and Transplantation, Department of Surgery, Kyoto University Graduate School of Medicine, Kyoto, Japan.

Division of Hepato-Biliary-Pancreatic Surgery and Transplantation, Department of Surgery, Kyoto University Graduate School of Medicine, Kyoto, Japan; Organ Transplant Unit, Kyoto University Hospital, Kyoto, Japan.

出版信息

Cell Mol Gastroenterol Hepatol. 2021;11(5):1351-1367. doi: 10.1016/j.jcmgh.2021.01.001. Epub 2021 Jan 12.

Abstract

BACKGROUND & AIMS: Acute liver failure (ALF) is a life-threatening condition with limited treatment alternatives. ALF pathogenesis seemingly involves the complement system. However, no complement-targeted intervention has been clinically applied. In this study, we aimed to investigate the potential of Complement-5 (C5)-targeted ALF treatment.

METHODS

ALF was induced in C5-knockout (KO, B10D2/oSn) mice and their wild-type (WT) counterparts (B10D2/nSn) through intraperitoneal lipopolysaccharide (LPS) and d-galactosamine (D-GalN) administration. Thereafter, monoclonal anti-C5 antibody (Ab) or control immunoglobulin was administered intravenously. Furthermore, a selective C5a-receptor (C5aR) antagonist was administered to WT mice to compare its efficacy with that of anti-C5-Ab-mediated total C5 inhibition. We clarified the therapeutic effect of delayed anti-C5-Ab administration after LPS/D-GalN challenge. We also assessed the efficacy of anti-C5-Ab in another ALF model, using concanavalin-A.

RESULTS

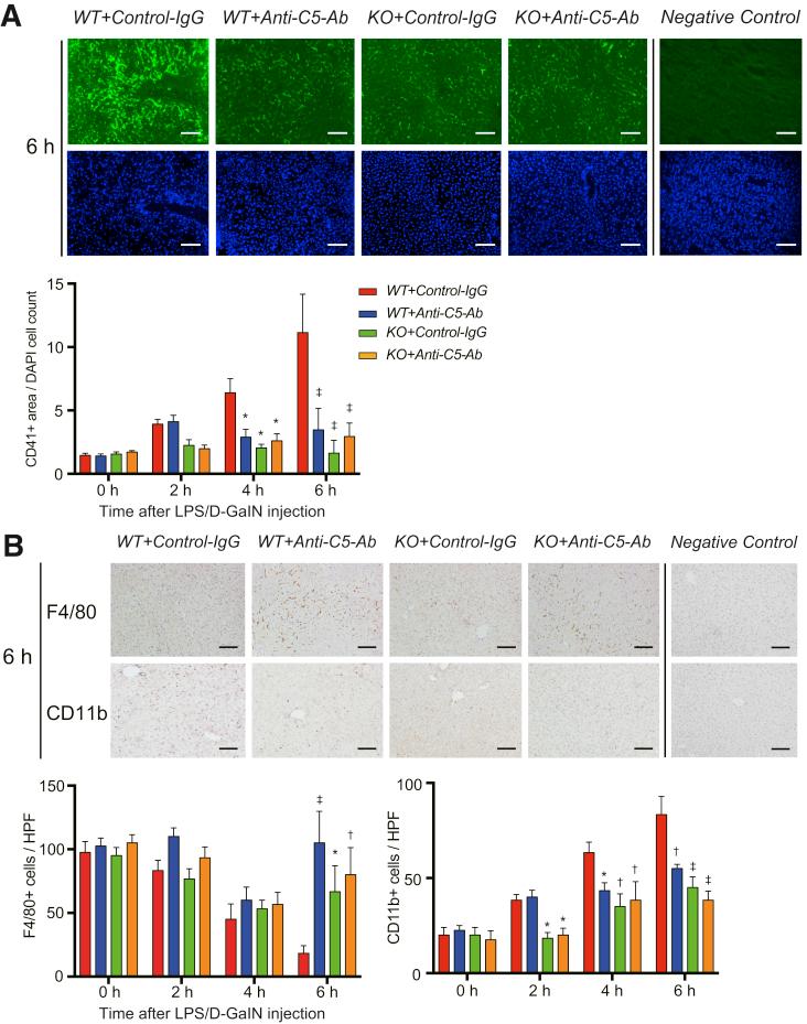
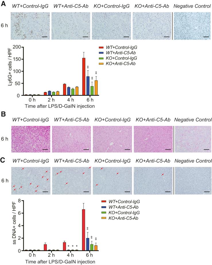
Liver injury was evident 6 hours after LPS/D-GalN administration. C5-KO and anti-C5-Ab treatment significantly improved overall animal survival and significantly reduced serum transaminase and high-mobility group box-1 release with decreased histological tissue damage. This improvement was characterized by significantly reduced CD41+ platelet aggregation, maintained F4/80+ cells, and less infiltration of CD11+/Ly6-G+ cells with lower cytokine/chemokine expression. Furthermore, C5-KO and anti-C5-Ab downregulated tumor necrosis factor-α production by macrophages before inducing marked liver injury. Moreover, single-stranded-DNA cells and caspase activation were reduced, indicating significant attenuation of apoptosis. Anti-C5-Ab treatment protected the liver more effectively than the C5aR antagonist, and its delayed doses were hepatoprotective. In addition, anti-C5-Ab treatment was effective against concanavalin-A-induced ALF.

CONCLUSIONS

C5 inhibition effectively suppresses progression to ALF in mice models of fulminant hepatitis, serving as a new potential treatment strategy for ALF.

摘要

背景与目的

急性肝衰竭(ALF)是一种危及生命的疾病,治疗方法有限。ALF 的发病机制似乎涉及补体系统。然而,目前还没有针对补体的干预措施被应用于临床。本研究旨在探讨靶向补体 5(C5)治疗 ALF 的潜力。

方法

通过腹腔内给予脂多糖(LPS)和 D-半乳糖胺(D-GalN)诱导 C5 敲除(KO,B10D2/oSn)小鼠和其野生型(WT)对照(B10D2/nSn)发生 ALF。此后,通过静脉内给予单克隆抗 C5 抗体(Ab)或对照免疫球蛋白。此外,还向 WT 小鼠给予选择性 C5a 受体(C5aR)拮抗剂,以比较其与抗 C5-Ab 介导的总 C5 抑制的疗效。我们阐明了 LPS/D-GalN 攻击后延迟给予抗 C5-Ab 的治疗效果。我们还评估了抗 C5-Ab 在另一种使用伴刀豆球蛋白 A(concanavalin-A)的 ALF 模型中的疗效。

结果

LPS/D-GalN 给药后 6 小时出现明显的肝损伤。C5-KO 和抗 C5-Ab 治疗显著提高了整体动物存活率,并显著降低了血清转氨酶和高迁移率族蛋白 1 的释放,同时减少了组织学损伤。这种改善的特征是 CD41+血小板聚集减少,F4/80+细胞保持不变,CD11+/Ly6-G+细胞浸润减少,细胞因子/趋化因子表达降低。此外,C5-KO 和抗 C5-Ab 在诱导明显肝损伤之前可降低巨噬细胞中肿瘤坏死因子-α的产生。此外,单链 DNA 细胞和半胱天冬酶激活减少,表明细胞凋亡明显受到抑制。抗 C5-Ab 治疗比 C5aR 拮抗剂更有效地保护肝脏,且其延迟剂量具有肝保护作用。此外,抗 C5-Ab 治疗对伴刀豆球蛋白 A 诱导的 ALF 有效。

结论

C5 抑制可有效抑制暴发性肝炎小鼠模型向 ALF 的进展,为 ALF 提供了一种新的潜在治疗策略。

https://cdn.ncbi.nlm.nih.gov/pmc/blobs/cf2c/8022253/419a0119f67c/fx1.jpg

文献检索

告别复杂PubMed语法,用中文像聊天一样搜索,搜遍4000万医学文献。AI智能推荐,让科研检索更轻松。

立即免费搜索

文件翻译

保留排版,准确专业,支持PDF/Word/PPT等文件格式,支持 12+语言互译。

免费翻译文档

深度研究

AI帮你快速写综述,25分钟生成高质量综述,智能提取关键信息,辅助科研写作。

立即免费体验