Department of Chemistry and Biochemistry, The Ohio State University, Columbus, OH 43210, USA.
Biophysics Graduate Program, The Ohio State University, Columbus, OH 43210, USA.
Int J Mol Sci. 2021 Jan 13;22(2):718. doi: 10.3390/ijms22020718.
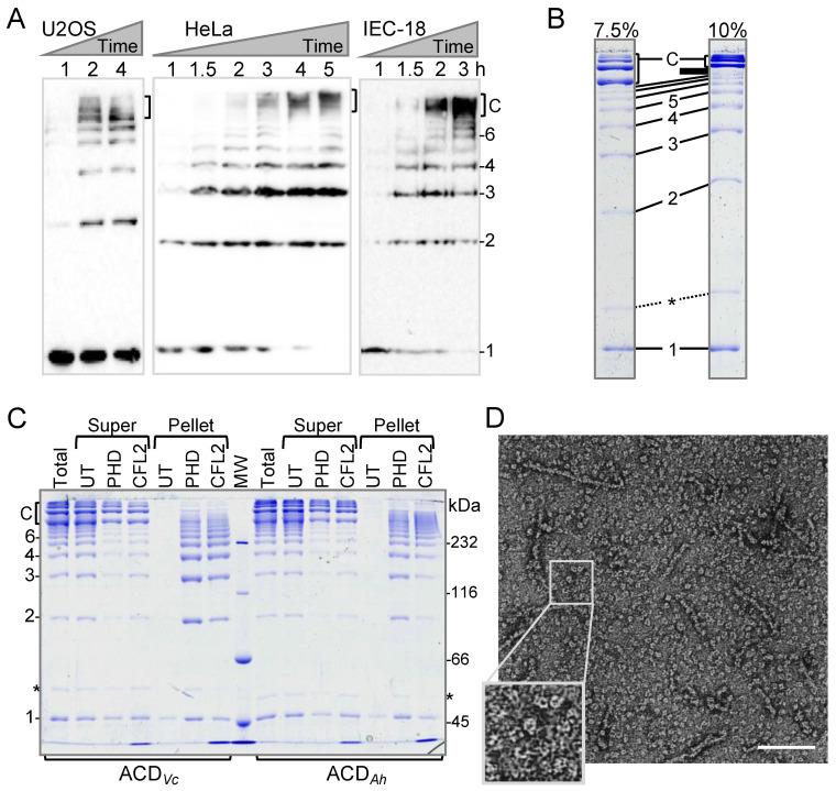
Actin is an essential element of both innate and adaptive immune systems and can aid in motility and translocation of bacterial pathogens, making it an attractive target for bacterial toxins. Pathogenic and genera deliver actin cross-linking domain (ACD) toxin into the cytoplasm of the host cell to poison actin regulation and promptly induce cell rounding. At early stages of toxicity, ACD covalently cross-links actin monomers into oligomers (AOs) that bind through multivalent interactions and potently inhibit several families of actin assembly proteins. At advanced toxicity stages, we found that the terminal protomers of linear AOs can get linked together by ACD to produce cyclic AOs. When tested against formins and Ena/VASP, linear and cyclic AOs exhibit similar inhibitory potential, which for the cyclic AOs is reduced in the presence of profilin. In coarse-grained molecular dynamics simulations, profilin and WH2-motif binding sites on actin subunits remain exposed in modeled AOs of both geometries. We speculate, therefore, that the reduced toxicity of cyclic AOs is due to their reduced configurational entropy. A characteristic feature of cyclic AOs is that, in contrast to the linear forms, they cannot be straightened to form filaments (e.g., through stabilization by cofilin), which makes them less susceptible to neutralization by the host cell.
肌动蛋白是先天和适应性免疫系统的基本组成部分,能够帮助细菌病原体的运动和易位,因此成为细菌毒素的一个有吸引力的靶标。致病性和属细菌将肌动蛋白交联结构域 (ACD) 毒素输送到宿主细胞的细胞质中,毒害肌动蛋白的调节并迅速诱导细胞变圆。在毒性的早期阶段,ACD 通过共价交联肌动蛋白单体形成寡聚物 (AOs),通过多价相互作用结合,并强烈抑制几种肌动蛋白组装蛋白家族。在毒性的晚期阶段,我们发现线性 AOs 的末端原聚体可以通过 ACD 相互连接,产生环状 AOs。当针对formin 和 Ena/VASP 进行测试时,线性和环状 AOs 表现出相似的抑制潜力,而在存在 Profilin 的情况下,环状 AOs 的抑制潜力降低。在粗粒分子动力学模拟中,在两种构象的模拟 AOs 中,肌动蛋白亚基上的 Profilin 和 WH2 基序结合位点仍然暴露在外。因此,我们推测环状 AOs 毒性降低是由于其构象熵降低。环状 AOs 的一个特征是,与线性形式不同,它们不能被拉直形成纤维(例如,通过与 cofilin 稳定),这使得它们不太容易被宿主细胞中和。