Suppr超能文献

基于 RNA 结合蛋白相关基因分析的透明细胞肾细胞癌预后标志物的研究。

Development of prognostic signature based on RNA binding proteins related genes analysis in clear cell renal cell carcinoma.

机构信息

Department of Urology, The First Affiliated Hospital of Nanchang University, Nanchang 330006, Jiangxi Province, China.

出版信息

Aging (Albany NY). 2021 Jan 10;13(3):3926-3944. doi: 10.18632/aging.202360.

Abstract

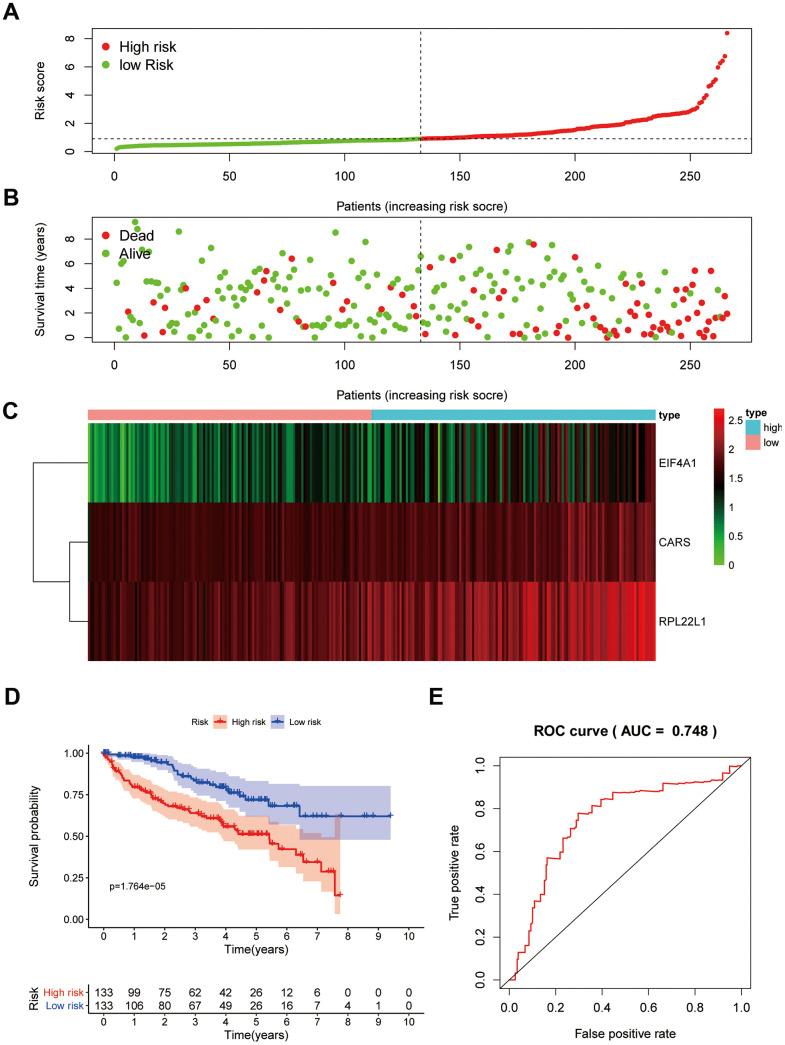
RNA binding proteins (RBPs) play significant roles in the development of tumors. However, a comprehensive analysis of the biological functions of RBPs in clear cell renal cell carcinoma (ccRCC) has not been performed. Our study aimed to construct an RBP-related risk model for prognosis prediction in ccRCC patients. First, RNA sequencing data of ccRCC were downloaded from The Cancer Genome Atlas (TCGA) database. Three RBP genes (EIF4A1, CARS, and RPL22L1) were validated as prognosis-related hub genes by univariate and multivariate Cox regression analyses and were integrated into a prognostic model by least absolute shrinkage and selection operator (LASSO) Cox regression analysis. According to this model, patients with high risk scores displayed significantly worse overall survival (OS) than those with low risk scores. Moreover, the multivariate Cox analysis results indicated that risk score, tumor grade, and tumor stage were significantly correlated with patient OS. A nomogram was constructed based on the three RBP genes and showed a good ability to predict outcomes in ccRCC patients. In conclusion, this study identified a three-RBP gene risk model for predicting the prognosis of patients, which is conducive to the identification of novel diagnostic and prognostic molecular markers.

摘要

RNA 结合蛋白(RBPs)在肿瘤的发生发展中起着重要作用。然而,目前尚未对 RBPs 在透明细胞肾细胞癌(ccRCC)中的生物学功能进行全面分析。本研究旨在构建一个与 RBP 相关的风险模型,用于预测 ccRCC 患者的预后。首先,从癌症基因组图谱(TCGA)数据库中下载了 ccRCC 的 RNA 测序数据。通过单因素和多因素 Cox 回归分析验证了三个 RBP 基因(EIF4A1、CARS 和 RPL22L1)是与预后相关的枢纽基因,并通过最小绝对收缩和选择算子(LASSO)Cox 回归分析将其整合到一个预后模型中。根据该模型,高风险评分的患者的总生存期(OS)明显差于低风险评分的患者。此外,多因素 Cox 分析结果表明,风险评分、肿瘤分级和肿瘤分期与患者的 OS 显著相关。基于这三个 RBP 基因构建了一个列线图,该列线图具有很好的预测 ccRCC 患者结局的能力。总之,本研究确定了一个三 RBP 基因风险模型,用于预测患者的预后,有助于识别新的诊断和预后分子标志物。

https://cdn.ncbi.nlm.nih.gov/pmc/blobs/9334/7906138/5b2faa8b2ad9/aging-13-202360-g001.jpg

文献AI研究员

20分钟写一篇综述,助力文献阅读效率提升50倍。

立即体验

用中文搜PubMed

大模型驱动的PubMed中文搜索引擎

马上搜索

文档翻译

学术文献翻译模型,支持多种主流文档格式。

立即体验