Department of Respiratory and Critical Care Medicine, Ruijin Hospital, School of Medicine, Shanghai Jiao Tong University, Shanghai, China.
Institute of Respiratory Diseases, School of Medicine, Shanghai Jiao Tong University, Shanghai, China.
Clin Transl Med. 2021 Jan;11(1):e287. doi: 10.1002/ctm2.287.
The effects of mesenchymal stromal cells (MSCs) and MSC-derived extracellular vesicles (MSC EVs) on multidrug-resistant pseudomonas aeruginosa (MDR-PA)-induced pneumonia remain unclear.
MicroRNA array and RT-PCR were used to select the major microRNA in MSC EVs. Human peripheral blood monocytes were obtained and isolated from qualified patients. The crosstalk between MSCs/MSC EVs and macrophages in vitro was studied. MDR-PA pneumonia models were further established in C57BL/6 mice and MSC EVs or miR-466 overexpressing MSC EVs were intratracheally instilled.
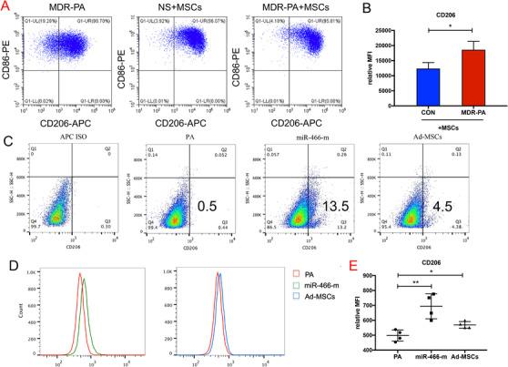
MiR-466 was highly expressed in MSC EVs. MSCs and miR-466 promoted macrophage polarization toward Type 2 phenotype through TIRAP-MyD88-NFκB axis. Moreover, cocultured macrophages with miR-466 overexpressing MSCs significantly increased the phagocytosis of macrophages. MSC EVs significantly reduced mortality and decreased influx of BALF neutrophils, proinflammatory factor levels, protein, and bacterial load in murine MDR-PA pneumonia. Administration of miR-466 overexpressing MSC EVs further alleviated the inflammatory severity.
MSC-derived EVs containing high levels of miR-466 may partly participate in host immune responses to MDR-PA. Both MSCs and MSC EVs have therapeutic effects in treating MDR-PA-induced pneumonia.
间充质基质细胞(MSCs)和 MSC 衍生的细胞外囊泡(MSC EVs)对多重耐药铜绿假单胞菌(MDR-PA)诱导性肺炎的影响尚不清楚。
采用 microRNA 阵列和 RT-PCR 从合格患者中选择 MSC EVs 中的主要 microRNA。从合格患者中获得并分离人外周血单核细胞。研究了 MSC/MSC EVs 与体外巨噬细胞之间的串扰。进一步在 C57BL/6 小鼠中建立 MDR-PA 肺炎模型,并经气管内滴注 MSC EVs 或 miR-466 过表达 MSC EVs。
miR-466 在 MSC EVs 中高表达。MSCs 和 miR-466 通过 TIRAP-MyD88-NFκB 轴促进巨噬细胞向 2 型表型极化。此外,与过表达 miR-466 的 MSCs 共培养的巨噬细胞明显增加了巨噬细胞的吞噬作用。MSC EVs 可显著降低 MDR-PA 肺炎小鼠的死亡率,减少 BALF 中性粒细胞、促炎因子水平、蛋白和细菌负荷的流入。给予 miR-466 过表达 MSC EVs 可进一步减轻炎症严重程度。
含有高水平 miR-466 的 MSC 衍生 EVs 可能部分参与宿主对 MDR-PA 的免疫反应。MSCs 和 MSC EVs 对治疗 MDR-PA 诱导性肺炎均具有治疗作用。