Suppr超能文献

The complete mitochondrial genome of Florida gar ().

作者信息

Yu Hui, Li Jia, Ruan Zhiqiang, Ma Xingyu, Zhang Jimin, Wang Min, Shi Qiong, You Xinxin

机构信息

BGI Education Center, University of Chinese Academy of Sciences, Shenzhen, China.

Shenzhen Key Lab of Marine Genomics, Guangdong Provincial Key Lab of Molecular Breeding in Marine Economic Animals, BGI, Shenzhen, China.

出版信息

Mitochondrial DNA B Resour. 2016 Mar 28;1(1):128-129. doi: 10.1080/23802359.2016.1144092.

Abstract

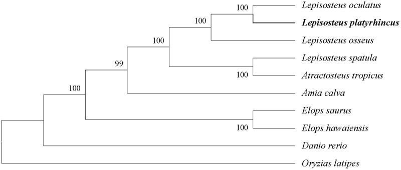
is a member of the family Lepisosteidae living in the Western Hemisphere. It is a primitive air-breathing fish with the special intermediate position of phylogeny and between elasmobranchs and teleosts. Herein, we first sequenced and assembled the complete mitochondrial genome of . The total length of mitochondrion is 16 320 bp with GC content of 42.43%, containing 13 protein-coding genes, two ribosomal RNA (rRNA) genes, 22 transfer RNA (tRNA) genes and a 564 bp control region. The accuracy of the fresh sequences was verified by phylogenetic analysis. This mitochondrial genome provides potentially important resources for addressing taxonomic issues and studying molecular evolution.

摘要
https://cdn.ncbi.nlm.nih.gov/pmc/blobs/8051/7799559/a0e9bbf94a23/TMDN_A_1144092_F0001_B.jpg

文献AI研究员

20分钟写一篇综述,助力文献阅读效率提升50倍。

立即体验

用中文搜PubMed

大模型驱动的PubMed中文搜索引擎

马上搜索

文档翻译

学术文献翻译模型,支持多种主流文档格式。

立即体验