• 文献检索
  • 文档翻译
  • 深度研究
  • 学术资讯
  • Suppr Zotero 插件Zotero 插件
  • 邀请有礼
  • 套餐&价格
  • 历史记录
应用&插件
Suppr Zotero 插件Zotero 插件浏览器插件Mac 客户端Windows 客户端微信小程序
定价
高级版会员购买积分包购买API积分包
服务
文献检索文档翻译深度研究API 文档MCP 服务
关于我们
关于 Suppr公司介绍联系我们用户协议隐私条款
关注我们

Suppr 超能文献

核心技术专利:CN118964589B侵权必究
粤ICP备2023148730 号-1Suppr @ 2026

文献检索

告别复杂PubMed语法,用中文像聊天一样搜索,搜遍4000万医学文献。AI智能推荐,让科研检索更轻松。

立即免费搜索

文件翻译

保留排版,准确专业,支持PDF/Word/PPT等文件格式,支持 12+语言互译。

免费翻译文档

深度研究

AI帮你快速写综述,25分钟生成高质量综述,智能提取关键信息,辅助科研写作。

立即免费体验

猴内颞叶下区面选择神经元的颜色调谐。

Color Tuning of Face-Selective Neurons in Macaque Inferior Temporal Cortex.

机构信息

Laboratory of Sensorimotor Research, National Eye Institute, National Institutes of Health, Bethesda, MD 20982-4435.

Laboratory of Sensorimotor Research, National Eye Institute, National Institutes of Health, Bethesda, MD 20982-4435

出版信息

eNeuro. 2021 Apr 12;8(2). doi: 10.1523/ENEURO.0395-20.2020. Print 2021 Mar-Apr.

DOI:10.1523/ENEURO.0395-20.2020
PMID:33483324
原文链接:https://pmc.ncbi.nlm.nih.gov/articles/PMC8174038/
Abstract

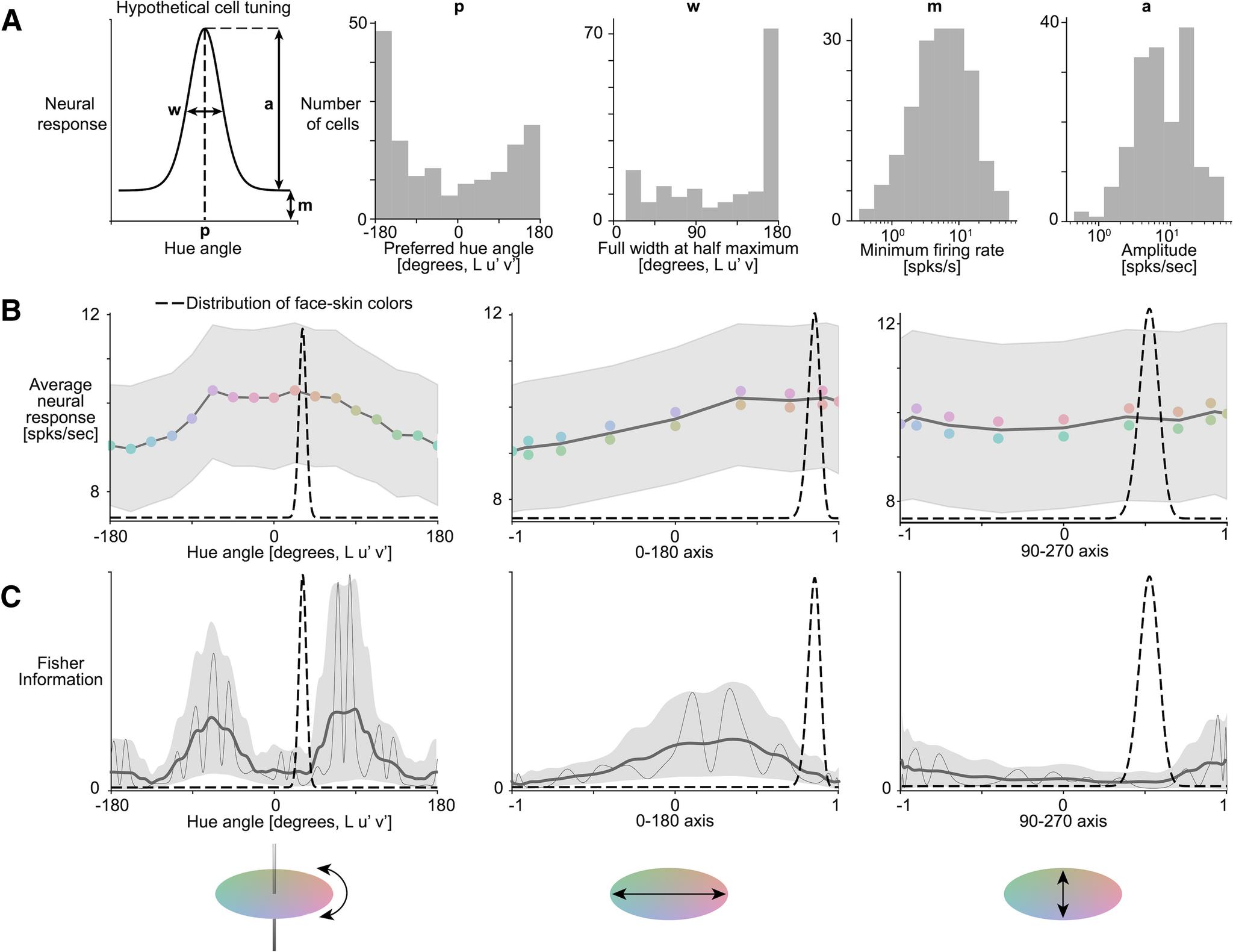
What role does color play in the neural representation of complex shapes? We approached the question by measuring color responses of face-selective neurons, using fMRI-guided microelectrode recording of the middle and anterior face patches of inferior temporal cortex (IT) in rhesus macaques. Face-selective cells responded weakly to pure color (equiluminant) photographs of faces. But many of the cells nonetheless showed a bias for warm colors when assessed using images that preserved the luminance contrast relationships of the original photographs. This bias was also found for non-face-selective neurons. Fourier analysis uncovered two components: the first harmonic, accounting for most of the tuning, was biased toward reddish colors, corresponding to the L>M pole of the L-M cardinal axis. The second harmonic showed a bias for modulation between blue and yellow colors axis, corresponding to the S-cone axis. To test what role face-selective cells play in behavior, we related the information content of the neural population with the distribution of face colors. The analyses show that face-selective cells are not optimally tuned to discriminate face colors, but are consistent with the idea that face-selective cells contribute selectively to processing the green-red contrast of faces. The research supports the hypothesis that color-specific information related to the discrimination of objects, including faces, is handled by neural circuits that are independent of shape-selective cortex, as captured by the multistage parallel processing framework of IT (Lafer-Sousa and Conway, 2013).

摘要

颜色在复杂形状的神经表示中扮演什么角色?我们通过测量面孔选择性神经元的颜色反应来解决这个问题,使用猕猴下颞叶皮质(IT)中部和前部面区的 fMRI 引导微电极记录。面孔选择性细胞对纯颜色(等亮度)面孔照片的反应较弱。但是,当使用保留原始照片亮度对比度关系的图像评估时,许多细胞仍然表现出对暖色调的偏好。这种偏好也存在于非面孔选择性神经元中。傅里叶分析揭示了两个组成部分:第一个谐波,占大部分调谐,偏向于红颜色,对应于 L-M 主轴的 L>M 极。第二个谐波显示出在蓝黄色调之间调制的偏好,对应于 S-锥体轴。为了测试面孔选择性细胞在行为中的作用,我们将神经群体的信息内容与面孔颜色的分布相关联。分析表明,面孔选择性细胞不能很好地调谐以区分面孔颜色,但与这样的想法一致,即面孔选择性细胞选择性地有助于处理面孔的绿-红对比度。该研究支持了这样一种假设,即与物体(包括面孔)的区分相关的特定颜色信息是由与形状选择性皮层独立的神经回路处理的,这与 IT 的多阶段并行处理框架(Lafer-Sousa 和 Conway,2013)相吻合。

https://cdn.ncbi.nlm.nih.gov/pmc/blobs/769e/8174038/55818eb9ab74/SN-ENUJ210012F012.jpg
https://cdn.ncbi.nlm.nih.gov/pmc/blobs/769e/8174038/1c343c90eef0/SN-ENUJ210012F001.jpg
https://cdn.ncbi.nlm.nih.gov/pmc/blobs/769e/8174038/1950d7a95486/SN-ENUJ210012F002.jpg
https://cdn.ncbi.nlm.nih.gov/pmc/blobs/769e/8174038/d089d8879ea7/SN-ENUJ210012F003.jpg
https://cdn.ncbi.nlm.nih.gov/pmc/blobs/769e/8174038/5eed4eaf59a3/SN-ENUJ210012F004.jpg
https://cdn.ncbi.nlm.nih.gov/pmc/blobs/769e/8174038/7670885c0426/SN-ENUJ210012F005.jpg
https://cdn.ncbi.nlm.nih.gov/pmc/blobs/769e/8174038/3acd9ab1dadf/SN-ENUJ210012F006.jpg
https://cdn.ncbi.nlm.nih.gov/pmc/blobs/769e/8174038/4331d5680a78/SN-ENUJ210012F007.jpg
https://cdn.ncbi.nlm.nih.gov/pmc/blobs/769e/8174038/3f355c0d05c6/SN-ENUJ210012F008.jpg
https://cdn.ncbi.nlm.nih.gov/pmc/blobs/769e/8174038/cb2a87773504/SN-ENUJ210012F009.jpg
https://cdn.ncbi.nlm.nih.gov/pmc/blobs/769e/8174038/3382220644cf/SN-ENUJ210012F010.jpg
https://cdn.ncbi.nlm.nih.gov/pmc/blobs/769e/8174038/044f5d473117/SN-ENUJ210012F011.jpg
https://cdn.ncbi.nlm.nih.gov/pmc/blobs/769e/8174038/55818eb9ab74/SN-ENUJ210012F012.jpg
https://cdn.ncbi.nlm.nih.gov/pmc/blobs/769e/8174038/1c343c90eef0/SN-ENUJ210012F001.jpg
https://cdn.ncbi.nlm.nih.gov/pmc/blobs/769e/8174038/1950d7a95486/SN-ENUJ210012F002.jpg
https://cdn.ncbi.nlm.nih.gov/pmc/blobs/769e/8174038/d089d8879ea7/SN-ENUJ210012F003.jpg
https://cdn.ncbi.nlm.nih.gov/pmc/blobs/769e/8174038/5eed4eaf59a3/SN-ENUJ210012F004.jpg
https://cdn.ncbi.nlm.nih.gov/pmc/blobs/769e/8174038/7670885c0426/SN-ENUJ210012F005.jpg
https://cdn.ncbi.nlm.nih.gov/pmc/blobs/769e/8174038/3acd9ab1dadf/SN-ENUJ210012F006.jpg
https://cdn.ncbi.nlm.nih.gov/pmc/blobs/769e/8174038/4331d5680a78/SN-ENUJ210012F007.jpg
https://cdn.ncbi.nlm.nih.gov/pmc/blobs/769e/8174038/3f355c0d05c6/SN-ENUJ210012F008.jpg
https://cdn.ncbi.nlm.nih.gov/pmc/blobs/769e/8174038/cb2a87773504/SN-ENUJ210012F009.jpg
https://cdn.ncbi.nlm.nih.gov/pmc/blobs/769e/8174038/3382220644cf/SN-ENUJ210012F010.jpg
https://cdn.ncbi.nlm.nih.gov/pmc/blobs/769e/8174038/044f5d473117/SN-ENUJ210012F011.jpg
https://cdn.ncbi.nlm.nih.gov/pmc/blobs/769e/8174038/55818eb9ab74/SN-ENUJ210012F012.jpg

相似文献

1
Color Tuning of Face-Selective Neurons in Macaque Inferior Temporal Cortex.猴内颞叶下区面选择神经元的颜色调谐。
eNeuro. 2021 Apr 12;8(2). doi: 10.1523/ENEURO.0395-20.2020. Print 2021 Mar-Apr.
2
Color-Biased Regions of the Ventral Visual Pathway Lie between Face- and Place-Selective Regions in Humans, as in Macaques.与猕猴一样,人类腹侧视觉通路的颜色偏好区域位于面部和位置选择性区域之间。
J Neurosci. 2016 Feb 3;36(5):1682-97. doi: 10.1523/JNEUROSCI.3164-15.2016.
3
Functional architecture for disparity in macaque inferior temporal cortex and its relationship to the architecture for faces, color, scenes, and visual field.猕猴颞下皮质中视差的功能结构及其与面部、颜色、场景和视野结构的关系。
J Neurosci. 2015 Apr 29;35(17):6952-68. doi: 10.1523/JNEUROSCI.5079-14.2015.
4
Parallel, multi-stage processing of colors, faces and shapes in macaque inferior temporal cortex.猕猴下颞叶皮层中颜色、面孔和形状的并行多阶段处理。
Nat Neurosci. 2013 Dec;16(12):1870-8. doi: 10.1038/nn.3555. Epub 2013 Oct 20.
5
Color statistics of objects, and color tuning of object cortex in macaque monkey.猕猴中物体的颜色统计及物体皮层的颜色调谐
J Vis. 2018 Oct 1;18(11):1. doi: 10.1167/18.11.1.
6
Representation of Perceptual Color Space in Macaque Posterior Inferior Temporal Cortex (the V4 Complex).猴后颞下回皮层(V4 复合体)中知觉颜色空间的表示。
eNeuro. 2016 Aug 29;3(4). doi: 10.1523/ENEURO.0039-16.2016. eCollection 2016 Jul-Aug.
7
Neurophysiological Organization of the Middle Face Patch in Macaque Inferior Temporal Cortex.猕猴颞下皮质中面部中央区的神经生理组织
J Neurosci. 2016 Dec 14;36(50):12729-12745. doi: 10.1523/JNEUROSCI.0237-16.2016. Epub 2016 Nov 3.
8
The effect of face inversion for neurons inside and outside fMRI-defined face-selective cortical regions.面孔倒置对功能磁共振成像(fMRI)定义的面孔选择性皮层区域内外神经元的影响。
J Neurophysiol. 2015 Mar 1;113(5):1644-55. doi: 10.1152/jn.00700.2014. Epub 2014 Dec 17.
9
Visual response properties of single neurons in the temporal pole of behaving monkeys.行为学猴子颞叶极区单个神经元的视觉反应特性
J Neurophysiol. 1994 Mar;71(3):1206-21. doi: 10.1152/jn.1994.71.3.1206.
10
Reference frames for spatial frequency in face representation differ in the temporal visual cortex and amygdala.在颞叶视觉皮层和杏仁核中,面部特征的空间频率参考框架是不同的。
J Neurosci. 2011 Jul 13;31(28):10371-9. doi: 10.1523/JNEUROSCI.1114-11.2011.

引用本文的文献

1
Neuronal Mechanisms Underlying Face Recognition in Non-human Primates.非人灵长类动物面部识别的神经机制
Jpn Psychol Res. 2024 Oct;66(4):416-442. doi: 10.1111/jpr.12530. Epub 2024 Jun 10.
2
Object color knowledge representation occurs in the macaque brain despite the absence of a developed language system.尽管猕猴没有发达的语言系统,但它们的大脑中存在对物体颜色的知识表示。
PLoS Biol. 2024 Oct 28;22(10):e3002863. doi: 10.1371/journal.pbio.3002863. eCollection 2024 Oct.
3
Representation of color, form, and their conjunction across the human ventral visual pathway.

本文引用的文献

1
Hierarchical Representation for Chromatic Processing across Macaque V1, V2, and V4.猴 V1、V2 和 V4 中颜色处理的层次表示。
Neuron. 2020 Nov 11;108(3):538-550.e5. doi: 10.1016/j.neuron.2020.07.037. Epub 2020 Aug 26.
2
Communication efficiency of color naming across languages provides a new framework for the evolution of color terms.颜色命名在不同语言间的交流效率为颜色术语的演变提供了一个新的框架。
Cognition. 2020 Feb;195:104086. doi: 10.1016/j.cognition.2019.104086. Epub 2019 Nov 12.
3
Paradoxical impact of memory on color appearance of faces.
人类腹侧视觉通路上的颜色、形状及其结合的表现。
Neuroimage. 2022 May 1;251:118941. doi: 10.1016/j.neuroimage.2022.118941. Epub 2022 Feb 2.
4
Temporal dynamics of the neural representation of hue and luminance polarity.色调和亮度极性的神经表示的时间动态。
Nat Commun. 2022 Feb 3;13(1):661. doi: 10.1038/s41467-022-28249-0.
记忆对面部颜色外观的矛盾影响。
Nat Commun. 2019 Jul 8;10(1):3010. doi: 10.1038/s41467-019-10073-8.
4
Evolving Images for Visual Neurons Using a Deep Generative Network Reveals Coding Principles and Neuronal Preferences.利用深度生成网络为视觉神经元生成演变图像,揭示编码原理和神经元偏好。
Cell. 2019 May 2;177(4):999-1009.e10. doi: 10.1016/j.cell.2019.04.005.
5
Color statistics of objects, and color tuning of object cortex in macaque monkey.猕猴中物体的颜色统计及物体皮层的颜色调谐
J Vis. 2018 Oct 1;18(11):1. doi: 10.1167/18.11.1.
6
The Organization and Operation of Inferior Temporal Cortex.颞叶下回的组织与运作。
Annu Rev Vis Sci. 2018 Sep 15;4:381-402. doi: 10.1146/annurev-vision-091517-034202. Epub 2018 Jul 30.
7
Is male rhesus macaque facial coloration under intrasexual selection?雄性恒河猴的面部颜色是否受到同性选择?
Behav Ecol. 2017 Nov-Dec;28(6):1472-1481. doi: 10.1093/beheco/arx110. Epub 2017 Sep 11.
8
Color naming across languages reflects color use.颜色命名在不同语言中反映了颜色的使用。
Proc Natl Acad Sci U S A. 2017 Oct 3;114(40):10785-10790. doi: 10.1073/pnas.1619666114. Epub 2017 Sep 18.
9
Neuronal Mechanisms of Visual Attention.视觉注意力的神经机制
Annu Rev Vis Sci. 2015 Nov 24;1:373-391. doi: 10.1146/annurev-vision-082114-035431.
10
Interaction between facial expression and color.面部表情与颜色的相互作用。
Sci Rep. 2017 Jan 24;7:41019. doi: 10.1038/srep41019.