• 文献检索
  • 文档翻译
  • 深度研究
  • 学术资讯
  • Suppr Zotero 插件Zotero 插件
  • 邀请有礼
  • 套餐&价格
  • 历史记录
应用&插件
Suppr Zotero 插件Zotero 插件浏览器插件Mac 客户端Windows 客户端微信小程序
定价
高级版会员购买积分包购买API积分包
服务
文献检索文档翻译深度研究API 文档MCP 服务
关于我们
关于 Suppr公司介绍联系我们用户协议隐私条款
关注我们

Suppr 超能文献

核心技术专利:CN118964589B侵权必究
粤ICP备2023148730 号-1Suppr @ 2026

文献检索

告别复杂PubMed语法,用中文像聊天一样搜索,搜遍4000万医学文献。AI智能推荐,让科研检索更轻松。

立即免费搜索

文件翻译

保留排版,准确专业,支持PDF/Word/PPT等文件格式,支持 12+语言互译。

免费翻译文档

深度研究

AI帮你快速写综述,25分钟生成高质量综述,智能提取关键信息,辅助科研写作。

立即免费体验

异体造血干细胞移植后营养状况评估的生物标志物的文献综述及相关观点

A Systematic Review of the Literature and Perspectives on the Role of Biomarkers in the Management of Malnutrition After Allogeneic Hematopoietic Stem Cell Transplantation.

机构信息

Unit of Blood Disease and Stem Cell Transplantation, Chair of Hematology, University of Brescia, ASST Spedali Civili, Brescia, Italy.

University of Brescia, Brescia, Italy.

出版信息

Front Immunol. 2021 Jan 6;11:535890. doi: 10.3389/fimmu.2020.535890. eCollection 2020.

DOI:10.3389/fimmu.2020.535890
PMID:33488571
原文链接:https://pmc.ncbi.nlm.nih.gov/articles/PMC7815932/
Abstract

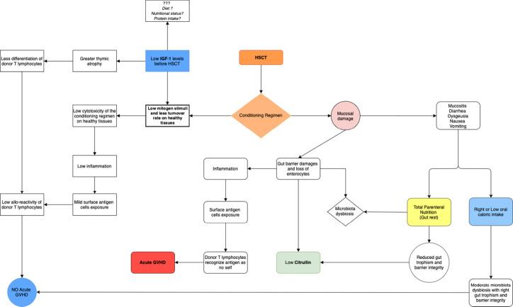
Malnutrition is a common problem after allogeneic hematopoietic stem cell transplantation (allo-HSCT) and could impair immune function. Immune dysfunction after allo-HSCT may be linked with infections, GVHD, and relapse and negatively affect the outcome. Aim of this review was to identify malnutrition biomarkers, potentially useful for immune-system monitoring, in the setting of allo-HSCT. After a systematic search, no satisfying biomarker was found, except for citrulline. Citrulline could be useful in monitoring gastrointestinal function after allo-HSCT and its role in the complex relationship with immune-system function ought to be better explored. A multi-omics approach, including biomarkers and PRO (patient reported outcomes) is, in our opinion, the optimal way to study the relationship between malnutrition and transplant outcomes.

摘要

营养不良是异基因造血干细胞移植(allo-HSCT)后的常见问题,可能会损害免疫功能。allo-HSCT 后免疫功能障碍可能与感染、GVHD 和复发有关,并对预后产生负面影响。本综述的目的是确定 allo-HSCT 中用于免疫系统监测的潜在有用的营养不良生物标志物。经过系统搜索,除了瓜氨酸外,没有发现令人满意的生物标志物。瓜氨酸可用于监测 allo-HSCT 后的胃肠道功能,其在与免疫系统功能的复杂关系中的作用应进一步探讨。我们认为,包括生物标志物和 PRO(患者报告结果)在内的多组学方法是研究营养不良与移植结果之间关系的最佳方法。

https://cdn.ncbi.nlm.nih.gov/pmc/blobs/e71c/7815932/c67584a30dfa/fimmu-11-535890-g003.jpg
https://cdn.ncbi.nlm.nih.gov/pmc/blobs/e71c/7815932/a46593b31d8f/fimmu-11-535890-g001.jpg
https://cdn.ncbi.nlm.nih.gov/pmc/blobs/e71c/7815932/26fed2c23f2e/fimmu-11-535890-g002.jpg
https://cdn.ncbi.nlm.nih.gov/pmc/blobs/e71c/7815932/c67584a30dfa/fimmu-11-535890-g003.jpg
https://cdn.ncbi.nlm.nih.gov/pmc/blobs/e71c/7815932/a46593b31d8f/fimmu-11-535890-g001.jpg
https://cdn.ncbi.nlm.nih.gov/pmc/blobs/e71c/7815932/26fed2c23f2e/fimmu-11-535890-g002.jpg
https://cdn.ncbi.nlm.nih.gov/pmc/blobs/e71c/7815932/c67584a30dfa/fimmu-11-535890-g003.jpg

相似文献

1
A Systematic Review of the Literature and Perspectives on the Role of Biomarkers in the Management of Malnutrition After Allogeneic Hematopoietic Stem Cell Transplantation.异体造血干细胞移植后营养状况评估的生物标志物的文献综述及相关观点
Front Immunol. 2021 Jan 6;11:535890. doi: 10.3389/fimmu.2020.535890. eCollection 2020.
2
Post-Transplantation Natural Killer Cell Count: A Predictor of Acute Graft-Versus-Host Disease and Survival Outcomes After Allogeneic Hematopoietic Stem Cell Transplantation.移植后自然杀伤细胞计数:异基因造血干细胞移植后急性移植物抗宿主病和生存结局的预测指标
Clin Lymphoma Myeloma Leuk. 2016 Sep;16(9):527-535.e2. doi: 10.1016/j.clml.2016.06.013. Epub 2016 Jun 8.
3
Association Between Low Plasma Level of Citrulline Before Allogeneic Hematopoietic Cell Transplantation and Severe Gastrointestinal Graft vs Host Disease.异基因造血细胞移植前血浆瓜氨酸水平低与严重胃肠道移植物抗宿主病的关系。
Clin Gastroenterol Hepatol. 2018 Jun;16(6):908-917.e2. doi: 10.1016/j.cgh.2017.12.024. Epub 2017 Dec 16.
4
Significant Risk of Graft-versus-Host Disease with Exposure to Checkpoint Inhibitors before and after Allogeneic Transplantation.在异基因移植前后暴露于检查点抑制剂会有严重的移植物抗宿主病风险。
Biol Blood Marrow Transplant. 2019 Jan;25(1):94-99. doi: 10.1016/j.bbmt.2018.08.028. Epub 2018 Sep 6.
5
Combination of anti-CD4 antibody treatment and donor lymphocyte infusion ameliorates graft-versus-host disease while preserving graft-versus-tumor effects in murine allogeneic hematopoietic stem cell transplantation.在小鼠异基因造血干细胞移植中,抗CD4抗体治疗与供体淋巴细胞输注相结合可改善移植物抗宿主病,同时保留移植物抗肿瘤效应。
Cancer Sci. 2017 Oct;108(10):1967-1973. doi: 10.1111/cas.13346. Epub 2017 Aug 29.
6
Allogeneic hematopoietic stem cell transplantation in Philadelphia-negative adult ALL: myeloablative, non-myeloablative, and beyond.费城染色体阴性成人急性淋巴细胞白血病的异基因造血干细胞移植:清髓性、非清髓性及其他。
Hematology. 2015 Mar;20(2):61-71. doi: 10.1179/1607845414Y.0000000175. Epub 2014 Jul 3.
7
Cytomegalovirus Reactivation after Allogeneic Hematopoietic Stem Cell Transplantation is Associated with a Reduced Risk of Relapse in Patients with Acute Myeloid Leukemia Who Survived to Day 100 after Transplantation: The Japan Society for Hematopoietic Cell Transplantation Transplantation-related Complication Working Group.异基因造血干细胞移植后巨细胞病毒再激活与移植后存活至第100天的急性髓系白血病患者复发风险降低相关:日本造血细胞移植学会移植相关并发症工作组
Biol Blood Marrow Transplant. 2015 Nov;21(11):2008-16. doi: 10.1016/j.bbmt.2015.07.019. Epub 2015 Jul 26.
8
Dynamics of Torque Teno virus viremia could predict risk of complications after allogeneic hematopoietic stem cell transplantation.Torque Teno 病毒血症动力学可预测异基因造血干细胞移植后并发症的风险。
Med Microbiol Immunol. 2017 Oct;206(5):355-362. doi: 10.1007/s00430-017-0511-4. Epub 2017 Jul 12.
9
Expanded donor natural killer cell and IL-2, IL-15 treatment efficacy in allogeneic hematopoietic stem cell transplantation.扩增供体自然杀伤细胞及白细胞介素-2、白细胞介素-15在异基因造血干细胞移植中的治疗效果
Eur J Haematol. 2008 Sep;81(3):226-35. doi: 10.1111/j.1600-0609.2008.01108.x. Epub 2008 Jun 28.
10
[Gut microbiota and graft-versus-host disease: broad-spectrum antibiotic use increases post-allogeneic hematopoietic stem cell transplant graft-versus-host disease-related mortality].[肠道微生物群与移植物抗宿主病:广谱抗生素的使用增加异基因造血干细胞移植后移植物抗宿主病相关死亡率]
Rinsho Ketsueki. 2017;58(7):835-842. doi: 10.11406/rinketsu.58.835.

引用本文的文献

1
Optimizing Autologous Stem Cell Transplantation in Multiple Myeloma: The Significance of Pre-Transplant Controlling Nutritional Status Score.优化多发性骨髓瘤的自体干细胞移植:移植前控制营养状况评分的意义
Life (Basel). 2025 Feb 12;15(2):289. doi: 10.3390/life15020289.
2
The Applications of Machine Learning in the Management of Patients Undergoing Stem Cell Transplantation: Are We Ready?机器学习在接受干细胞移植患者管理中的应用:我们准备好了吗?
Cancers (Basel). 2025 Jan 25;17(3):395. doi: 10.3390/cancers17030395.
3
Nutritional Prehabilitation Intervention in Hematological Patients Undergoing Bone Marrow Transplant: A Systematic Review of the Literature.

本文引用的文献

1
A Preliminary Investigation towards the Risk Stratification of Allogeneic Stem Cell Recipients with Respect to the Potential for Development of GVHD via Their Pre-Transplant Plasma Lipid and Metabolic Signature.关于异基因干细胞受体通过移植前血浆脂质和代谢特征发生移植物抗宿主病(GVHD)可能性的风险分层的初步研究。
Cancers (Basel). 2019 Jul 25;11(8):1051. doi: 10.3390/cancers11081051.
2
Reduced Plasma Amino Acid Levels During Allogeneic Hematopoietic Stem Cell Transplantation Are Associated with Systemic Inflammation and Treatment-Related Complications.异基因造血干细胞移植期间血浆氨基酸水平降低与全身炎症和治疗相关并发症有关。
Biol Blood Marrow Transplant. 2019 Jul;25(7):1432-1440. doi: 10.1016/j.bbmt.2019.03.018. Epub 2019 Mar 22.
3
接受骨髓移植的血液病患者的营养预康复干预:文献系统综述
Nutrients. 2024 Dec 20;16(24):4387. doi: 10.3390/nu16244387.
4
Impact of Body Mass Index on Outcomes in Pediatric Allogeneic Hematopoietic Stem Cell Transplantation Recipients: A Single-Center Retrospective Study.体重指数对儿科异基因造血干细胞移植受者结局的影响:单中心回顾性研究。
Nutrients. 2024 Oct 25;16(21):3638. doi: 10.3390/nu16213638.
5
The emerging role of nutritional support in the supportive care of pediatric patients undergoing hematopoietic stem cell transplantation.营养支持在接受造血干细胞移植的儿科患者支持性护理中的新作用。
Front Nutr. 2023 Feb 15;10:1075778. doi: 10.3389/fnut.2023.1075778. eCollection 2023.
6
Malnutrition Prevention after Allogeneic Hematopoietic Stem Cell Transplantation (alloHSCT): A Prospective Explorative Interventional Study with an Oral Polymeric Formulation Enriched with Transforming Growth Factor Beta 2 (TGF-β2).异基因造血干细胞移植(alloHSCT)后预防营养不良:一种富含转化生长因子β2(TGF-β2)的口服聚合物配方的前瞻性探索性干预研究。
Nutrients. 2022 Aug 31;14(17):3589. doi: 10.3390/nu14173589.
7
Concentrations of Insulin-like Growth Factors and Insulin-like Growth Factor-Binding Proteins and Respective Gene Expressions in Children before and after Hematopoietic Stem Cell Transplantation.造血干细胞移植前后儿童胰岛素样生长因子和胰岛素样生长因子结合蛋白及其相应基因表达的浓度。
Nutrients. 2021 Nov 30;13(12):4333. doi: 10.3390/nu13124333.
GLIM Criteria for the Diagnosis of Malnutrition: A Consensus Report From the Global Clinical Nutrition Community.GLIM 营养不良诊断标准:全球临床营养界共识报告。
JPEN J Parenter Enteral Nutr. 2019 Jan;43(1):32-40. doi: 10.1002/jpen.1440. Epub 2018 Sep 2.
4
Recipient single nucleotide polymorphisms in Paneth cell antimicrobial peptide genes and acute graft-versus-host disease: analysis of BMT CTN-0201 and -0901 samples.受者潘氏细胞抗菌肽基因中的单核苷酸多态性与急性移植物抗宿主病:BMT CTN-0201 和 -0901 样本分析。
Br J Haematol. 2018 Sep;182(6):887-894. doi: 10.1111/bjh.15492. Epub 2018 Jul 13.
5
The role of allogeneic hematopoietic stem cell transplantation in the four P medicine era.异基因造血干细胞移植在“四P”医学时代的作用。
Blood Res. 2018 Mar;53(1):3-6. doi: 10.5045/br.2018.53.1.3. Epub 2018 Mar 27.
6
Variability of nutritional practices in peritransplant period after allogeneic hematopoietic stem cell transplantation: a survey by the Complications and Quality of Life Working Party of the EBMT.异基因造血干细胞移植后移植期内营养实践的变异性:EBMT 并发症和生活质量工作组的调查。
Bone Marrow Transplant. 2018 Aug;53(8):1030-1037. doi: 10.1038/s41409-018-0137-1. Epub 2018 Mar 7.
7
Citrulline as a marker of intestinal function and absorption in clinical settings: A systematic review and meta-analysis.瓜氨酸作为临床环境中肠道功能和吸收的标志物:一项系统评价和荟萃分析。
United European Gastroenterol J. 2018 Mar;6(2):181-191. doi: 10.1177/2050640617737632. Epub 2017 Oct 12.
8
Association Between Low Plasma Level of Citrulline Before Allogeneic Hematopoietic Cell Transplantation and Severe Gastrointestinal Graft vs Host Disease.异基因造血细胞移植前血浆瓜氨酸水平低与严重胃肠道移植物抗宿主病的关系。
Clin Gastroenterol Hepatol. 2018 Jun;16(6):908-917.e2. doi: 10.1016/j.cgh.2017.12.024. Epub 2017 Dec 16.
9
Nutritional risk factors predict severe acute graft-versus-host disease and early mortality in pediatric allogeneic hematopoietic stem cell transplantation.营养风险因素可预测儿童异基因造血干细胞移植中的严重急性移植物抗宿主病和早期死亡率。
Pediatr Blood Cancer. 2018 Feb;65(2). doi: 10.1002/pbc.26853. Epub 2017 Oct 28.
10
Nutritional Status of Hematological Patients before Hematopoietic Stem Cell Transplantation and in Early Posttransplantation Period.造血干细胞移植前及移植后早期血液学患者的营养状况
Nutr Cancer. 2017 Nov-Dec;69(8):1205-1210. doi: 10.1080/01635581.2017.1367937. Epub 2017 Sep 22.